一、学院简介
昆明理工大学艺术与传媒学院成立于2009年9月,现有环境艺术设计系、视觉传达设计系、工业设计系、新闻传播系、美术系5个专业教学部门和一个专业实验展示中心。
二、学院学科简介
学院现有有工业设计、产品设计、环境设计、视觉传达设计、数字媒体艺术、绘画、传播学、编辑出版学、广告学、播音与主持艺术等10个本科专业。
一级学科设计学是一门多学科交叉且实用性很强的艺术学科,其内涵是按照文化艺术与科学技术相结合的规律,创造人类生活的物质产品和精神产品的一门科学。
主要研究方向有:
1、产品开发与设计理论;
2、环境及景观艺术设计理论;
3、民族民间工艺及民族装饰艺术;
4、视觉传达设计理论;
5、民族服装服饰设计理论;
6、设计艺术理论。
二级学科艺术设计(MFA)专业旨在培养具备艺术设计学教学和研究等方面的知识和能力,能在艺术设计教育、研究、设计、出版和文博等单位从事艺术设计学教学、研究、编辑等方面工作的专门人才。
主要研究方向有:
1、工业设计;
2、环境设计;
3、视觉传达设计;
4、数字媒体艺术设计。
三、学硕与专硕的区别
1、培养目标:学硕侧重于培养科研型性人才,专硕侧重于培养实践性人才。
2、培养方式:学硕偏重基础理论的学习,专硕以实际应用为导向。
3、考试科目:学硕考英语一,专硕考英语二。
4、学费:学硕每年8000元,专硕每年12000元。
5、调剂:多数情况下学硕可以调剂到专硕,但专硕无法调剂到学硕。
6、学位授予:设计学专业授予艺术学硕士学位,艺术设计专业授予艺术硕士学位。
四、昆明理工大学设计学专业历年录取人数及分数
五、昆明理工大学艺术设计专业历年录取人数及分数
六、昆明理工大学设计学与艺术设计专业历年录取人数
七、环境艺术设计专业招生章程
八、环艺专业二(858命题设计)(1)室内设计方向
2016年,《陶吧》建筑面积:200平方米。
2017年,《普洱茶专卖店室内设计》在7200*11000*4200(层高)的空间范围内进行普洱茶专卖店室内设计。
2018年,《工作室室内设计》在9000(宽)*12000(长)*3600(层高)的空间范围内进行设计工作室的室内设计。
室内图纸要求:
①总平面图(1:100);外观立面图(1:100),
②平面图(含家具1:100~1:50),
③顶面布置图(含灯具和造型1:100~1:50),
④室内主要墙面立面图((1:50~1:20)
⑤构造大样(至少一个,部位由设计者本人选择(1:10~1:5)
⑥ 室内效果图(不少于3张,其中一张不小于A3图幅,其余不小
于A4图幅)。
(2)景观设计方向
2016年,金融办公区小型城市公共景观设计756㎡。
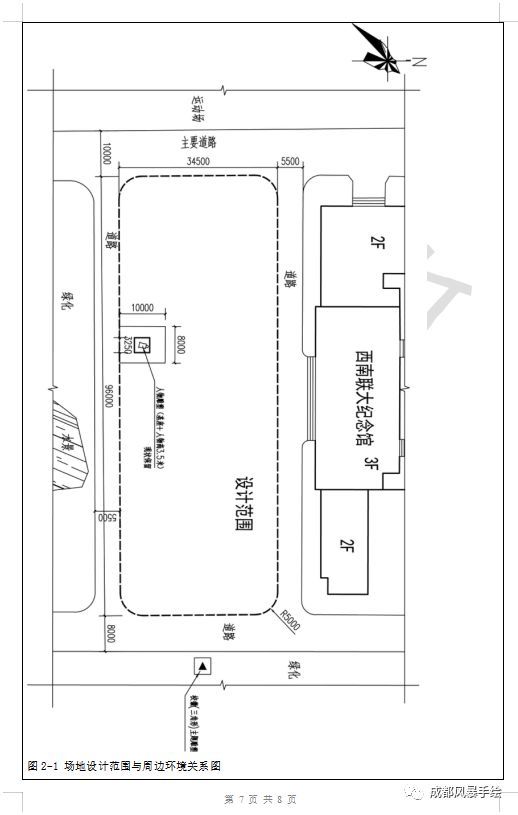
2017年,满足高校师生学习、交流、游憩主题的公共场所面积约3000平方米。
2018年,某旅游小镇酒吧区景观设计面积约3000平方米。
景观图纸要求:
①总平面图(1:100),
②景观节点方案平面图(1:100~1:50),
③构造大样(至少一个,部位由设计者本人选择(1:20~1:10),
④总体鸟瞰效果图或轴测图(最少一个,不小于A4),
⑤景观节点效果图(最少两个,不小于A4图幅)。
(3)专业命题设计评分标准
1、构思立意与设计定位占20%
2、功能安排与空间布置占30%
3、内外环境的装饰设计占20%
4、图面表现与文字表达占30%
(4)专业命题设计考察的知识及范围
考查范围包括各类建筑内外环境设计的原理与方法、要求与程序,以及与其相关专业配合的知识。把握空间设计的原理与手法,并能运用造型、色彩、照明、陈设、绿化、传达等设计要素来创造良好的、功能合理及具有艺术性的建筑室内外环境。把握建筑室内外环境中人体的基本尺度与行为方式,了解与认识相关装饰材料、装修作法与安全防火等设计规范,并能运用正确的设计制图与表现方式进行设计。
九、环艺专业一(337设计基础)(1)理论参考书目
1.《工业设计史》何人可主编,高等教育出版社
2.《艺术学概论》彭吉象主编,北京大学出版社
3.《中国工艺美术史》田自秉主编,东方出版中心
(2)理论考试满分及考试时间
试卷满分为150分,考试时间为180分钟。
(3)试卷的题型结构
1、名词解释(4题,每题5分,共20分)
例:饕餮纹
2、简答题(5题,每题6分,共30分)
例:简要介绍德国工业设计发展中重要的流派和组织。
3、分析题(2题,每题20分,共40分)
例:比较商周时期的装饰纹样与隋唐时期的装饰纹样,分析人们在装饰上的审美变化。
4、论述题(2题,每题30分,共60分)
例:结合艺术在人类文化中的地位,论述非物质文化遗产保护的意义。
(4)各参考书目考试试卷所占百分比
1、《工业设计史》占总试题内容的75%
2、《艺术学概论》占总试题内容的45%
3、《中国工艺美术史》占总试题内容的30%
(5)考察的知识及范围
1、《工业设计史》:为设计类专业考生必须掌握的一门基础理论,考查范围如下:工业设计发展中的流派和组织;工业设计与传统设计文明的渊源关系;从工业设计的发展进程来看工业设计的发展趋势;各国工业设计概况;工业设计的基本思想和理论基础;工业设计的基本领域;当代工业设计的发展趋势及特点。
2、《艺术学概论》:掌握艺术的基本原理和主要特征;熟悉主要艺术门类的基本知识;了解和认识从艺术创作到艺术接受的全过程。包括:艺术的本质与特征、艺术的起源、艺术的功能与艺术教育、艺术与文化的关系、艺术在人类文化中的地位与作用、艺术与哲学的相互作用、艺术与宗教的相互作用、艺术与道德的相互作用、艺术与科学的相互作用、艺术作品与艺术鉴赏。
3、《中国工艺美术史》:原始社会的工艺美术、商代的工艺美术、周代的工艺美术、春秋战国的工艺美术、秦汉的工艺美术、六朝的工艺美术、隋唐的工艺美术、宋代的工艺美术、元代的工艺美术、明代的工艺美术、清代的工艺美术、近代及现代的工艺美术。重点是各个历史阶段的中国工艺美术的特点、艺术特色。
昆明理工大学环艺Y同学聊考研
Y同学
考研是一段沉默的时光,那是一段付出了努力和汗水,不抱怨,不诉苦,日后想起连自己都被感动的时光。路漫漫其修远兮,吾将上下而求索。考研不在于努力,而在于再努力;不在于坚持,而在于再坚持加上你自己强大的自信心和意志力。一分耕耘不一定有一分收获,但十分耕耘一定有一分收获,天道酬勤。回忆考研的路,有太多太多发自内心的话想说,总结考研的经验,我想把自己的心得分享给学弟学妹们。
考研最重要的阶段以及花时间最多的阶段就是复习阶段,一方面这是一个打持久战的过程,另一方面这又是一个锻炼自己毅力和心态的时刻。
我是从5月份开始复习的,把英语、政治、昆工环艺专业课的三门书目及快题真题整理,该需要的资料都提前准备好。从6月份开始,每周抽出来一天时间做快题设计,建议大家,加强基础。
在考研复习过程中心态很重要,要始终保持一种积极乐观向上的心态,不要给自己太大的压力,更不要和别人比,切忌和自己比,每天给自己制定一个计划,不断的鼓励自己,每天进步一点点。我认为复习时一定要讲究效率和方法,不要打疲劳的时间战和死记硬背,这样不但使自己很累,而且会使自己失去学习的兴趣。在复习的整个过程当中,还要懂得合理分配时间。在这里我根据自己的复习体会,总结一下各科的复习经验。
(1)英语
众所周知对于艺术生来说,最头疼科目莫过于英语。在考研过程中,即使四级或者六级没有通过也不重要,因为考试的内容形式有所不同,所以在此不拿考研英语与四六级英语作比较。设计学专业考英语一,艺术设计专业考英语二。昆工对英语没有限分,都是跟着国家线走。但是随着国家线的增长,如果英语仅考30多分,想要考上也还是很有难度的,所以英语绝对不能拖后腿。建议英语基础差的同学可以报个班,或者从网上找一些基础课的视频。学习任何科目方法很重要,而且肯定会有可循的方法,这会让你少走很多弯路,节约很多时间。
Tips:
单词:建议学弟学妹以做真题的方式记单词,把真题中的重点词汇记下来,每天重复背诵,熟练掌握。如果单词过不去,再多的技巧也无法发挥作用。
阅读理解:再次强调真题很重要!阅读理解可以多刷几遍,做题时,每一句每一个单词都要弄明白,不太建议每天仅背单词却不做真题,因为在考试时单词都会以文章的形式出现,而且,不同语境下的词义是大有不同的。千万不要等到单词背完再刷题!
作文:考研英语作文分为大作文和小作文两部分,总共背诵了10篇大作文、10篇小作文,就紧接着默写改错。前期会感觉很难,耗时很长,但坚持下来就会变得简单一些。如此一遍过后,11月份就开始仿写,即找相似的话题用背诵过的表达改写,同时重复背诵。
(2)政治
政治的话,我暑假八月份的时候就把肖秀荣精讲精练的马原和马中特看完了,暑假后将这两科又复习做题(1000题)重复了两三遍,马原和毛中特是难点也是重点一定要好好掌握。前期一定要把选择题基础打牢,选择题是关键!老师的话除了肖秀荣无可否认之外,还有就是后期政治各种考试的四套卷八套卷五套卷之类的都要拿来做,尤其是选择题必做!
(3)专业理论
专业课一(理论):昆工理论有三本指定参考书,建议在7月之前把书目过一遍,将重要章节的内容框架列出来,并把每个章节的知识点形成一个体系。最重要的是要找到昆工本校的师兄师姐要到历年真题,并把真题好好研究一下。
昆工理论考试内容倾向性很明显,把真题题目整理后就清晰可见了。考的知识点大部分在书本中都能找到,但简答题是比较开放的,所占试卷比例也较高,所以在答题时要理清思路和逻辑关系,论点和论据(书本上的理论知识和案例)共同支撑答案,所以平时要多关注与环艺相关的案例,积累并且运用到考试中去。
在临考试前一个月,要每天早上将知识点背一遍,晚上将其默写下来,不断地练习书写速度。虽然理论知识也不能死记硬背,但是必须掌握的知识点要在看一眼考题就能答得上来。最后理论一定要尽早背诵!不要想着等到后期,后期有政治和英语作文的背诵,所以理论的背诵在肖4出来之前完成,在这个过程中不断地重复,巩固记忆。
(4)手绘快题
快题设计是一个量的积累的过程,一定不要指望着靠短时间会有很大的突破。虽然很多学生都是艺术生出身,但是快题设计与我们之前所练习的绘画相比,性质上还是有一定差别的,前者讲求精炼、快速、生动、简洁的表现,后者是讲究细致、准确、完整、全面的传统意义当中纯艺术的绘画。
我在暑假期间报了一个快题班,集训的虽然时间较短,但是在短短20天,在方案和速度上有了很大的进步,还可以提前感受考试的紧张氛围以及该注意的事项,所以建议专业基础弱一点的学生,最好利用暑假报个快题班。
11月过后可以根据实际情况减少做快题设计的频率,因为那时候的你应该很熟练了,要在一周内完成两个设计,每次都要按照3个小时来计时。所以考研一定不要放弃,坚持!
昆明理工大学环艺W同学聊考研
W同学
首先谈一谈考研的心态。心态是取得成功的前提。
考研最重要的是要有决心!有了决心,你才能在别人都休息娱乐的时候自己独自一人看书;有了决心,你才能在想放弃的时候坚持下来;有了决心,你才能克服一切困难走向成功的殿堂。
然后要有信心,考研可以说是一项巨大的工程,短短的几个月的时间准备四门或者更多的科目,但是要相信一点,只要方法得当,合理安排,不管你原来的基础有多薄弱,都一定可以取得很好的成绩,这点信心一定要有。
最后就是一定要有毅力,复习过程中会有很多痛苦和烦恼,要有毅力才能坚持过来,每个考研成功的人最大的体会集中到一点就是一句老掉牙的话“坚持就是胜利”。
很重要的一点是,考研是几个月的枯燥的学习,几乎要抛弃一切的娱乐活动,但是一个人的学习状态和情绪却不可能总是很高涨,一定会有一段时间的疲劳期,这时不要给自己太大压力,该放松的时候就放松,可以玩玩电脑游戏啦,打打球啦,逛街啦,聚餐啦之类,不要因为觉得自己浪费了时间而沮丧,因为适当的放松是必要的!如果在外出放松时,还是觉得有些浪费时间了,可以在手机中下载一些软件,可以在闲暇之余用来学习。
接下来是大家最为关注的复习方法。方法是取得成功的关键。
每个人都有一套自己的学习方法,我想说的就是四个字“学无定法”。不一定非要按照别人的模式,自己应该有适合自己的学习方法,很多地方都在讨论一些诸如此类的问题,学习时间的安排啦,科目之间的协调啦,做题的顺序啦……其实没有什么正确与否,只要科学合理,都一样的。
考研是几个科目的综合复习,所以把协调好几个科目间的关系也很重要,这里可以引进一个经济学的概念,就是“最大化收益”,即收益时间比,这就要求在保证单科过线的前提下,要尽量把功夫花在使自己提分最高的学科上。四门公共课中,政治的收益时间比最大,其次是快题,专业理论课要提前开始了解,最低的是英语。这里先提一下这个概念,后面各个科目中还会谈到。
在把握好这点后,大家就可以不必在一些细枝末节上纠缠过多,而是要为自己制定一个合理的复习计划。这个计划从大到小都要有,最好能写出来。大的方面,以月为单位,哪几个月大致要完成什么任务;小的方面,以周为单位,哪几天要看完多少页;当然可以更小一点,今天要完成什么任务。制定计划的好处是,心里有底,因为每个人的计划可能不一样,不会因为在某些科目上别人比自己的进度快而慌张,因为自己心里清楚,按照自己的计划,最后大家的步调会一致。计划还有一个好处就是,如果每天基本能够完成计划的话,自己也比较有成就感和信心。
值得一提的是,计划既要有灵活性也要有稳定性。因为计划是对自己复习进度的一个估计,可能有偏差,在复习了一段时间后,可以适当的进行调整。当然不能隔三差五的就更改,不然会整个乱套。还有给大家一个建议是:计划不要安排的过于紧张,过于高估自己的耐力,不然会很累,到后期坚持不下来,而是要留有一定的余地,因为在复习中难免会出现一些状况,比如生病休息,或者一段时间的放松,有了一点余地后,就不会赶不上进度以至于和计划脱节。
下面是各个科目的复习
(1)政治
政治不宜复习的过早,太早也没什么用。政治重在理解,理解是主要的,其次才是背诵。所以推荐大家报一个班。上课一定要认真听讲,仔细消化,为后期的练习打好基础。之后最好买一本题集,以选择题居多,一定要耐心做。里面的选择题要很细,几乎覆盖了所有知识点。当然辨析题也不能忽略,不一定非要认真的写出答案来,但一定要仔细思考,这能够培养自己辨证思维的能力和加深对知识点的熟悉。题集的选择题至少要过两遍,在做第一遍时,要善于做记号。
我在写答案时,把答案写在了边上,过第二遍时就可以盖住答案再次考察,同时加强记忆两次都做错的部分。老师会拘泥于一些较细的知识点,设计一些预测性的大题,从后来的考试来看,这种押题并没有什么直接的用处。
最后几天内说实话,适当买点这些预测性资料也可以,说不定就有类似的呢,这都很难说。这些预测性资料可以参考,但是不要依靠,重要的是之前的理解和对一些基础概念的背诵。
(2)英语
前面提到,英语的收益时间比最低,换句话说,英语是用时间最多,但收效最低的学科。注意,我们的目标是英语取得高分,也就是纯粹的应试,所谓的那种提高英语能力的方法在这里不一定适用,在考研英语中,单词是基础,阅读是关键。
英语阅读是重头戏,是最没把握的部分,考研英语阅读的难点不在文章,当然文章有一定难度,但是最难部分是在后面的设问,在仔细分析过历年真题后可以发现,设问部分的陷阱真是太可怕了,除非你完完全全能读懂这篇文章的每一个句子,弄清作者的写作思路,不然如果想当然的根据自己的片面理解,按照四、六级的那种蒙的方法肯定要吃亏。这种情况常常出现:有原文词汇出现的选项是错误的,而正确选项往往是对原文句子或词汇的改写。
在做平时的阅读训练时要多思考,作者写这篇文章的目的是什么,作者是如何一步步来展开的,各个段落之间是什么关系……等等。只有从大方面把握住了,对文章的理解才不会造成原则上的错误。
作文是英语中收益时间比最高的,用一个月完全可以把作文提高上来,所以作文的复习可以放在后期。作文分为小作文(应用文)和大作文(议论文)。小作文重在格式和内容,只要格式正确,并且按照题目的要求把事情说清楚了就可以了,不一定要用很地道的或很有文采的话语。
应用文分为很多体裁,但是考研只会涉及一些常见的,所以要把这些应用文的一些套话记住就OK了。其实这些套话不难记,大部分都是开头或结尾的一些话,而且各个体裁的应用文的套话是相似的。大作文重在文章结构的组织和语言,你要按照一定的思路把你的文章写出来,并且尽量用一些固定句型和从句来增加文章的闪光点。
翻译部分有5个长句,翻译的时候一定要大胆,不要拘泥于原文的句型和单词书的释义,怎么通顺怎么来。还要注意就是有些 固定的句型有固定的译法,要多积累这方面的句型。
7选5部分要想拿高分,还是要在对文章正确理解的基础上,弄清文章的结构和作者的思路,然后可以根据上下文选择合适的选项。还要注意一些名词的提示,比如空缺部分的下文出现一个对新的名词的阐述,而前文又没有出现,那么一定是在空缺部分出现,这样就可以排除选项优先选择。
完型填空之所以放在最后说,一是因为这部分不算太难,至少可以下手,二来是因为它太难提高了,不管你复习的再全面再深入,都可能会有些点没有掌握好而丢分,所以只有平时多注重积累一些词汇的辨析。
(3)专业理论课
专业课考试包括工业设计史和艺术学概论、中国工艺美术史。
工业设计史比较简单,就是理清知识点后背诵,而且是最好通过记图来背工业设计史,记忆更加深刻,而且更高效,课上带着大概过了六七遍,自己背了三遍,虽然到考试前一天紧张到感觉自己什么也不会,但是答卷时候真的有如神助。
艺术学理论和中国工艺美术史比较难,涵盖的内容很多,不能死记硬背,重在理清逻辑和理解记忆,虽然本科就学过这些,但是我还是在考前一个月才彻底理清了这些内容。
因为考试时候要3小时所以平时一定要自己卡时间模拟考试,保持状态,不然到了考场上根本写不完,而且会很累,最后不得不说的是,今年在准备专业课的时候全部都自己做了知识点的思维导图,后期背的时候就没有看发的讲义了,只看了自己整理的笔记,虽然前期自己做的时候比较费事,但是背的时候真的很清晰很高效,后面因为记作品记到崩溃,还做了一个作品一览表,每天休息的时候就读一下,读到熟悉。
(4)手绘快题
个人感觉报一个班还是很有必要的,手绘入门贵在有人引导正确的方向,打好基础,其次贵在坚持,反复不停的集中训练打好基础,才有资格谈风格。再根据学校的喜好做稍微的调整,基本就不在话下了。
1)在考研复习过程中,基础是关键,要通过一定量的临摹,首先把平立剖等制图规范都掌握好;
2)其次是效果图,要注重空间层次和元素的积累与练习,把每种类型的室内空间都做出其应有的特色,而不是千篇一律地套题;
3)除此之外,可以学习一些国外建筑展板上的分析图,精巧的分析图也是为考卷增色的筹码。
方案积累快题设计中,方案是很重要的,这依赖于对大量优秀案例的分析总结,并且应养成随手勾些小线稿来记录的习惯。只有通过不断的积累,才能保证在复习后期厚积薄发。
(5)其它的补充说明
1.考研期间一定要注意身体,吃好睡好,作息有规律。我在复习阶段,几个月如一日的下来,非但没有因为劳累而身体瘦弱,反而体重上升了2-3斤。
2.要把功夫花在每天每时每刻,不一定要有多累,但是积少成多,按照计划执行下去,才不会将计划一拖再拖,即使有落后于计划,也要及时赶上,这样才不会到后期发现根本赶不上进度。记住:今日事今日毕。
3.每天学习时间的安排。最好能和考试当天的时间安排一致,调节好自己的生物钟和兴奋度。考研两天的时间是这样的,第一天,政治,英语,第二天,理论,快题,上午的时间:8:30-11:30,下午的时间:14:00-17:00。
(6)总结
首先就是一定要找到适合自己的学习方法、背诵方法,养成好的习惯,其次就是不要自己乱来,不要觉得自己很厉害,最后一定要让自己保持不断学习的状态,一刻不能松懈,保持这个状态到最后才会发挥正常,才会稳。希望自己的经验对大家有帮助,考研不易,加油!
风暴优秀环艺快题作品
图片
评语:
设计思路紧扣主题,以森林联想到鸟巢而做的主体餐厅设计。画面干净整洁,主体突出,画面表现富有设计感,效果图选用角度美观。不足之处平面图功能性结构表达不全。
评语:
画面配色以及衬托表达富有设计感,干净整洁。不足之处是版面过于空,内容不能紧密结合,未能很好很全面地表达设计主题与设计亮点。
评语:
画面清晰明了地突出了设计中心,效果图表达内容全面。不足之处是设计说明表达较少,剖立面图的制图规范掌握不熟练,表现过于单一。
评语:
思路清晰明了,紧扣设计主题,将品牌历史与设计相结合。画面干净整洁,主体突出,画面表现富有设计感,效果图选用角度美观。不足之处是卷面情面构成略显俗套,效果图内容重复累赘,功能性结构表达不全。
评语:
上色干净整洁,主体突出,光感的表现较为醒目。不足之处在于,平面图设计上画面线型不够丰富,立面图过于小,表现不到位,在效果图上,对于整个设计的设计亮点表达不全面。
图片
评语:
画面上色干净整洁,主体突出,不足之处在于,主题元素未表现出来,功能性图例如室内平面图功能性考虑不周,掌握尺度比例不到位,立面图过于单一、一致,在效果图上,对于整个设计的设计亮点表达不全面。
评语:
思路清晰明了,画面线型丰富,上色干净整洁,画面表现富有设计感,效果图选用角度美观,平面构成感相对较强,构图合理。不足之处设计主题需自拟,设计的主体不够突出,导致重点不够显眼。
评语:
画面线型丰富,上色干净整洁,主体突出,卷面平面构成感相对较强,颜色选用合理,画面主次分明,平面化表达的效果图设计感强。不足之处在于效果图透视比例大小有问题,导致空间大小失真,平面设计图功能性考虑不周全。
评语:
配色鲜明、主次有节,清晰明了地突出了设计中心,效果图表达内容全面。不足之处是排版过于散乱,平面图座椅尺度考虑不周全,立面图表达过于简单,未突出整体设计。
评语:
画面线型丰富,画面主体表达强烈,平面构成感强,主体结构突出。不足之处在于整体方案的功能性结构设置显得单调幼稚,立面图较小,表现单一,设计说明描述较少 。
评语:
配色鲜明,大胆,画面主体表达强烈,平面构成感强,画面整体的表现手法富有设计感,功能性设置完整合理,表达全面完善,整个画面极具个人特色。不足之处是立面图表达不规范、过于单一,设计说明未写完,造成了画面的未完成感。
评语:
思路清晰明了,紧扣设计主题,效果图表现丰富,画面线型丰富,上色干净整洁,画面主体表达强烈,平面构成感强,不足之处在于,在平面图设计上尺度感不强,立面图大小一致,为表现出立面设计感。
评语:
上色干净整洁,主体突出,排版新颖。不足之处在于,主题思路推演转换缺失,画面线型不够丰富,功能性图例如室内面图、室内立面图缺失以及表达不到位,在效果图上,对于整个设计的设计亮点表达不全面。
评语:
思路清晰明了,紧扣设计主题,将迷宫的形态与街道改造融洽地结合。画面干净整洁,主体突出,画面表现富有设计感,效果图选用角度美观。不足之处是卷面情面构成略显俗套,效果图内容重复累赘,功能性结构表达不全。
评语:
画面配色以及衬托表达富有设计感,干净整洁,效果图内容透视以及基本结构正确。不足之处是思路牵强不明确,结构功能效果图表达重复累赘不得重点,功能性图例如立面图缺失,未能很好很全面地表达设计主题与设计亮点。
图片
评语:
配色鲜明、主次有节,清晰明了地突出了设计中心,效果图表达内容全面。不足之处是功能性图例如立面图缺失以及表达不到位,剖立面图的制图规范掌握不熟练,卷面构图过于平庸,各个图片大小太过雷同,导致平面设计感大大减弱。
图片
评语:
思路清晰明了,主题元素转换以及形态推演合理,画面线型丰富,上色干净整洁,主体突出。不足之处在于,功能性图例如室内平面图、室内立面图缺失以及表达不到位,在效果图上,对于整个设计的设计亮点表达不全面。
图片
评语:
配色鲜明、主次有节,清晰明了地突出了设计中心,效果图表达内容全面。不足之处是功能性图例如剖立面图缺失以及表达不到位,画面中的国标尺寸掌握不到位,卷面构图过于平庸,各个图片大小太过雷同,导致平面设计感大大减弱。
评语:
思路清晰明了,紧扣设计主题,将迷宫的形态与街道改造融洽地结合。画面干净整洁,主体突出,画面表现富有设计感,效果图选用角度美观。不足之处是卷面情面构成略显俗套,效果图内容重复累赘,功能性结构表达不全。
评语:
上色干净整洁,主体突出。不足之处在于,主题思路推演转换缺失,画面线型不够丰富,功能性图例如室内面图、室内立面图缺失以及表达不到位,在效果图上,对于整个设计的设计亮点表达不全面。
图片
评语:
画面线型丰富,上色干净整洁,主体突出,卷面平面构成感相对较强。不足之处在于,主题元素推演牵强,与设计结构结合不紧密功能性图例如室内平面图、室内立面图缺失以及表达不到位,在效果图上,对于整个设计的设计亮点表达不全面。
评语:
思路清晰明了,画面线型丰富,上色干净整洁,画面表现富有设计感,效果图选用角度美观,平面构成感相对较强,构图合理。不足之处是与题目主题契合度不高,设计的主体不够突出,整体颜色过于偏灰,导致重点不够显眼。
评语:
画面线型丰富,上色干净整洁,主体突出,卷面平面构成感相对较强,颜色选用合理,画面主次分明,平面化表达的效果图设计感强。不足之处在于功能性结构设置过少,亮色用到了配景上面,抢夺了主体结构的注意力。
评语:
画面主体表达强烈,平面构成感强,画面整体的表现手法富有设计感,很好地表达了设计的主题,整个画面极具个人特色。不足之处在于,室内平、立面图缺失,使用功能设置不足并且略显平庸,鲜艳的颜色所占画面面积过大,分析图表达不明确,整体略欠火候。
评语:
画面主体表达强烈,平面构成感强,画面整体的表现手法富有设计感,功能性设置完整合理,表达全面完善,整个画面极具个人特色。不足之处是立面图缺失,上色过于简单导致留白面积过大,造成了画面的不完整感。
评语:
思路清晰明了,紧扣设计主题,主题元素转换以及形态推演合理,画面线型丰富,上色干净整洁,画面主体表达强烈,平面构成感强,画面整体的表现手法富有设计感,很好地表达了设计的主题,极具个人特色。不足之处在于,在画面平面构成上的细节处理略有不足。
评语:
画面主体表达强烈,平面构成感强,画面整体的表现手法富有设计感,功能性设置完整合理,表达全面完善,整个画面极具个人特色。不足之处是立面图表达没有遵守规范,上色过于简单导致留白面积过大,造成了画面的未完成感。
评语:
画面线型丰富,上色干净整洁,画面主体表达强烈,平面构成感强,画面整体的表现手法富有设计感,配色合理,主体结构突出。不足之处在于整体方案的功能性结构设置显得单调幼稚,使用功能过于简单,部分效果图意义不明。
评语:
思路清晰明了,紧扣设计主题,主题元素转换以及形态推演合理,画面线型丰富,上色干净整洁,平面构成感强,画面整体的表现手法富有设计感,很好地表达了设计的主题,极具个人特色。不足之处在于,整体配色偏灰,主体结构表达不够突出。
评语:
优点:平面图设计上功能分区合理,主题表达也比较到位,入口选择合理,儿童游览场地丰富图面丰富排版合理,鸟瞰图注意近大远小透视关系,建筑表达较好。缺点:不足之处在于山地处理不完善,对地形理解不充分,对场地原有高差利用不好,停车场布置觉有问题,应该布置在主次入口附近注意人车分流。
评语:
优点:对场地主题表达明确,入口设置合理;对场地周边环境有准确的解读;立面表达完整美观,体现场地的立面风貌,变化丰富;排版紧凑。缺点:场地空间类型单一,功能分区缺乏;铺装颜色使用过于艳丽,尺度过大,绿地率不够;建筑平面作图不规范。
评语:
优点:排版紧凑美观;方案具有设计感,折线使用大气流畅;平面直观表达出各节点的设计内容,体现农场主题;节点平面图与效果图色调形式统一。缺点:内部交通流线略显混乱,农田与果园体验区没有设置休息空间;水体作为重要景观资源,没有进行精心的设计。
评语:
从形式上来看,整体的构成感和形式感比较强烈,同时以植物围合和节点的形式,西面建筑附近的曲线草坪来破开构图切割得比较均匀的这个问题,构成的处理比较不错,但是整体没有形成明显的动静空间分区,,结合图书馆做了比较开敞的空间处理,影视厅附近反而显得围合较紧密,节点稍显简单了。
评语:
这幅快题总的来说比较好的在于做了比较明显的轴线统一整个场地,但节点显得太均匀,没有突出主次关系,节点之间的联系较弱,没有围合空间,植物种植稍显简单。最后,主园路的转弯半径可以再大一点,道路等级再丰富一点。
评语:
这幅快题对地形的处理非常优秀,有等高线、楼梯、坡道、挡土墙等各种处理手法,其次顺应基地条件划分了上下两级台地,形成明确的主次空间关系,解题准确到位。最后,整体采用的流线设计非常和谐,形式丰富的同时还能将节点丰富起来,是一副非常不错的快题。
评语:
这幅快题主要是一个大尺度的场地设计,总的设计结构明确,以构建虚轴为主,道路等级和环路的转弯半径都非常适宜,值得提高的地方在于对滨水的设计应体现水陆互动关系,节点的处理可以更加丰富。
图片
评语:
本副快题结构同样以虚轴为主,空间层次只有封闭与开敞两个尺度,应该再多增加一些亚空间的处理,节点的尺度稍显失控,注意比例,南面对引水渠的处理错误,其一不能将硬化的渠道随意改动,其二形成了内向的水空间,不能聚集人流。
评语:
小场地的设计结构简单即可,但是对建筑外环境处理过于封闭,未很好的考虑到建筑的开口以及消防等问题,显得围合过多。
建筑的基本制图有待加强规范,墙线、窗线、标注、一层平面门厅的处理等规范都未注意到,剖面图上来看建筑遮挡太死,植物种植应该空出建筑的面,显示建筑的外环境设计。
评语:
节点丰富,尺度适宜,表现整洁,都是这幅快题的加分项,其次,在解题角度上看,对博物馆的处理显得建筑围合太重,上下两级台地的地形处理手法。
优秀快题分享
高效且专业的手绘、软件、考研培训机构——风暴手绘基地
版权声明:我们致力于保护作者版权,注重分享,被刊用文章【昆明理工大学分数线(昆明理工大学环境艺术设计专业全面解析)】因无法核实真实出处,未能及时与作者取得联系,或有版权异议的,请联系管理员,我们会立即处理! 部分文章是来自自研大数据AI进行生成,内容摘自(百度百科,百度知道,头条百科,中国民法典,刑法,牛津词典,新华词典,汉语词典,国家院校,科普平台)等数据,内容仅供学习参考,不准确地方联系删除处理!;
工作时间:8:00-18:00
客服电话
电子邮件
beimuxi@protonmail.com
扫码二维码
获取最新动态
