亲爱的新同学:
你好!
欢迎你进入湖北大学知行学院继续学习深造! 为方便你了解入学相关事项,请仔细阅读本指南。

报到时间:2020年10月11-12日
报到地点:湖北大学知行学院
报到流程:
1、在图书馆一楼入口处查验录取通知书。
2、在图书馆一楼大厅内集中缴纳学费、住宿费等相关费用。如已完成网络缴费,可直接进入下个报到流程,缴费凭证由所在学院另行转发。
3、凭验章后的录取通知书和财务收费凭据,前往各学院新生接待处注册,办理入住学生公寓手续。
注:如有特殊原因(含参军)不能按时报到者,须在10月30日前向学校招生就业处办理请假手续。逾期未向学校请假者,视为自动放弃入学资格。应征入伍者请持当地征兵办审批盖章的申请表到教务处办理保留学籍手续。

录取通知书
身份证原件
高考准考证
高中学籍纸质档案:个别省份不具备自带纸质档案条件的学生,可邮寄至学校。
《户口迁移证》:新生户口是否迁入学校采取自愿原则,可迁入也可不迁入。
中共党员和预备党员携带党员组织关系及介绍信:党组织关系转到:中共湖北大学知行学院委员会;团员凭团关系介绍信、入团资料及团员证到校办理组织关系。
照片:近期一寸、二寸半身蓝底免冠彩色登记照片各4张。
缴纳费用类别及标准:
2020年新生缴费一览表(本科)
2020年新生缴费一览表(专科)

1.需要办理户口迁移的新生,报到前可凭录取通知书到当地派出所办理户口迁移手续;
2.新生录取通知书、户口迁移证及本人身份证上的姓名、性别、年龄要一致,如有涂改,应加盖当地派出所的户口章;
3.新生户口迁移证由新生所在学院开学后集中收取;
4.新生入学后,身份证期满或自愿更换身份证者,自行前往谌家矶派出所采集相片,办理第二代身份证;
1.根据相关规定,新生纸质档案由本人凭录取通知书到当地招考部门提取;
2.党、团组织关系由新生到原毕业学校转出;
3.《高等学校学生资助政策简介》中“高等学校学生及家庭情况调查表”由新生按要求如实填写好并书面承诺,不需到家庭所在地政府部门开具证明;
4.以上材料在报到时由辅导员集中收取。
1.新生住宿由学校统一安排,学生公寓已配置冷暖双制空调、床铺、桌椅等基本生活设施,个人生活用品自理(床上用品、洗浴用品等可在报到后自行选购);
2.新生入学后,学校将组织体检复查,复查不合格者,按国家相关规定办理;

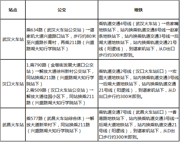
1、新生接待站
10月11-12日早7∶00—晚19∶00,学校在以下三个火车站设立迎新接待站。
1、武汉火车站
2、武昌火车站
3、汉口火车站
温馨提醒:我校迎新工作人员均佩戴有学校迎新工作证,不会向家长和学生收取任何费用、推荐任何服务和产品,请家长和新生注意个人财产安全
2、本人自行来校乘车方式
1、奖学金
1、国家奖学金奖励标准为每生每年8000元
2、国家励志奖学金奖励标准为每生每年5000元
3、优秀学生奖学金的等级、金额:
一等奖学金(获奖者占学生数的2%):奖励金额为800元/人(专科)、1200元/人(本科);
二等奖学金(获奖者占学生数的6%):奖励金额为600元/人(专科)、800元/人(本科);
三等奖学金(获奖者占学生数的12%):奖励金额为400元/人(专本一致) 。
2、助学金
贫困学生助学金的等级、金额:资助标准分一、二、三等,分别为每生每月440元、330元和220元。
3、生源地信用助学贷款
申请所需材料
1、借款学生与共同借款人身份证原件
2、录取通知书原件
3、《国家开发银行生源地信用助学贷款申请表》原件
4、借款学生及共同借款人双方户口簿原件
5、未通过预申请学生还要携带《家庭经济困难学生认定申请表》原件
生源地信用助学贷款申贷程序
1、网上申请:登录国家开发银行生源地信用助学贷款信息系统,填写《国家开发银行生源地信用助学贷款申请表》,从系统导出并打印,同时在系统内导出《家庭经济困难学生认定申请表》,填写并签字(不需要认定单位出具认定意见和加盖公章)。
2、现场办理:贷款学生及共同借款人双方携有关材料共同到县级资助中心办理。具体程序可参阅国家开发银行

1.我校迎新工作人员均佩戴有学校迎新工作证,不会向家长和学生收取任何费用、推荐任何服务和产品,请家长和新生注意个人财产安全;
2.请广大同学自觉抵制“校园贷”,防范各类短信、电话诈骗;
3.旅途中对陌生人提供的香烟、饮料、食品等,要婉言谢绝;
4.不要到街头地摊上测字、看相、算命;
5.对街头向你求助或乞讨的“可怜人”,要细加识别,防止上当受骗;
6.如遭遇被骗,一定要就近快速报案。
温馨提示:
通知书信封内包含了以下材料(所有材料各一份):
1.录取通知书;
2.2020年专升本新生报到指南;
3.高校本专科学生资助政策简介;
4.家庭经济困难学生认定申请表;
5.大学新生应征入伍宣传单;
*除上述材料外,信封内如包含其它材料均与我校无关。
未来的知行er
愿你一路顺风
这个秋天
让你我相约知行
期待一场最美的邂逅
版权声明:我们致力于保护作者版权,注重分享,被刊用文章【湖北大学知行学院教务处(2020级新生注意)】因无法核实真实出处,未能及时与作者取得联系,或有版权异议的,请联系管理员,我们会立即处理! 部分文章是来自自研大数据AI进行生成,内容摘自(百度百科,百度知道,头条百科,中国民法典,刑法,牛津词典,新华词典,汉语词典,国家院校,科普平台)等数据,内容仅供学习参考,不准确地方联系删除处理!;
工作时间:8:00-18:00
客服电话
电子邮件
beimuxi@protonmail.com
扫码二维码
获取最新动态
