说到学霸,大家都是抱着很仰慕的眼光来看待。我们身边总是会出现不同的学霸,在江苏,曾经有两个考生在高考中用文言文写作。
引起了当年高考新闻的广泛关注。2001年有位蒋昕捷的考生就写下来了阅卷老师看后直接向,阅卷组长汇报,最后直接给满分。这也是高考第一篇满分作文。
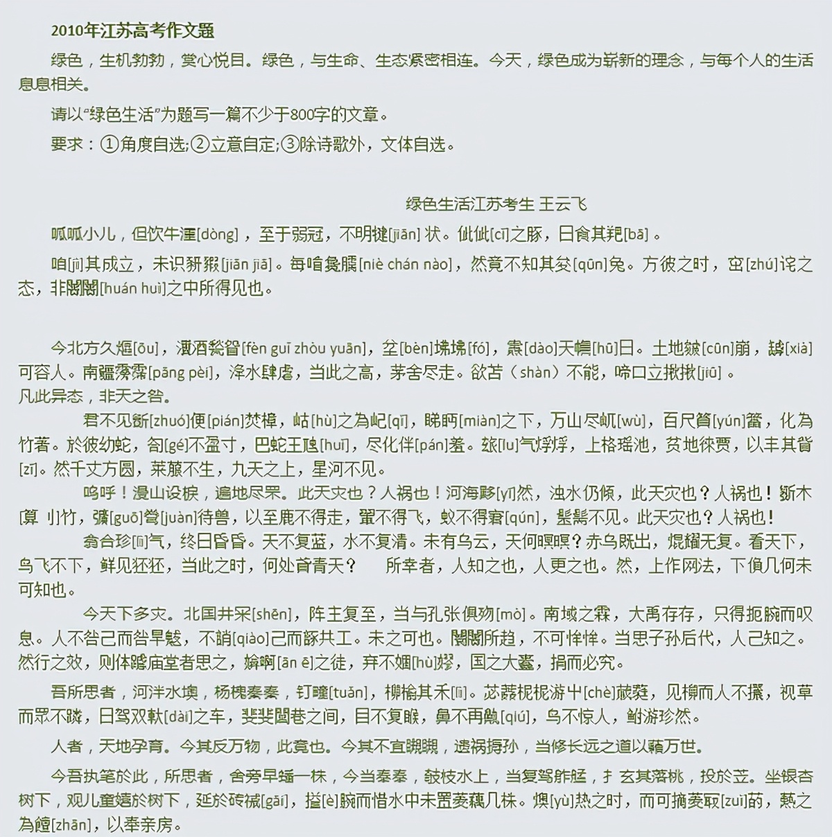
今天说的2010年的考生,也写了一篇古文作文,这篇作文总共755个字。阅卷老师看到这篇作文,惊为杰作。这位老师看下来,竟然还遇到来30几个不认识的字。
针对这种情况,阅卷老师立即启动上报机制,向当年阅卷组长进行了汇报,这位阅卷组长继续向汉语言文学教授请教。这位考生到底是谁呢,他的身上又有什么样的故事呢?我们不妨一起探访一下。
上面说的755字文言文作文原创者,就是王云飞。王云飞同学毕业于江苏如皋高级中学。从小他就展示了对阅读的兴趣,特别是对于文言文学习,非常投入。
别的学生看小说,而他看文言文。很多同龄人会觉得古文言文很难学,又枯燥难记忆,但王云飞却对文言文充满了热情。每次生日时,父母给他的礼物都是成套的《资治通鉴》《史记》《汉书》等古文书籍,而他一有空就抱着书阅读。
渐渐文言文阅读激发了他学习的乐趣,在其中他也学会了,总结提炼好的语言,非常注重情节处理。由于从小耳濡目染地学习着文言文,也不能理解为何,他可以在高考短短时间里,写下755字的文言文作文,阅卷老师还有30几个字词不认识。
王云飞的高考作文成为了当年新闻,而他的才华也得到了东南大学的认可,立即向他抛出了入学通知,仅仅一天就完成了新生录取手续。
在平时学习中,王云飞会写和使用古文字符,知道许多经典来源,并熟悉古文语法。这和他的思维训练分不开。
除了读古文的书,他还经常读一些有助记忆力提高的书,来训练自己的思维。他说记每个人的忆力不一样,但可以通过思维训练提高,后天努力更重要。
还要懂得分类进行知识储备,这是最简单的一种方法,也是一种技巧,王云飞就是喜欢将所学到古文知,识进行有效分类,并且根据自己学习优劣势,来进行知识储备,从而增强自己学习能力。
这个也是知识储备最简单、最基本的方法。古文知识的掌握量,离不开平时阅读量的积累。只有多多读书,多去学习,自己获得知识才会越来越多,王云飞非常喜欢读书,他小时候零花钱基本全部用来购买古文书籍,从而大幅度增加了自己的阅读量。
让孩子爱上读书,特别是阅读文言文是一件不容易的事。在家里,家长也可以选择文言文书籍,和孩子一起阅读,孩子很会模仿。
看到家长读书,孩子也会立马投入书籍的海洋中。阅读氛围的建立很重要,孩子从小就接受阅读氛围熏陶,自己也会喜欢上阅读。
很多孩子在小时候,读得最多的是绘本故事。由于古文所占课文篇幅比较少,孩子也容易忽视阅读文言文。等孩子进入初中阶段,再学习文言文,时间也太少了。所以,在孩子小时候,就给孩子推荐文言文作品书籍。
比如唐诗三百首,很适合孩子启蒙阶段的文言文学习,给孩子准备文言文书籍要也适合孩子的成长特点。帮助孩子实现阅读一个量的积累,并且按照题材做好分类学习。
结语:孩子的逻辑思维能力非常重要。家长在教育孩子过程中,要注重对孩子思维方面训练,帮助孩子去强化自己的记忆能力,激发孩子学习兴趣,从而帮助孩子建立一个好的学习模式。
版权声明:我们致力于保护作者版权,注重分享,被刊用文章【2017江苏高考古文作文(高考文言文作文755字)】因无法核实真实出处,未能及时与作者取得联系,或有版权异议的,请联系管理员,我们会立即处理! 部分文章是来自自研大数据AI进行生成,内容摘自(百度百科,百度知道,头条百科,中国民法典,刑法,牛津词典,新华词典,汉语词典,国家院校,科普平台)等数据,内容仅供学习参考,不准确地方联系删除处理!;
工作时间:8:00-18:00
客服电话
电子邮件
beimuxi@protonmail.com
扫码二维码
获取最新动态
