随着首轮双一流建设任务的结束,专家组审议结果陆续出来。我国已经开启第二轮双一流高校的评选,各地的高校都在奋力冲刺。
教育部还没有公布名单,但是网络已经流传出很多个版本的名单,引起网友们极大的好奇心。毕竟首轮双一流名单正式公布之前,也是首先在网络上流传。因此,大家对于网络名单还是非常重视的。
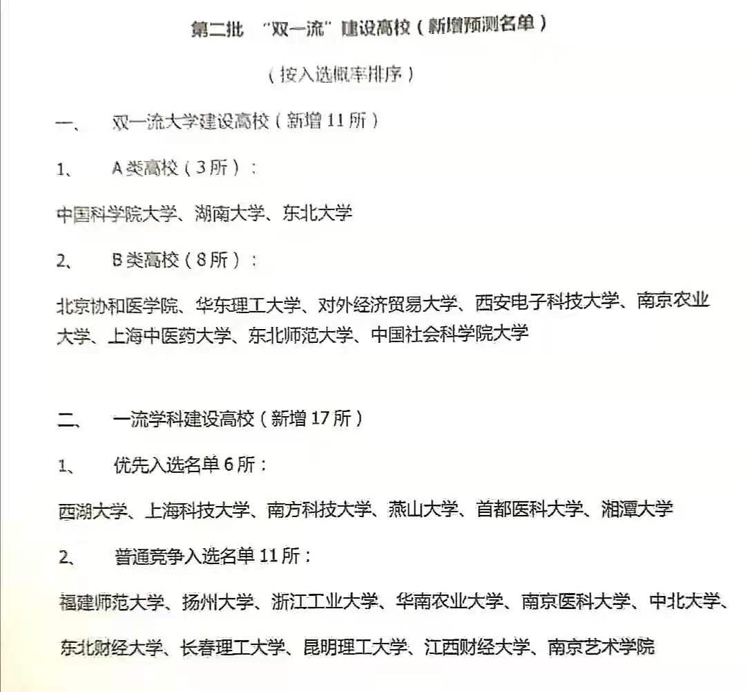
江苏高校有“突破”,两所大学入选双一流?
根据最新网络版的双一流名单,江苏的高校又有“突破”,这次有两所高校上榜,分别是南京医科大学和南京艺术学院。而以往呼声非常高的江苏大学以及扬州大学,都没有上榜,确实让人感到意外。
江苏已经有15所高校成为双一流,如果这次再能够增加两所,就能够继续保持领先,高等教育的实力逐渐向北京看齐,也会成为本轮双一流评选的赢家。下面我们先看看这份名单的情况。
南京医科大学和南京艺术学院都有很多共同的特点。首先两所学校都是行业里面的特色高校,都拥有自己的王牌学科,这一点完全符合评选世界一流学科建设高校的要求。
其次,两所高校的行业贡献度都比较高。南京医科大学在公共卫生领域有着突出贡献,特别是现在国家急需各类医学人才,这一点自然就是学校的优势。
南京艺术学院经过多年的积累,在艺术领域颇有成就。现在国家强调文化自信,相信这也是会对艺术类院校进行扶持。
国家每次进行高等教育方面的战略布局,江苏省的高校都不会缺席,这说明江苏省的高校实力很强,也说明江苏省对高等教育是非常重视。除了北京之外,江苏省的高校梯队应该是非常的完美。
更重要的是,江苏省的高校并没有进行盲目合并,而是保留各所高校的特色。在21世纪初的时候,我国各省都有大量的高校行合并,而江苏省几乎没有动作,所以直到现在,江苏的各类高校都发展得很好。
这也是得益于当时江苏省英明的决策,反观现在的浙江省,则完全没有这样的情况,这可能也是一种悲哀。
也正是基于这样的背景,当年南京大学并没有合并南京医科大学,两所学校都坚持独立发展,所以今天江苏省才会拥有一所实力强悍的医学类院校,能够参与到全国项目的竞争。
双一流大学的评选,主要是看每一所高校的优秀学科,是否有机会能够成为世界一流学科。以前的211工程计划主要是看学校的整体实力,这是双一流的评选,规划的方向都已经发生变化。
因此,这里并不看重学校的综合实力,而是要看到学校的特色,能够在行业里面排名前列,就会是最大的加分项,所以南京的两所高校,应该是有很大概率能够上榜。
笔者分析
各省的高校都希望拥有“双一流”的头衔,但是依照笔者的分析来看,估计本轮的双一流竞选会非常的激烈,保守估计只有10所高校上榜。因为已经入选的高校,应该只是进行警告,并没有“下车”。
为了能够保持住双一流高校的含金量,又能够激发各地高校的斗志,同时维护已经上榜高校的利益。因此,合理地控制双一流高校的名额,才是最佳的选择。如果南京有两所高校上榜,就能够占据五分之一的名额,这就已经抢占先机。
结束语:
这只是网络流出来的最新名单,但是整体来看还是有一定的依据,可以进行分析。当然,正式的名单还要等待官方的公布。
各位网友,你们觉得江苏的这两所高校有机会成为双一流吗?欢迎发表评论!
版权声明:我们致力于保护作者版权,注重分享,被刊用文章【江苏新一轮大学合并(江苏高校有)】因无法核实真实出处,未能及时与作者取得联系,或有版权异议的,请联系管理员,我们会立即处理! 部分文章是来自自研大数据AI进行生成,内容摘自(百度百科,百度知道,头条百科,中国民法典,刑法,牛津词典,新华词典,汉语词典,国家院校,科普平台)等数据,内容仅供学习参考,不准确地方联系删除处理!;
工作时间:8:00-18:00
客服电话
电子邮件
beimuxi@protonmail.com
扫码二维码
获取最新动态
