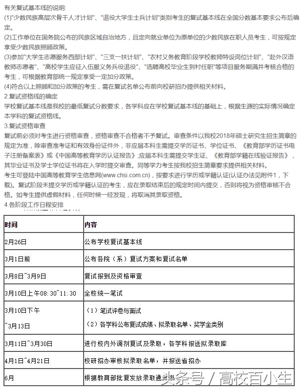
今日下午哈尔滨工业大学考研复试分数线出来了,大家天天盼着。有考哈工大的同学,进来看下各科的复试分数线,看看自己过线了没。
过了线的同学就好好准备复试吧,哈工大还是挺不错的,考研的同学加油了!
其他学校的还没出,大家耐心的等待吧,国家线也可能到三月中旬才出。大家及时关注信息。
后续会给大家及时提供相关信息,考研的同学加油了!
版权声明:我们致力于保护作者版权,注重分享,被刊用文章【哈尔滨工业大学研究生分数线(C9)】因无法核实真实出处,未能及时与作者取得联系,或有版权异议的,请联系管理员,我们会立即处理! 部分文章是来自自研大数据AI进行生成,内容摘自(百度百科,百度知道,头条百科,中国民法典,刑法,牛津词典,新华词典,汉语词典,国家院校,科普平台)等数据,内容仅供学习参考,不准确地方联系删除处理!;
工作时间:8:00-18:00
客服电话
电子邮件
beimuxi@protonmail.com
扫码二维码
获取最新动态
