2020年12月四六级笔试时间已定为12月12日,还有十几天就考试了,大家要做好准备哦,建议大家可以自行计时模拟考试,以免在考场上时间不够
笔试考试时间(12月12日)
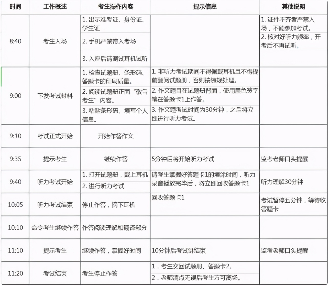
四级考试流程
CET4听力时间为25分钟,考试起止时间调整为9:00-11:20。
四级考试题型:[各题型分数分配]
范文一:推荐信
英语四级作文备考范文:推荐信
Directions: For this part, you are allowed 30 minutes to write a composition on the topic A Letter of Recommendation. You should write at least 150 words following the outline given below in Chinese:
假设你是Leah Kim,为你的学生李明给其应聘的公司写一封推荐信,信的内容可以包括以下几点:
1. 介绍学生的基本情况
2. 评价学生的表现和能力
3. 对他未来发展的评价
范文二:慰问信
A Letter of Condolence
你在报纸上看到你的朋友王志的家乡被飓风袭击,请你写一封慰问信向他表示你的关心。
范文三:忠告信
A Letter of Advice
假设你是一名大四学生,即将毕业离校,请你根据四年的大学生活的经历给大一新生写一封忠告信:
1. 作简单介绍
2. 大一新生如何适应大学生活
3. 强调学习英语的重要性
版权声明:我们致力于保护作者版权,注重分享,被刊用文章【大学四级考试流程(四级考试流程)】因无法核实真实出处,未能及时与作者取得联系,或有版权异议的,请联系管理员,我们会立即处理! 部分文章是来自自研大数据AI进行生成,内容摘自(百度百科,百度知道,头条百科,中国民法典,刑法,牛津词典,新华词典,汉语词典,国家院校,科普平台)等数据,内容仅供学习参考,不准确地方联系删除处理!;
工作时间:8:00-18:00
客服电话
电子邮件
beimuxi@protonmail.com
扫码二维码
获取最新动态
