跟离2022艺术统考只剩下一个多月的时间。同学们都了解院校的报考条件吗?不了解盲目报考会错失很多机会的。下面,名师荟教育带同学们了解一下这些具有代表性的艺术院校都有哪些报考条件。
不同专业对考生的身高要求是不一样的。因此提醒考生们,在报考时一定要看清楚要求。
每个院校在全国的招生范围是不同的,有的院校会制定分省分专业招生计划,有的则没有。因此在报考时,考生一定要注意各院校的招生范围哦~
大部分院校都会要求考生报考专业涉及到省统考必须取得专业合格,才能有资格报考。
2022届的艺考生在准备院校校考的同时,也要提高对自己的要求,统考努力考高分,冲省排名。
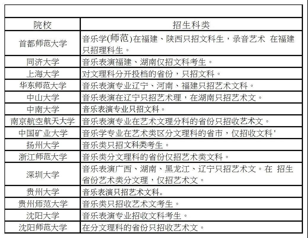
不同专业有不同的科类要求。比如,有限专业文理科不限,有的专业限理科,有的专业限文科。因此,考生在报考时一定要仔细看清楚招生专业的科类要求。
部分院校的音乐专业方向对单科分数有要求。比如,中国音乐学院音乐管理专业外语不能低于90分,上海音乐学院音乐学专业外语不能低于60分,北京师范大学语文、外语要求70分以上等等。
如果你报考了以下这些院校,就要认真提高文化课成绩,毕竟这些学校除了文化分要求,也细分到单科分数要求。
考不到学校规定的分数,即使校考排名再高,也未必能被录取。只因一门课分数未达标而名落孙山,太过可惜。
有的院校虽然没有具体的单科分数的限制,但在录取时仍会参看单门科目的分数,考生高考文化课分数线相同,会优先录取单科分数较高的。
例如,西南交通大学要求如果考生专业总分相同,再依次按照考生的文化课投档成绩、英语、语文、数学排序录取;东北大学要求如果考生高考文化课成绩相同,则优先录取“语文+数学+外语”成绩之和较高的考生。
有部分院校允许考生报考时可兼报2或3个不同的专业方向,能兼报就意味着多个被录取的机会,考生需认真阅读招生简章。
最后提醒同学们,在报考之前一定要了解各院校和专业的报考条件,一定要去院校官网上查看。以上数据仅供参考,请以当年的最新报考要求为准。
版权声明:我们致力于保护作者版权,注重分享,被刊用文章【艺术学校招生(2022艺考生)】因无法核实真实出处,未能及时与作者取得联系,或有版权异议的,请联系管理员,我们会立即处理! 部分文章是来自自研大数据AI进行生成,内容摘自(百度百科,百度知道,头条百科,中国民法典,刑法,牛津词典,新华词典,汉语词典,国家院校,科普平台)等数据,内容仅供学习参考,不准确地方联系删除处理!;
工作时间:8:00-18:00
客服电话
电子邮件
beimuxi@protonmail.com
扫码二维码
获取最新动态
