距离高考仅剩一周的时间了!随着考试逐渐临近,考生们的生理、心理都面临着巨大的挑战。高考对每个人来说都是一个重要的转折点,所以把握好考前的每一天都非常关键。
高考前这一周,是应该抓紧时间疯狂刷题?还是放轻松缓解心理压力?还是多睡几觉保证充足睡眠?一般来说,高考前几天学校会统一给考生们放假,让大家回家自主安排时间,但是这种情况下大家往往会自乱阵脚,不知道自己到底应该做什么。所以今天,我们就为考生们整理出了高考前7天超详细备考计划,希望能帮助大家合理安排好时间,调整好复习节奏和情绪,用最佳状态迎接高考!
调整好作息时间。不少人信了“临阵磨枪不快也光”这句话,越是临近高考越是显得格外“努力”,每天不学到一两点都不舍得睡觉。这种开“夜车”行为看似很用功,但是学习太晚太久只会让你身心俱疲,不仅不一定能提分,反而会影响自己的情绪和答题的专注度,如果因此导致考试失误可就得不偿失了。
所以从考前一周开始,大家就要调整好自己的生物钟,从自身情况出发合理安排作息时间,建议大家可以根据高考4天的考试时间来安排每天的起床、睡觉、午休时间,以便自己在考试当天能够拥有饱满的精神状态。
高考考试一般是从早上8:30或者9点开始,所以大家要养成早睡早起的习惯,在7:00-7:30之间起床,给自己预留出洗漱、吃早饭的时间,能够让自己在8:30之后正式进入学习状态。
大家午饭后可以进行适当的午休,毕竟一上午的考试会让考生感觉有些疲惫,而且下午很容易犯困。所以为了保证下午考试能够精力充沛,可以午睡20-30分钟,切记不要午睡时间过长,这样容易起到反效果。
晚上早睡也很重要,如果平时都要12点之后睡,那么这几天就要尽量让自己在12点之前入睡,保证充足的睡眠时间。如果实在睡不着也不要强迫自己早早就躺在床上干瞪眼,可以睡前喝杯牛奶、泡泡脚放松一下,帮助自己更好入睡。

正确处理好考生与家长的关系。考前一周左右考生们就会从学校回到家里自主学习了,这也就意味着考生每天在家里都会与父母朝夕相处,处理好亲子关系可是非常重要的。
此时考生正处于敏感时期,家长的一言一行都会影响着考生的心态和学习状态,所以咱们家长一定要先保证自己的情绪稳定,不要把自己紧张、焦虑的情绪传染给考生。
而且家长不要在考生面前谈论过多跟高考相关的话题,这样只会平添心理压力;关心考生也要把握好度,过分唠叨、叮嘱只会让考生感觉烦躁,也会分散他们学习的注意力,咱们家长还是得保持平常心,适当关心即可。

劳逸结合很重要。学习也要讲究方式方法,一味地长时间学习不一定高效,毕竟考生的精力有限,学习太累反而效果不好,倒不如让考生每天都留出一定的时间用来放松身心,这样劳逸结合学习效率才会更高。
可以进行适当的体育运动,比如到户外散步、慢跑、做操这类舒缓运动,呼吸到新鲜空气的同时还能放松大脑。但是要避免过于剧烈的运动,比如快跑、爬山以及篮球、羽毛球等球类运动,这类运动会消耗大量体力,而且运动过程中还容易受伤。
还可以选择一些娱乐活动,比如听音乐、看看轻松搞笑的电视节目。但是不要看过于刺激血腥的武打、枪战片,以及长时间地玩电脑游戏,因为这样容易在大脑皮层中产生兴奋,从而干扰学习。

做好考试当天规划。等到真的到了考试那天,考生们难免会感到紧张、焦虑,所以要想在考场中从容不迫,考生们就一定要提前做好万全的规划,避免因为一些突发状况而手忙脚乱。
首先起床时间就要把握好,抛去路程上需要花费的时间外,还要给自己留出充裕的时间用来洗漱、吃早饭。大家一定要记得吃早饭,早饭不用吃的太过丰盛,跟平时的饮食习惯相符即可;也不要吃的太油腻太饱,消化的过程中大脑会相对缺血,这样不利于考试发挥,建议大家在考试1.5小时前就吃完早餐。
到达考场的时间也要控制好,不用过早也不要过晚,最好在开考前15-20分钟内到达考场即可。到太早,很容易受到考场周围诸多因素的干扰,分散注意力;而到太晚,甚至开考后才到考场,就很容易出现慌张、着急的情绪,会影响考试发挥。
在上下午考试之间会留出充足的时间给考生休息,这段休息时间大家也要充分利用好。吃完午饭后可以稍微散散步活动一下,有助于消化;此时距离下午场考试还有一段时间,建议考生们午睡20-30分钟,时间不用过长,简单的午睡就能让考生快速恢复精力,能够在下午的考试中更好地提升注意力。

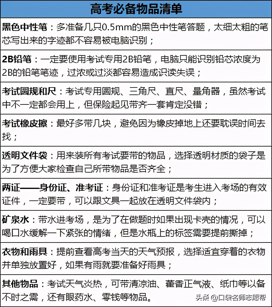
准备好考试必备物品。考前几天,除了心态和学习状态的调整,高考中会用到的物品大家一定要提前准备好,每年都能看到有考生忘带身份证、准考证的新闻,相信大家也不希望自己遇到这种突发情况而影响考试,那么就可以参考这份高考必备物品清单来准备了!
▼
提前熟悉考场环境和出行线路。距离高考只剩2天了,这一天大家有一件事务必要做,就是提前去考场踩点,熟悉考场环境和出行线路。
千万不要觉得提前去熟悉考场没有什么必要,要知道考生们都是被随机分配到不同的学校考点去考试,提前去踩点便于考生熟悉考场及周边环境,还可以看看周围有什么可以吃饭、休息的地方,省得考试当天再着急忙慌去找。
考试当天选择乘坐什么交通工具很重要,如果是选择乘坐汽车、公交车,就会面临堵车问题,那就要多留出时间提前出门;而如果选择乘坐地铁就更加保险,不用担心堵车了。

做好考前大检查。明天就是高考了!考前最后一天大家的主要任务就是调整好心态,做好心理准备和物质准备的大检查,确保自己能够用最佳状态迎接明天的考试。
所以这一天的时间安排务必要合理规划好,充足的睡眠才能保证充沛的精力和体力;大家不用再进行大量复习了,简单梳理一下各科知识点即可;最后再检查一遍考试物品是否全部带齐。所有准备都做好后,大家只管安心迎接高考的到来。
高考前一周的时间非常关键,希望考生们能够在这几天调整好自己的心态,做好每一天的规划,用最饱满的精神状态迎接高考吧!
版权声明:我们致力于保护作者版权,注重分享,被刊用文章【明天就要高考了搞笑(高考前最后一周)】因无法核实真实出处,未能及时与作者取得联系,或有版权异议的,请联系管理员,我们会立即处理! 部分文章是来自自研大数据AI进行生成,内容摘自(百度百科,百度知道,头条百科,中国民法典,刑法,牛津词典,新华词典,汉语词典,国家院校,科普平台)等数据,内容仅供学习参考,不准确地方联系删除处理!;
工作时间:8:00-18:00
客服电话
电子邮件
beimuxi@protonmail.com
扫码二维码
获取最新动态
