兰州石化职业技术大学公布了22年专升本免试学生资格审核方案,大家可以看一看,小编已经把重点标出来了!
(一)在按国家计划招收的、具有甘肃省普通高校学籍的应届高职(专科)毕业生中,符合免试入学条件之一的甘肃省普通高职(专科)应届毕业生。即:在我校就读期间品学兼优,无违法违纪行为的应届毕业生,满足以下条件之一,可免除全省统一考试,只申请参加招生院校组织的专业能力测试。
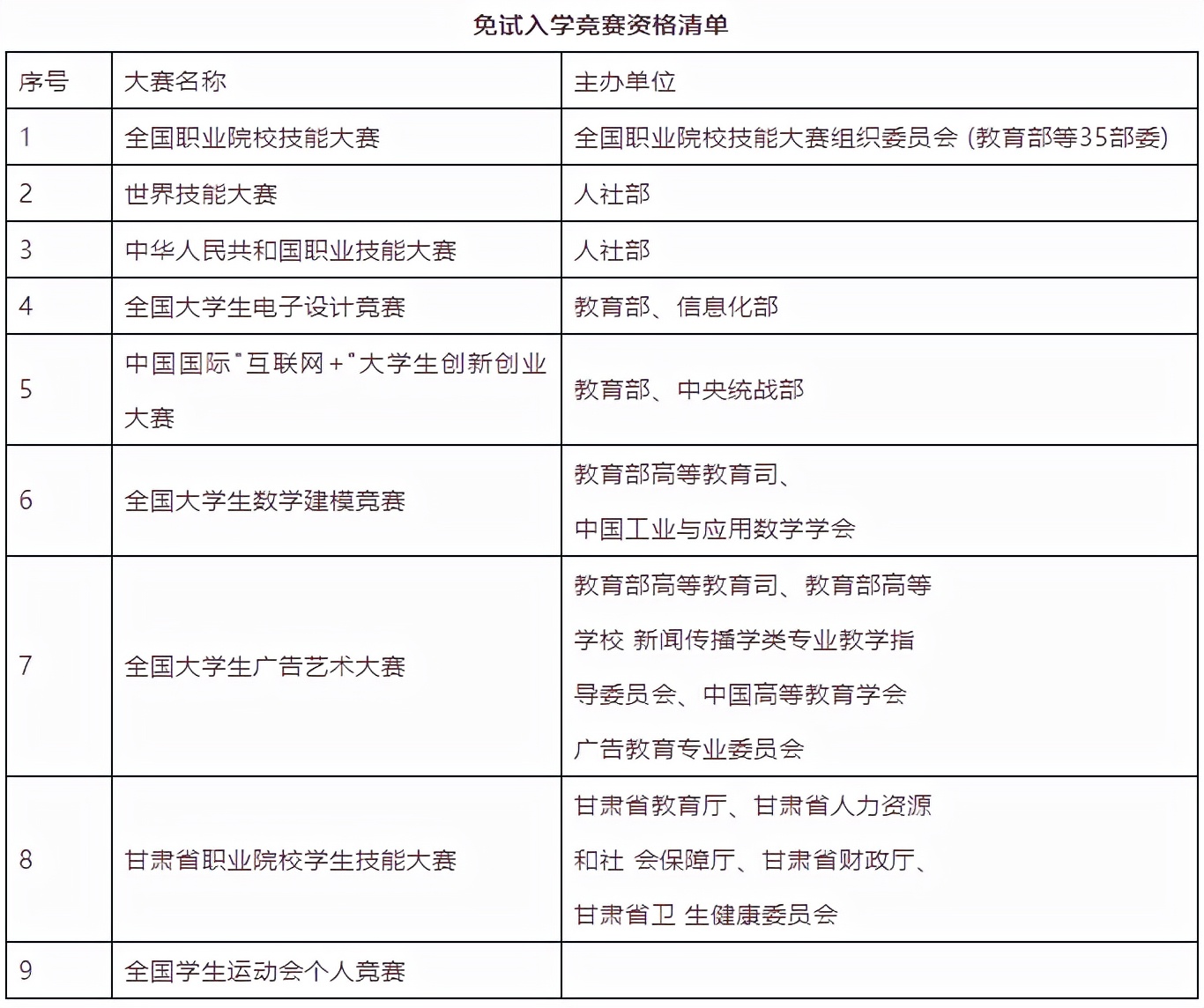
1.在教育部、人社部牵头举办的全国职业院校技能大赛、世界技能大赛、中华人民共和国职业技能大赛中获得个人国家三等奖及以上的应届毕业生。
2.在教育部主导的全国大学生电子设计竞赛、中国国际“互联网+”大学生创新创业大赛中获得个人国家三等奖及以上的应届毕业生。
3.全国学生运动会个人竞赛项目中进入前3 名的应届毕业生。在教育部高等教育司和行业主管部门共同主办的数学建模竞赛、广告艺术大赛(高职组)中获得个人国家三等奖及以上的应届毕业生。
4.在甘肃省职业院校学生技能大赛中获得个人一等奖的应届毕业生。
5.高职(专科)在读期间(前两学年)专业综合测评排名前3%的应届毕业生。学生每学年专业综合测评成绩构成为:课程考试成绩占70%,综合表现成绩占30%。各专业按照学生前两学年专业综合测评成绩的平均值进行排序,免试名额按本专业人数前3%(四舍五入)确定。
6.免试入学竞赛资格清单详见附件1。
(二)普通高职(专科)毕业生及在校生(含新生)在甘肃应征入伍,退役后完成高职(专科)学业的(以下简称“退役大学生士兵”)。即:在甘肃省应征入伍并已取得退役证的省内外普通高职(专科)学历应往届退役大学生士兵。
(一)应届毕业生资格审核
1.各专业教研室主任初审
(1)学生专升本报名采取自愿报名原则,非自愿、非本人报名的不予审核。
(2)报名参加专升本免试学生须取得计算机应用能力等级证书、英语AB级证书。
(3)在校学习期间,有挂课者不得报考(含选修课、尔雅课)。
(4)在校期间被学校或顶岗实习单位给予处分或参与违法活动的不能申报。
(5)各专业教研室主任要认真动员宣传,对班主任和学生个人的申报材料要按照《兰州石化职业技术大学土木工程学院2022年高职(专科)升本科免试学生综合测评评分办法》认真审核核对,完成专升本免试学生资格初审工作,并于1月20日前将以下材料(电子版,签字纸质版)报学院专升本免试学生资格审核确认工作领导小组。
①初审名单汇总表(详见附件2)
②专业综合测评排名前3%的学生成绩汇总表;
③免试入学学生相关大赛获奖证书复印件。
2.学院复审2022年我院专升本免试学生资格复审工作由土木工程学院专升本免试学生资格审核确认工作领导小组联合进行。
复审时间:2022年1月21日至1月23日。
专业测评组:负责对初审名单进行审核。具体包括:学生成绩复核、毕业资格审核。
学生组:负责对初审名单进行审核。具体包括:在校期间学生违法违纪行为审核。
技能大赛审核组:负责学生个人竞赛奖励复核(不含团体赛)。
综合组:收集、汇总初审名单,于2022年1月24日前完成学院符合免试生资格的应届毕业生线下审核确认、公示和上报工作。
(二)退役大学生士兵资格审核
退役大学生士兵于2022年2月16日8:00至18日18:00登录甘肃省教育考试院官网(https://www.ganseea.cn/)完成网上报名后,下载并打印《甘肃省普通高校高职(专科)升本科退役大学生士兵资格审核表》,经退役军人事务部门审核盖章后,由本人向省教育考试院提交,同时提供退役证、身份证、普通高职(专科)毕业证原件及复印件等证明材料。应届毕业生须由教务处提供学历证明。
以上就是兰州石化职业技术大学土木工程学院22年专升本免试学生资格审核方案的内容,大家想了解专升本考试资讯可在下方留言,后续会给大家整理相关内容,敬请关注“传爱专升本之家”返回搜狐,查看更多
版权声明:我们致力于保护作者版权,注重分享,被刊用文章【高等学校英语应用能力考试a级(兰州石化职业技术大学土木工程学院22年专升本免试学生资格审核)】因无法核实真实出处,未能及时与作者取得联系,或有版权异议的,请联系管理员,我们会立即处理! 部分文章是来自自研大数据AI进行生成,内容摘自(百度百科,百度知道,头条百科,中国民法典,刑法,牛津词典,新华词典,汉语词典,国家院校,科普平台)等数据,内容仅供学习参考,不准确地方联系删除处理!;
工作时间:8:00-18:00
客服电话
电子邮件
beimuxi@protonmail.com
扫码二维码
获取最新动态
