应掌握灭火器的类型及选择,了解常用灭火器的灭火级别,能判断设置场所的火灾危险等级,并记忆灭火器配置设计的基本参数。
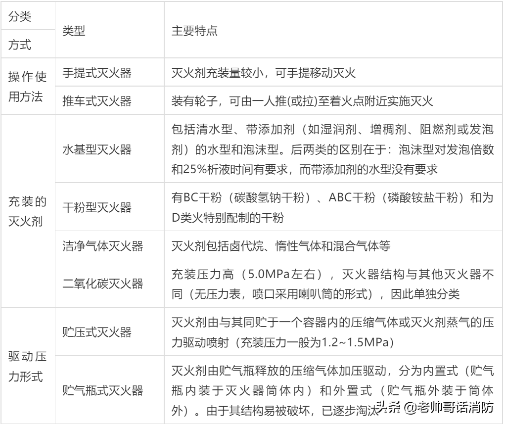
1、灭火器类型
2、灭火器结构
目前使用的灭火器主要为贮压式灭火器,即使充装不同的灭火剂,其结构组成基本相同,如图4.8.1所示。其中压力表用于显示灭火器内工作压力,指针处于绿色区域为合格;保险销用于防止灭火器误喷,正常未使用时应有铅封。二氧化碳灭火器内部没有其他驱动气体,无法通过压力值的变化显示泄露情况,因此没有压力表,而是通过称重的方式来检查是否泄露(低于额定充装量的95%需检修);由于内部压力大,因此增加了安全阀。



3、灭火器选择
(1)选型要求
(2)注意事项
在同一灭火器配置场所,宜选用相同类型和操作方法的灭火器。当同一灭火器配置场所存在不同火灾种类时,应选用通用型灭火器。在同一灭火器配置场所,当选用两种或两种以上类型灭火器时,应采用灭火剂相容的灭火器。
4、灭火器设置要求
(1)灭火器应设置在位置明显和便于取用的地点,且不得影响安全疏散。
(2)对有视线障碍的灭火器设置点,应设置指示其位置的发光标志。
(3)灭火器的摆放应稳固,其铭牌应朝外。手提式灭火器宜设置在灭火器箱内或挂钩、托架上,其顶部离地面高度不应大于1.50m;底部离地面高度不宜小于0.08m。灭火器箱不得上锁。
(4)灭火器不宜设置在潮湿或强腐蚀性的地点。当必须设置时,应有相应的保护措施。 灭火器设置在室外时,应有相应的保护措施。
(5)灭火器不得设置在超出其使用温度范围的地点。
5.灭火器配置基准
灭火器配置基准系以单位灭火级别(1A或1B)的最大保护面积为定额,可以此计算出配置场所需要的灭火级别的折合值。
A类场所灭火器最低配置基准
A类火灾场所的灭火器最大保护距离
6、灭火器配置数量的要求
1)在一个计算单元内配置的灭火器数量不得少于2具。考虑到在发生火灾时,若能同时使用两具灭火器共同灭火,则对迅速、有效地扑灭初起火灾非常有利。同时,两具灭火器还可起到相互备用的作用。
2)每个灭火器设置点的灭火器配置数量不宜多于5具。这样要求一是便于管理,若灭火器数量太多,会造成灭火器箱、挂钩、托架等的尺寸过大,对正常办公、生产、生活有影响;二是间接限制灭火器不要过小,大一点的灭火器有利于灭火。
3)住宅楼每层的公共部位建筑面积超过100m2时,应配置1具1A的于提式灭火器;每增加100m2时,增配l具1A的手提式灭火器。
巩固练习
1、地下汽车库配置灭火器时,计算单元的最小需配灭火级别计算应比地上汽车库增加( )
A.10%
B.20%
C.30%
D.25%
2、某多层民用建筑的第二层为舞厅,建筑面积为1000㎡。该场所设有室内消火栓系统,自动喷水灭火系统、火灾自动报警系统及防排烟系统,并按严重危险等级配置灭火器。若在该层设置3个灭火器设置点,每处设置干粉灭火器2具,则每具灭火器的灭火级别应为( )。
A.2A
B.21B
C.3A
D.55B
3、某二级耐火等级的3层养老院,老人住宿床位数80张,总建筑面积4000㎡,设置了室内外消火栓系统、自动喷水灭火系统、火灾自动报警系统等,下列关于该场所配置手提式灭火器的说法中,正确的是( )。
A.单具灭火器的最低配置基准应为3A,最大保护距离应为15m
B.单具灭火器的最低配置基准应为5A,最大保护距离应为15m
C.单具灭火器的最低配置基准应为3A,最大保护距离应为20m
D.单具灭火器的最低配置基准应为5A,最大保护距离应为20m
4、在对可燃纤维织物加工车间配置灭火器时,除水基型灭火器外,下列灭火器中,应选择的是( )。
A.轻水泡沫灭火器
B.卤代烷灭火器
C.二氧化碳灭火器
D.碳酸氢钠干粉灭火器
5、下列场所灭火器配置方案中,错误的是()。
A.商场女装库房配置水型灭火器
B.碱金属(钾、钠)库房配置水型灭火器
C.食用油库房配置泡沫灭火器
D.液化石油气灌瓶间配置干粉灭火器
巩固练习答案
1、【答案】C
【解析】地下汽车库为地下场所,其计算单元的最小需配灭火级别应在计算结果的基础上增加30%。
2、【答案】C
【解析】舞厅属于A类火灾,严重危险等级对应的单具灭火器的最小灭火级别应为3A。
3、【答案】A
【解析】该建筑灭火器配置场所危险等级属于严重危险级,火灾种类为A类火灾,单具灭火器的最低配置基准应为3A,最大保护距离应为15m。
4、【答案】B
【解析】A选项错误:轻水泡沫灭火器属于水基型灭火器。CD选项错:均不能用于扑救A类火灾。
5、【答案】B
【解析】碱金属与水反应生成可燃气体,应配置专用干粉灭火器。
公开公正透明,是沟通的最好良方
张海涛认为:
安居则乐业,关于社区的思考和实践是多方面的,实践经验,制度建设必不可少,就身边的宜昌长江瑞景小区,民悦家园小区,问题至今仍待解决,看似复杂其实简单的问题,无不考验职能部门及基层的智慧和决心。高效、廉洁的来服务于民、取信于民,造福于民。
基层治理是社会治理体系中最基础的环节,与老百姓的日常生活息息相关。尝尽人生百味,方知人间冷暖。从街头巷尾到百姓人家,从衣食住行到治安物业,生活中那些看似鸡毛蒜皮的事情,却是人民群众最为关心的事。
正所谓群众利益无小事,基层治理水平高低,直接关系人民群众的物质和精神生活,直接影响人民群众的获得感。基层治理究竟存在哪些问题?如何解决这些问题提升人民群众获得感呢?
民生“小事”必须“大办”
民生是最大的政治,小区物业管理与每一位小区居民息息相关。要明确业主委员会的法律地位和组织性质,将其纳入基层社会治理体系,建立居委会、业委会、物业企业三方联动工作机制。对居民们比较关心的公共用房、公共收益等问题,要加强监督管理,建立公开信息平台。
区区小事关民生、利在长远,要以敬民之心,革烦苛之弊,施公平之策、守法规之底线,实事求是,溯本清源,小事管好、服务到位,也是功德一件。
(免责申明,文章内容系转载的,转载内容为原作者观点或资料整理而成,版权归原作者所有,内容为原作者观点,并不代表赞同其观点和对其真实性负责)。
你有什么物业闹心事及更多物业资讯与业委会资料及维权交流,关注后私信微信联系
邮箱:2191919@qq.com
版权声明:我们致力于保护作者版权,注重分享,被刊用文章【学校教学楼应配备的灭火器型号(物业资讯)】因无法核实真实出处,未能及时与作者取得联系,或有版权异议的,请联系管理员,我们会立即处理! 部分文章是来自自研大数据AI进行生成,内容摘自(百度百科,百度知道,头条百科,中国民法典,刑法,牛津词典,新华词典,汉语词典,国家院校,科普平台)等数据,内容仅供学习参考,不准确地方联系删除处理!;
工作时间:8:00-18:00
客服电话
电子邮件
beimuxi@protonmail.com
扫码二维码
获取最新动态
