2021年1月的八省联考,全名高三新高考统一适应性考试,又名:
江苏省适应性考试
广东省见世面考试
衡水中学降压考试
辽宁省劝退考试
考完数学后!大兴机场在瑟瑟发抖
这预估分数都是认真的吗?
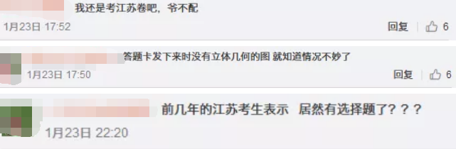
江苏考生表示,请还我葛大爷
福建考生表示,见世面了!!!!
湖北考生表示,物理考了个寂寞,历史就这?
这是多么痛的领悟……
过来人围观!考试超纲?幸好没复读……
除了数学,化学也是hard模式
来看今天化学的hard 模式试题:
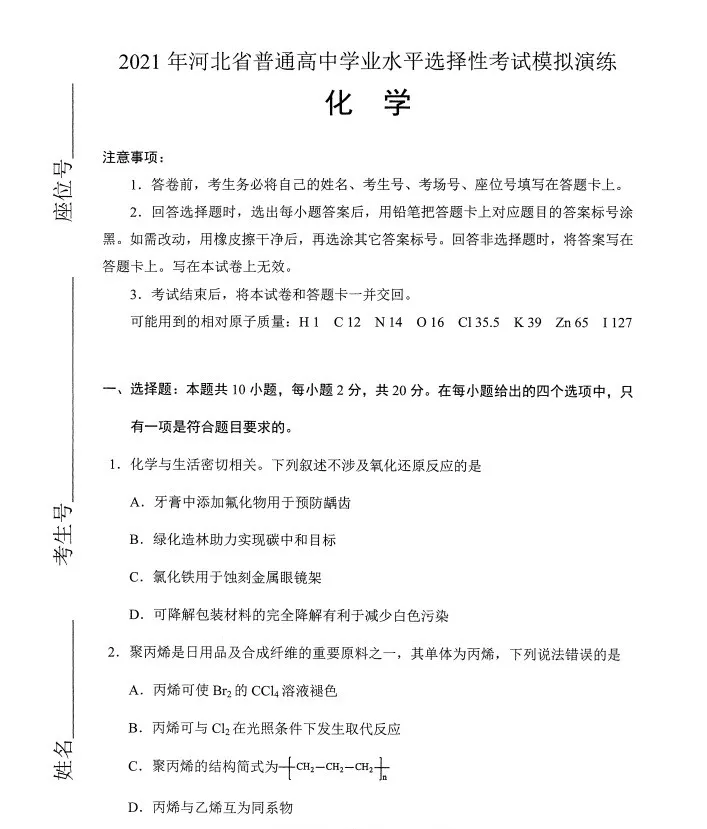
01、河北化学
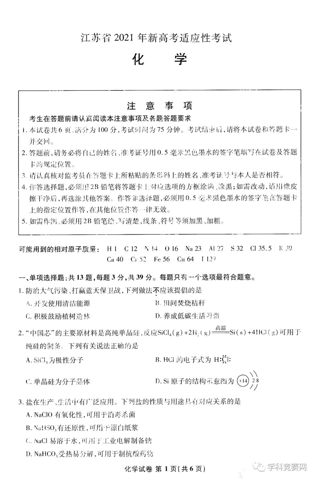
02、江苏化学
03、湖北化学
04、湖南化学
05、广东化学
06、重庆化学
07、辽宁化学
因文章篇幅有限,试卷发布不全,想要八省联考全部试卷及可下载打印版,请私聊:八省联考
声明:本文整理自“学科竞赛网”“高中数学”,转载请注明本声明。
版权声明:我们致力于保护作者版权,注重分享,被刊用文章【化学高考试卷(2021高中八省联考化学试卷)】因无法核实真实出处,未能及时与作者取得联系,或有版权异议的,请联系管理员,我们会立即处理! 部分文章是来自自研大数据AI进行生成,内容摘自(百度百科,百度知道,头条百科,中国民法典,刑法,牛津词典,新华词典,汉语词典,国家院校,科普平台)等数据,内容仅供学习参考,不准确地方联系删除处理!;
工作时间:8:00-18:00
客服电话
电子邮件
beimuxi@protonmail.com
扫码二维码
获取最新动态
