21中级经济师!速记口诀+考前10页纸,背完考试不下90分
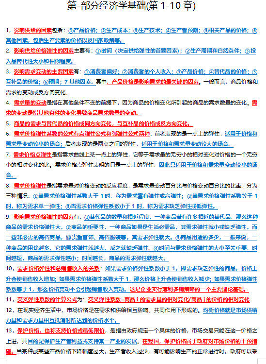
21中级经济师10月底就要考试啦!闺蜜前几天一直在抱怨学习太枯燥,没有学习效率,感觉天天在浪费时间。这几天整理了中级经济师各科的三色笔记和速记口诀,经济基础40页,人力25页等资料,都是根据考试重点进行的总结,重点一目了然,不用再啃教材自己总结了,可以打印下来直接背诵哦
今天把这些资料分享给大家,希望对你们有用哦!
…篇幅有限,先跟大家分享这些哦~
版权声明:我们致力于保护作者版权,注重分享,被刊用文章【中级经济师考试科目(21中级经济师)】因无法核实真实出处,未能及时与作者取得联系,或有版权异议的,请联系管理员,我们会立即处理! 部分文章是来自自研大数据AI进行生成,内容摘自(百度百科,百度知道,头条百科,中国民法典,刑法,牛津词典,新华词典,汉语词典,国家院校,科普平台)等数据,内容仅供学习参考,不准确地方联系删除处理!;
工作时间:8:00-18:00
客服电话
电子邮件
beimuxi@protonmail.com
扫码二维码
获取最新动态
