芳菲四月,学生们在春暖花开的季节中,逐渐迎来了高考的到来,不知道各位学生们是否已经收拾好心情,准备迎接高考的挑战了?
高考对于学生而言,既是机遇也是挑战,学生们发挥超常的话,那成绩自然也能够很优异,顺利地考入重点高校;而成绩平平的学生自然也只能够选择普通本科或是专科院校。
但是,学生们除了考试之外,还有一个很重要的环节,也是高三学生必须经历的一个环节,那就是“高考体检”。
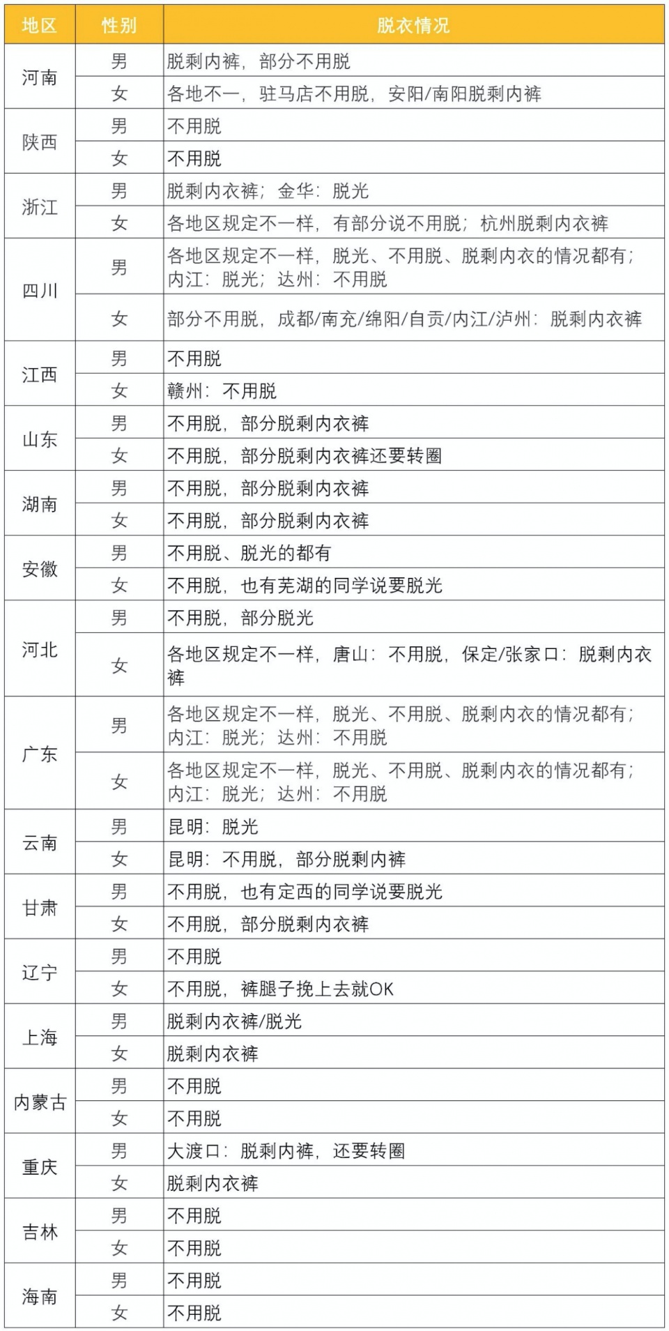
关于高考体检可谓是众说纷纭,各种说法让众多学生都紧张不已,而不同的地区也有着不同的要求,有的学生说体检需要“裸检”,也有的学生说只需要挽袖子和裤子就行。
在众多高考体检的说法中,有一种说法让许多学生都尴尬不已,那就是要“脱光衣服”,学生需要“一丝不挂”地进行检查,这画面想想就很尴尬,估计体检医生也是哭笑不得,学生们想得有点多啊,其实并不是如此。
每个地区都是不同的,很多省份都是不用脱光的,比如辽宁、陕西、吉林、内蒙古以及海南等地区不用脱光;但是像河南、浙江等地区需要脱光,也有的仅剩内衣裤,学生所在的地区不同,所以体检的方式也是不同的。
大部分的地区都不需要学生“裸检”,而且这项检查常见在飞行员、参军以及空乘专业等检查中,普通学生很少能够接触到这项检查,估计体检医生也是很无奈:学生们都想啥呢?
其实高考体检涉及到学生脱衣服的检查,大多都是量血压、心电图等检查,学生们只需要挽袖子或是脱掉外套即可,并不会出现学生们所担心的情况,也建议学生在体检的时候,穿着方便检查的衣服,不要过于繁琐。
学生还需要注意的是,不要想着在体检中偷偷踮脚虚报身高,或者是将视力表提前背好等等,高考体检是很严格的,学生们既来之则安之,要面对真实的体检情况,按照体检要求来即可。
第一种,学生有色盲、色弱等问题,影响部分专业的报考。根据学生的色弱、色盲程度,学生所报考的专业也会有相关的影响,比如医学类专业、农学类专业以及美术学专业、设计类专业等,都会有影响。
第二种,学生有近视、散光等问题,影响部分专业和院校的报考。学生在报考军校、公安院校,或者是飞行技术、刑事科学技术和侦查、航海技术以及消防工程等专业的时候,有近视、散光或是远光等视力问题都是会影响报考的,所以学生若是报考相关专业的话,也要提前做好准备。
第三种,学生有体重超标、身高不达标的情况,也会影响部分专业的录取。学生在报考军校、公安院校以及武警等情况下,对于身高体重都有着明确的要求,所以若是学生过于肥胖,或者是身高没有达到相关要求的话,也会影响报考。
第四种,学生有先天性疾病、既往病史等问题,影响院校的录取。基本上大部分的学生都没有这类的问题,但若是像严重心脏病、高血压等问题的话,也会影响高校的录取,所以学生也要保持一个良好的身体健康。
思路跟随老师走,集中课堂注意力
学生们的学习时间是有限的,每堂课也是很宝贵的,而对于高三学生而言,在课堂上思路跟随老师走,也是“事倍功半”的事情,只有学生集中课堂的注意力,才能够更好的投入到学习之中。
提高学习效率,合理提升弱势科目
每个学生的学习效率都是不同的,并不是所有的学生都适合“海量刷题”,学生也要根据自己的实际情况刷题,合理地提升弱势科目,别让弱科拖整体成绩的后腿,不然的话只是在浪费时间,反而会影响学生的成绩。
珍惜学生之间的友谊,保持良好的联系
距离今年的高考时间满打满算不到60多天了,而学生们在高考之后也要各奔前程了,所以学生也要珍惜同学之间的友谊,和各科老师也要联络好感情,毕竟上大学之后能够聚在一起的日子也是屈指可数的了。
笔者寄语:高考体检要脱得“一丝不挂”吗?其实并不需要,不同的地区的体检方式也是不同的,学生所报考的专业也是不同的,只有学生在报考公安院校、警校,或是参军的情况下,才会如此,所以学生也不要过于担忧,既来之则安之!
今日话题:你的地区高考体检是什么样子的?
记得分享和收藏,点一点关注,我们下期再见啦~
(图片均源于网络,若有侵权请联系删除)
版权声明:我们致力于保护作者版权,注重分享,被刊用文章【大学入学体检要脱裤子(高考体检要脱得)】因无法核实真实出处,未能及时与作者取得联系,或有版权异议的,请联系管理员,我们会立即处理! 部分文章是来自自研大数据AI进行生成,内容摘自(百度百科,百度知道,头条百科,中国民法典,刑法,牛津词典,新华词典,汉语词典,国家院校,科普平台)等数据,内容仅供学习参考,不准确地方联系删除处理!;
工作时间:8:00-18:00
客服电话
电子邮件
beimuxi@protonmail.com
扫码二维码
获取最新动态
