《普通高等学校本科专业目录》是高等教育工作的基本指导性文件之一。它规定专业划分、名称及所属门类,是设置和调整专业、实施人才培养、安排招生、授予学位、指导就业,进行教育统计和人才需求预测等工作的重要依据。
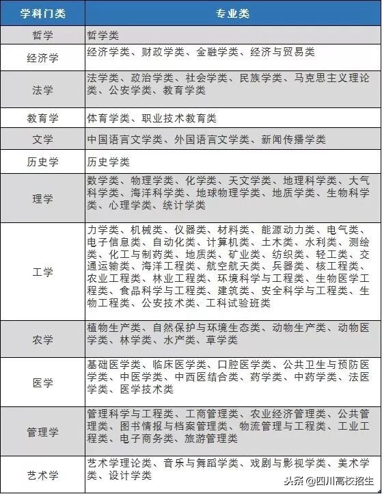
普通高校招生本科专业分设哲学、经济学、法学、教育学、文学、历史学、理学、工学、农学、医学、管理学、艺术学12个学科门类。未设军事学学科门类,其代码11预留。这12个学科门类下设有92个专业类。
本科专业分为基本专业和特设专业,并确定了国家控制布点专业。特设专业和国家控制布点专业分别在专业代码后加“T”和“K”表示,以示区分。
特设专业主要是近年来为满足经济社会发展特殊需求而设置的专业,在专业代码后加“T”表示。
涉及国家安全、特殊行业的专业由国家控制布点,称为国家控制布点专业,在专业代码后加“K”表示。在国家控制布点专业中,有的社会需求相对较少,因此需控制招生规模,比如公安学类专业、宗教学专业;有的则是开设高校太多,供大于求,因此需控制招生规模,比如法学、金融学、会计学专业。
本文来自微信公众号四川升学志愿指导(sichuangzq)
版权声明:我们致力于保护作者版权,注重分享,被刊用文章【大学本科专业(大学本科专业目录完整版)】因无法核实真实出处,未能及时与作者取得联系,或有版权异议的,请联系管理员,我们会立即处理! 部分文章是来自自研大数据AI进行生成,内容摘自(百度百科,百度知道,头条百科,中国民法典,刑法,牛津词典,新华词典,汉语词典,国家院校,科普平台)等数据,内容仅供学习参考,不准确地方联系删除处理!;
工作时间:8:00-18:00
客服电话
电子邮件
beimuxi@protonmail.com
扫码二维码
获取最新动态
