南海人的小骄傲西樵山升级为国家AAAAA级景区已经5年啦!
说到西樵山,大家想到的大多是樵山脚下的南海中学,其实南海执信就在附近!汲取天地之精华,南执的红墙绿瓦已经成为樵山脚下的一道亮丽风景线。
今天就跟着老师一起走进南执,感受理学名山下浓郁的文化气息吧~
一、学校简介
学校性质:由广州市执信中学参与创办的民办完全中学创办时间:2000.9在校学生:约2500人学校地址:广东省佛山市南海区西樵镇环山大道联系电话:0757-86841012、86861166二、师资力量
学校致力于打造高素质、年轻化的教师队伍,目前共有教职工375人。
特级教师群:同步共享广州执信中学优秀教学资源督导员制度:学校成立专门的督导室,资深特级教师作为督学,定期检查教学成果三、课程设置
除了教育部要求的必修课程外,南执也设置了不少特色课程,包括传媒、舞蹈、音乐、美术、体育等专业课程。
执信运动会舞狮表演 图源南执官微
四、社团特色
南海执信中学的办学理念是崇德瀹智、文化熏陶、协调发展、终身受益,将学习与活动融会贯通,学生在丰富多彩的社团活动中更加深刻地认识科学和艺术。
南执的科学社团包括化学社、电子社、生命科学社等。
南执的创意艺术社团包括舞蹈社、乐器社、国画社、合唱团、光影创意社、手工社、棋艺社、魔方社、扇艺坊等。
五、办学成绩
2018届艺术生已有多人通过重点院校的艺术和体育专业高考。包括中国传媒大学、北京电影学院、中国美术学院、中国音乐学院等等。其中,音乐及美术术科过线率达90%以上。
六、执信硬件设施
坐落在樵山脚下的南执,红墙绿瓦营造的浓郁文化氛围下,也不乏现代化的功能教室,宽阔的执信广场和运动场、现代化的课室和礼堂等通通具备。
南执教室配备多媒体设备 图源南执官微
风景绝美 图源南执官微
七、饭堂伙食
南执的饭堂是佛山市A级卫生单位“老字号”,使用IC卡消费
“大荤+小荤+绿叶青菜+例汤”,是南执师生套餐的标配。
八、宿舍环境
学生实行全封闭的住宿管理,学生公寓每间宿舍配有浴室、厕所、阳台、空调等设施,还有强大的热水供应系统,以及生活老师24小时倾情服务。
九、执信校车
南执配有安全舒适的校车接送学生,全市皆有校车点,学校定期举行校车安全演练。
十、执信收费标准
十一、南执招生简章(2018)
南海执信中学2019自荐系统已经开放!有意愿报考南执的孩子和家长赶紧扫码报名啦!
(一)招生人数:240
(二)招生对象:
1、小学应届毕业生。
2、10%就近入学范围是佛山五区。
(三)报名时间:2018年5月5日至5月15日
(四)报名办法
1、资料要求:户口本复印件一份、小一寸彩照2张、小学生成长记录手册。
2、报名方式:学校现场报名或官网报名。
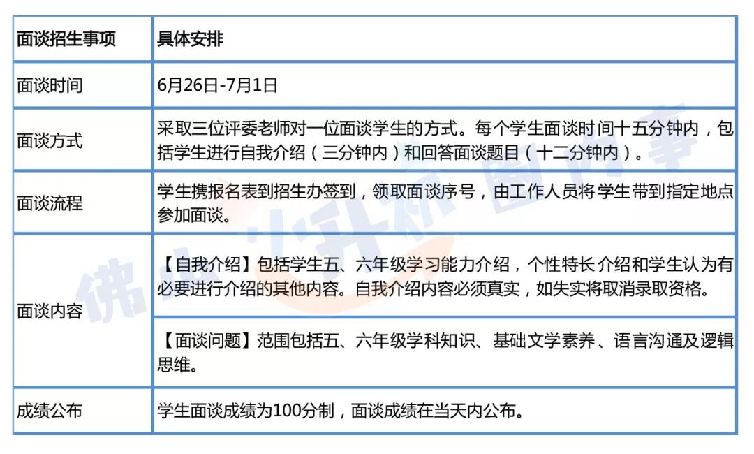
(五)面谈招生录取流程
版权声明:我们致力于保护作者版权,注重分享,被刊用文章【佛山艺考学校(自荐系统已开放)】因无法核实真实出处,未能及时与作者取得联系,或有版权异议的,请联系管理员,我们会立即处理! 部分文章是来自自研大数据AI进行生成,内容摘自(百度百科,百度知道,头条百科,中国民法典,刑法,牛津词典,新华词典,汉语词典,国家院校,科普平台)等数据,内容仅供学习参考,不准确地方联系删除处理!;
工作时间:8:00-18:00
客服电话
电子邮件
beimuxi@protonmail.com
扫码二维码
获取最新动态
