作为企业的一名财务管理人员,我深知财务管理是多么的难!人员的管理、工作的执行和监督、还有老板布置的任务,哪一件都马虎不得。做不好没办法交差,每次跟老板谈话,感觉都像是欠他钱了一样。都说做管理的工资高,殊不知做管理的难处。
今天我把财务部的管理要点编制成了一份88页的财务管理手册,不管你是普通的财务、会计人员;还是已经当上了财务主管、财务经理,都可以看看~
目录:总共6个章节,6万余字
内容:主要包含了财务管理中的组织架构、岗位职责的设置、工作权限的规范、还有重点环节、流程的管理
财务部的人员设置主要是根据企业规模的大小、人员的多少来定的。基本的原则就是要能够满足企业当前的工作需求。小公司的财务人员也就5-6名。大企业的财务人员多了可超过10名。
一般财务部的人员设置会有一个财务总监、一个财务经理,2-3个会计、一个出纳员。
更详细的财务岗位可以设置成:销售会计、成本会计、税务会计、总账会计等等
财务部是企业中很重要的部门,主要是因为财务部不仅涉及了公司的资金管理,还得为企业的发展、投资、成本的管理、经营分析提供数据依据。
财务部的主要工作职责是:
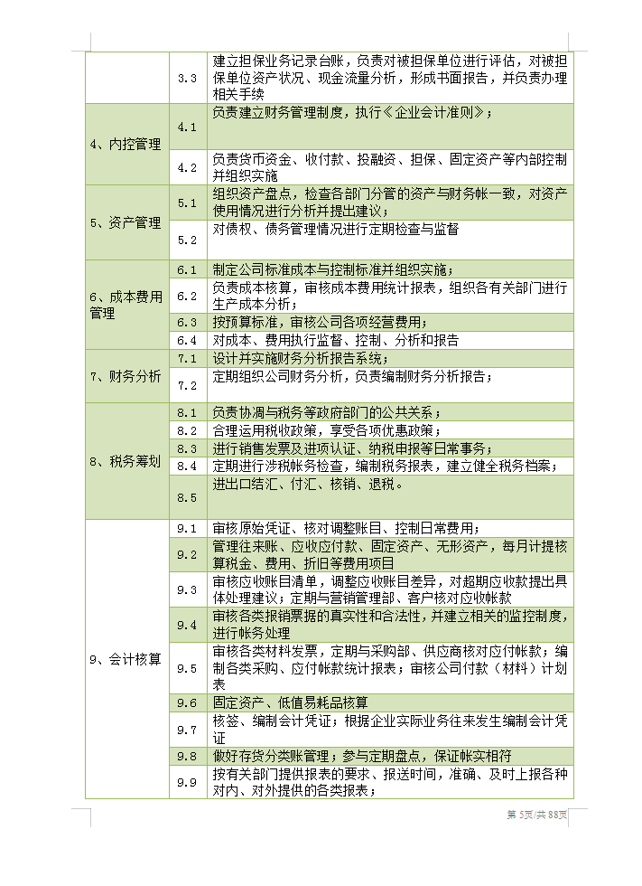
(1)财务预算的管理、资金管理、投资融资和担保管理
(2)内部控制管理、资产管理、成本费用的管理
(3)财务分析报告的编制、税务筹划、会计核算
(4)财务档案的管理、财务数据的统计分析
在财务人员的管理中有这么一句话:会计管账不管钱,出纳管钱不管账。最主要的原因就是账目和资金如果都交给同一个人来管理的话,很容易出现做假账的情况,这样就会让企业的资金处于危险之中,万一企业的资金被挪用或是流失了,那就很麻烦了。所以说财务的管理不是一件随随便便、简简单单的事。
对财务各个职位的权限进行管理,很大程度上能避免这样的问题。比如说签字的流程要经过总经理或董事长。
财务部岗位权限的管理重点:
(1)各部门资金单使用、调用
(2)资产的组织、检查、盘点、监督
(3)预算、成本、费用执行监督权
(4)财务凭证保管权;
(5)本部门员工调动、奖惩、考核权。
具体到不同的财务会计的岗位,也要有详细的岗位工作规范。从财务总监到财务经理、总账会计、税务会计、成本会计、出纳员,不同的岗位侧重点都是不一样的。
(1)财务部经理岗位规范
直接上级:财务(副)总监
直接下级:总账会计、会计、出纳、库管员等
职责概述:帮助总监主持财务的正常工作,包括财务战略的规划和制定、财务人员的管理和工作的实施
岗位职责:
(1)财务管理:财务战略的规划、制定财务制度、监督财务的正常工作
(2)会计管理:组织会计核算、报表编制和报表分析;现金的存、取、转、结等日常监督管理等
(3)统计管理:组织各类统计报表、统计分析报告和统计预测报告的编制并审核;组织对外统计报表的编报工作
(2)总会计岗位规范
直接上级:财务经理
直接下级:无
职责概述:协助财务经理的工作、监督财务制度的执行、做好财务的核算与分析、做好企业成本的控制和内部的审计工作
(3)会计岗位的规范
直接上级:财务经理
直接下级:无
职责概述:做账、报税、报销
岗位职责:负责公司的账务处理、编制会计报表、进行月末结转等等
企业采购、生产、销售、库管、投资、融资、内部管理等环节的管理与控制的要点
(1)应收账款管理规范
(2)仓库管理规范
(3)资金管理规范
(4)预算管理规范
......
篇幅有限,财务部的管理手册就先给大家整理到这里了,有完整的,希望能帮到大家。
作为一名企业财务人员,不管是普通的会计,还是财务经理,都要按章执行,把财务工作中的风险降到最低。不管是什么样的财务工作,都要细心才行。
版权声明:我们致力于保护作者版权,注重分享,被刊用文章【大学财务部的职能(2022最新整理的财务部管理制度)】因无法核实真实出处,未能及时与作者取得联系,或有版权异议的,请联系管理员,我们会立即处理! 部分文章是来自自研大数据AI进行生成,内容摘自(百度百科,百度知道,头条百科,中国民法典,刑法,牛津词典,新华词典,汉语词典,国家院校,科普平台)等数据,内容仅供学习参考,不准确地方联系删除处理!;
工作时间:8:00-18:00
客服电话
电子邮件
beimuxi@protonmail.com
扫码二维码
获取最新动态
