还有两三个月就是高考及填报志愿的时候啦,很多考生和家长向小韵咨询拥有音乐类中外合作办学的学校及专业。中外合作办学属于学历教育项目,考生必须通过统招考试,填报志愿,毕业后能够分别获得中外双方学校颁发的文凭。
像很多音乐类专业(如美声、管弦乐等方向)国外的研究水平均要高于国内目前水平,而报考中外合作办学的考生们则在研究生阶段申请国外学校时更具优势。像在小韵昨天发布的就业率文章中,我们就可以看到央音、上音、国音有接近四分之一的本科生会在毕业后选择出国继续留学深造。
因此对于各位艺考生来讲,中外合作办学是个不错的选择。小韵将为各位考生们盘点一下具有教育部备案的音乐类中外合作办学项目,方便大家进行挑选。
(中外合作办学项目每年均有变化,具体以院校每年招生计划为准,文中如有遗漏欢迎大家在本文下方留言补充~)
合作院校:意大利锡耶纳“R. 弗朗齐”音乐学院
合作专业:音乐学
招生人数:30人
合作院校:俄罗斯彼得罗扎沃茨克国立格拉祖诺夫音乐学院
合作专业:音乐表演
招生人数:40人
合作院校:莫斯科国立文化学院
合作专业:音乐学
招生人数:40人
合作院校:俄罗斯莫斯科国立文化学院
合作专业:音乐表演
招生人数:20人
合作院校:香港浸会大学联合国际学院
合作专业:音乐表演、文化产业管理
合作院校:美国恩波利亚州立大学
合作专业:音乐学
招生人数:80人
招生专业:音乐表演
合作院校:韩国水原大学
合作专业:音乐表演
招生人数:40人
合作院校:俄罗斯奔萨国立大学
合作专业:音乐学
招生人数:60人
合作院校:俄罗斯萨马拉国立社会与师范大学
合作专业:音乐学
招生人数:60人
合作院校:日本数字好莱坞大学
合作专业:录音艺术
招生人数:80人
合作院校:乌克兰国立柴可夫斯基音乐学院
合作专业:音乐学、音乐表演
合作院校:白俄罗斯国立音乐学院
合作专业:音乐表演
招生人数:80人
合作院校:英国阿伯瑞斯特维斯大学
合作专业:音乐表演
招生人数:100人
合作院校:白俄罗斯国立文化艺术大学
合作专业:音乐表演
招生人数:100人
合作院校:白俄罗斯国立师范大学
合作专业:音乐学
招生人数:75人
合作院校:俄罗斯下诺夫哥罗德国立格林卡音乐学院
合作专业:音乐表演
招生人数:120人
合作院校:俄罗斯莫斯科国立师范大学
合作专业:音乐学
合作院校:俄罗斯布拉戈维申斯克国立师范大学
合作专业:音乐学
招生人数:50人
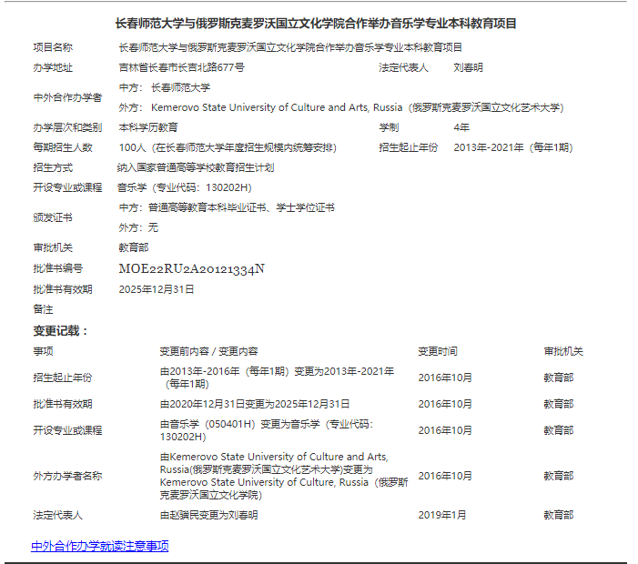
合作院校:俄罗斯克麦罗沃国立文化学院
合作专业:音乐学
招生人数:100人
合作院校:美国西俄勒冈大学
合作专业:音乐学
招生人数:150人
合作院校:美国中央俄克拉荷马大学
合作专业:音乐学
招生人数:120人
以上就是小韵为大家盘点的音乐类中外合作院校啦~本科院校的挑选不仅仅要考虑本科阶段的学习,还需要考虑是否需要考研/研究生是否出国等诸多因素。像有意向去美国读研的考生们就可以在本科期间选择一个与美国院校由中外合作的学校,在申请研究生时或许有事半功倍的效果哦~
版权声明:我们致力于保护作者版权,注重分享,被刊用文章【乌克兰柴可夫斯基音乐学院(毕业直获全球百强院校学位证)】因无法核实真实出处,未能及时与作者取得联系,或有版权异议的,请联系管理员,我们会立即处理! 部分文章是来自自研大数据AI进行生成,内容摘自(百度百科,百度知道,头条百科,中国民法典,刑法,牛津词典,新华词典,汉语词典,国家院校,科普平台)等数据,内容仅供学习参考,不准确地方联系删除处理!;
工作时间:8:00-18:00
客服电话
电子邮件
beimuxi@protonmail.com
扫码二维码
获取最新动态
