择校择的是什么?是学校的实力,实力要怎么体现?高考成绩足能说明一切!
今天给大家分享的是一组2020年郑州热门高中的毕业生录取情况,多多少少可以看出一些门道。
声明:数据来源郑州教育不吹不黑,我只做了数据的搬运工。如有异议,留言发泄。
表中有大三甲外高一中省实验,小三甲四中七中十一中,还有民办高中新枫杨和文博,一中集团的龙湖一中。
基本上就是属于外国语集团、省实验集团、一中教育集团的比拼。
2019-2021年郑州市九年级二模真题资料
十大名校(C9+人大):
清华大学、北京大学、复旦大学、浙江大学、上海交通大学、南京大学、哈尔滨工业大学、西安交通大学、中国人民大学、中国科学技术大学。
华五人:
复旦大学、上海交通大学、浙江大学、南京大学、中国科学技术大学和中国人民大学
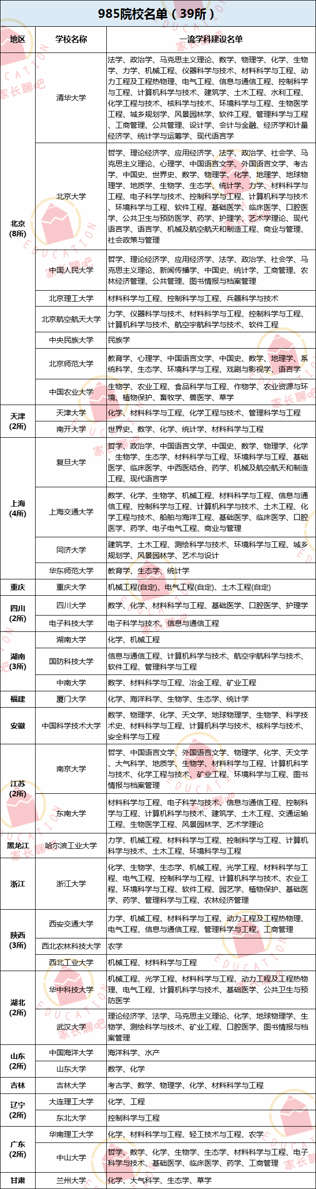
985院校名单:
一:985情况
浙大1,中科大2,南开1,北理1,哈工大4,武大2,西交3,国防科大1,东南2,天大2,成电1,山大2,川大3,吉大6,中南3,华南理1,中农1,东北大4,重大1,西农1。总计:42人。另据了解:郑州中学理科最高分685分。去年是62个985。
二:211情况
北交3,北科1,西电1,上大2,华理1,武理3,苏大1,北化3,华中师3,西南4,陕师大3,东北师1,湖南师1,中南财2,江南1,暨大1,地大2,矿大3,北林2,东北林4,长安4,大连海事3,福大1,海军军医1,药大2,南农1,川农1,东北农1,海南2,新大1,青海1,石河子1,北体2,郑大20。总计:83人。加985学校总计125人。
三:双一流情况
南邮2,南林2,公安大1,河大21,上海洋1,西南油2,国美2。总计:31人。加985、211学校总计156人。四:其他较好四非学校南科大2,上科大1。总计:3人。
版权声明:我们致力于保护作者版权,注重分享,被刊用文章【郑州有哪些学校(热门)】因无法核实真实出处,未能及时与作者取得联系,或有版权异议的,请联系管理员,我们会立即处理! 部分文章是来自自研大数据AI进行生成,内容摘自(百度百科,百度知道,头条百科,中国民法典,刑法,牛津词典,新华词典,汉语词典,国家院校,科普平台)等数据,内容仅供学习参考,不准确地方联系删除处理!;
工作时间:8:00-18:00
客服电话
电子邮件
beimuxi@protonmail.com
扫码二维码
获取最新动态
