浙江万里学院是一所具有69年办学历史的省属普通本科高校。1999年,经教育部批准成为“公办高校实行新的管理模式和运行机制”的新型高校,被教育专家誉为“中国特色现代大学制度的范例性实践”。学校地处宁波市,建筑面积65万平方米,分设钱湖、回龙等校区。校园风景优美,教学设施完善,获省级“文明校园”“平安校园”“绿色学校”“治安安全示范单位”等荣誉称号。
学校已经成为一所文、经、管、理、工、法、艺多学科协调发展的应用型大学。现有商学院、法学院、文化与传播学院、设计艺术与建筑学院、外语学院、生物与环境学院、大数据与软件工程、信息与智能学院、物流与电子商务学院、创新创业学院、基础学院、中德设计与传播学院、国际学院、继续教育学院等14个学院,47个本科专业,2万多名全日制在校本科生、研究生、留学生。现有教职工1400余名,高级职称教师600余名,包括中国科学院院士、中国工程院院士、国务院特殊津贴专家、全国模范教师、全国高等学校教学指导委员会委员、浙江省有突出贡献专家、省“万人计划”入选人才、省“151”人才、省高校教学名师、省高校中青年学科带头人等。
学校拥有浙江省重中之重学科、一流学科、哲学社会科学重点研究基地、院士专家工作站、实验教学示范中心、重点实验室等75个省级平台;拥有国家特色专业、教育部人才培养模式创新实验区、国家精品课程、国家精品资源共享课程和国家双语教学示范课程、教育部新世纪高等教育教学改革工程项目等54个平台项目,获得国家教学成果二等奖2项。学校与美国、英国、日本等30余个国家和台湾地区的60余所院校建立了校际合作关系,开辟交换生、海外学习等各种类型的合作项目。
学校坚守应用型的办学定位、服务型的办学追求、创业型的办学特色、国际化的办学特征,恪守“以生为本、以师立校、面向市场、国际接轨”的办学理念,充分发挥体制机制的创新优势,以特色鲜明高水平应用型大学建设为目标,诚邀海内外优秀人才携手奋进,共创佳绩。
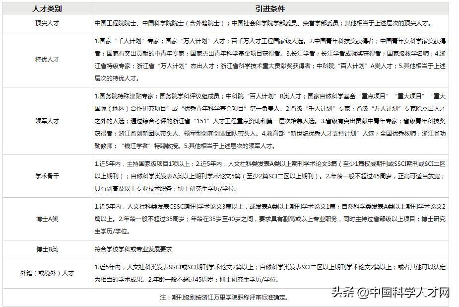
(一)人才引进类别
学校人才引进分为七个类别,具体见下表《浙江万里学院人才引进类别》:
浙江万里学院人才引进类别
详情:http://job.sciencehr.net/zhaopin/zjwlxy/
学校根据引进人才类别提供不同酬薪待遇及支持政策,具体详见下表《浙江万里学院人才引进待遇》:
浙江万里学院人才引进待遇
详情:http://job.sciencehr.net/zhaopin/zjwlxy/
2019年浙江万里学院高层次人才招聘计划表
(一)报名与资格初审
1、报名时间:公告发布之日起至2019年11月30日
2、报名方式:应聘者登录浙江万里学院招聘网站https://rczp.zwu.edu.cn或关注“浙江万里学院人才招聘”微信公众号。
(二)联系地址和联系方式
浙江省宁波市钱湖南路8号浙江万里学院人事部
联系人:黄老师、李老师,联系电话:0574-88222068 88273380
版权声明:我们致力于保护作者版权,注重分享,被刊用文章【宁波万里国际学校招聘(2019年浙江万里学院公开招聘高层次人才)】因无法核实真实出处,未能及时与作者取得联系,或有版权异议的,请联系管理员,我们会立即处理! 部分文章是来自自研大数据AI进行生成,内容摘自(百度百科,百度知道,头条百科,中国民法典,刑法,牛津词典,新华词典,汉语词典,国家院校,科普平台)等数据,内容仅供学习参考,不准确地方联系删除处理!;
工作时间:8:00-18:00
客服电话
电子邮件
beimuxi@protonmail.com
扫码二维码
获取最新动态
