谭云籍 谭蘅君
这几年研读《江津县志》,想为江津教师的课堂教学提供一些乡土文化或地域文化素材,让本地教师了解江津群体文化性格,以便借教育的平台实施文化教学,发扬地域基因优势,修正或革除劣质基因元素。如果能探索一些普遍性规律,提炼一些通用性原则,则可向全国推广。
县志研究进入民国,就发现一个现象:抗战内迁学校。
重庆作为抗战陪都,成为内迁学校首选,基本是沿长江、岷江和嘉陵江分布。内迁因为彼时河道运输方便,迁移过来的学校多数选址在河流两岸。
七七事变,日本野心膨胀,妄图三个月征服中国,我国教育事业遭受重创,全国开启逃难模式,难民迁移被认为是“人类历史上最大的集体移民之一”。
英国记者弗雷特·厄特利女士在《蒙难的中国》一书中说:“据估计难民总数为3000万至6000万之间。”齐锡生利用1946年国民党调查档案资料,估算出这次战争期间难民人数有9500万人。
逃亡也是一种反抗,数千万难民向西南、西北撤退。从1937年开始,部分学校开始往北线的陕西,中线的重庆、四川、贵州,南线的云南、广西等地迁移,以避战乱。
1941年太平洋战争爆发后,云南从抗战的大后方变成了抗战的前方,迁往滇西地区的学校又往北迁入四川或陕西。
1944年到1945年,因日军发动豫湘桂战役与黔南战役,使广西、贵州等部分地区变成抗战前线,学校再次迁移。
国民政府迅速应急回应,制定并颁布《战区内学校的处置办法》《各级学校处理校务临时办法》等,布置战区学校的内迁与学生的借读等应急事项。1937年8月27日,国民政府正式颁布了《总动员时期督导教育工作办法纲要》;1938年3月底,国民党临时全国代表大会制定的《中国国民党抗战建国纲要》也涉及教育,并据此颁布了《战时各级教育实施方案纲要》。
纲要的核心是:“教育为立国之本,整个国力之构成有赖于教育。在平时亦然,在战时亦然。”
1939年3月,蒋介石做了《今后教育的基本方针》的讲话,认为教育、经济、军事三者构成国家的生命力,而教育是基本,是经济和军事的总枢纽;教育着眼点不仅在战时,更在战后,要在抗战的同时,以非常的精神、非常的方法致力于民族改造和国家复兴,为战后的建设准备无数专家学者和技工技师。“战时应作平时看”的教育方针体现了国民政府抗战与建国并行的精神。
这一思想为中国战后保存了大量精英力量。
基于教育的重大意义,“战时须作平时看”的思想,其实在今天也可以转换成“平时须作战时看”。
当下中国崛起面临国家统一中的台独问题和国际上少数国家及团伙发动的贸易战、经济战、科技战等各种阻碍,世界部分地区战争还在延续,如俄乌战争、叙利亚战争等等,世界不安定因素仍然存在。回头看抗战内迁学校苦难历程和抗战教育方针,对于珍爱和平的中国人民来说,建立“国家(或中国)抗战内迁学校纪念馆”,牢记战时国家教育灾难,有助于我们在和平时期提前策划战时教育储备方案。
比如和平时期提前建立沿海或东部、中部等发达地区优秀大、中、小学校与中西部学校之间的对口联谊,为随时可能的意外冲突,建立战和之间的应接转换机制。
读史的目的就是借鉴。“战时须作平时看”这一观点在变幻莫测的国际关系中,与“平时须作战时看”的思想融合,组成了强劲的人才保障机制,在建国强国与可能的冲突之间建立起平滑顺畅的现实转换平台。
这种联系,对有内迁历史的学校是一种文化记忆的挖掘,可借此进行爱国主义教育。对于没有内迁历史的学校,也可达到“生于忧患”的教育目的。
内迁学校以大学和中学为主,重庆和四川更有政治、经济、地理优势,内迁学校相对较多。
某种程度上讲,抗战内迁也是一种流亡生活,因此,即便政府成立了后方专门负责接待安置的部门,如战区服务团、保育会等,但内地受经济制约,发展滞后等影响,对于安置最基本的房间场地等需求,都难以满足。
这必然带来内迁学校的各种尴尬和无奈,各种艰难困苦轮流感受。
比如江津德感坝的国立九中。为维持各地中等教育,延续文化根基,国民政府先后创办50余所“国立中学”,以数字命名的有22所,国立九中是其中一所。
1938年8月国立九中在德感坝挂牌成立,与江津城区几江隔江相望,算是位置相对较好的地方。但因房屋场地有限,内迁师生较多,总部设在今江津二中校内,其余分校只能借用当时江津的祠堂,如云庄、四述、三共、竹贤、五桂、五福等地作为教室。
著名历史学家、教育家章开沅教授在国立九中时只有12岁,读初中。他口述的学校生活,充满了艰难:
“九中分为本部和若干分部。本部和女生分部设在德感坝镇上,其他分部都是男生,分布在德感坝周围的村庄里。我先后就读过的初二分部和高一分部,都设在村庄的祠堂里。都是很大的祠堂,我记得有一个祠堂名字叫做“云庄祠”。虽然说是设在祠堂里,但祠堂并不作教室,而是作为学校的办公场所和宿舍,吃饭也在这里。教室是在祠堂外面临时盖起来的,虽是竹篱茅舍,地面都是泥巴,但窗明几净,通风条件更是好得很。讲台垒得很正规,黑板也很宽大,还真有点办学的样子。我们白天上课、晚上自修都在教室。
“那时村庄里还没有电灯,晚上自修,人手一盏桐油灯。我们用的桐油灯,多是一个小碗,或者一个破碟子,里面倒点桐油,加根灯草。……桐油燃烧不充分,味道很重,烟也大。坐在灯前看书时没有特别感觉,如果出去上一趟厕所再进来,可以看到整个教室烟雾缭绕,气味也颇不佳。由于烟大,一个晚上下来,鼻孔经常都是黑的。”
国立九中作为一所难民学校,师生生活极为艰苦。
“干饭先煮后蒸,做法似乎很讲究,其实品质并不高,无非是稻壳、稗子、石沙、米虫、老鼠屎等含量较高的‘八宝饭’。
“主食如此,菜更可怜。一年到头难得打一回牙祭,平常吃得最多的是蚕豆,多是用盐煮一煮,偶尔炒着吃,就算“花样翻新”了。我就是在那个时候学会炒蚕豆的。把干蚕豆放在锅里翻炒,等到蚕豆焦枯的时候,把加了少许盐和一点点油的水往上一浇,蚕豆就裂开了,咸香可口。”
这是战时艰难生活的真实描述,对于今天的学生来说,是最好的爱国主义教育素材。
各分校,有相距较近者,也有较远者。如九中高三分校,一部分学生在白沙滩盘,相距总部40公里左右。
22所国立中学校迁移情况如下表。
22所国立中学校迁移情况(一)
22所国立中学校迁移情况(二)
这些学校,一路西行,艰难异常。比如国立第六中学。它是以山东籍流亡师生组成的国立中学。1937年10-11月间,山东省公立、私立中等学校30余所西迁,1938年元月集合于河南许昌、方城,师生5000人。
1938年5月间,遵教育部令再迁湖北郧阳、均县,名国立湖北中学,校长杨展云。
1939年3月,再迁四川绵阳、罗江等县区,名国立第六中学,校长葛兰笙,设绵阳校本部、梓潼一分校(师范)、德阳二分校、新店子三分校和罗江四分校,学校也许在国立中学师生最多,整个迁移行程7000里,横跨鲁、豫、陕、鄂、川5省,披星戴月,其中苦味,难以言说。
比如国立二十二中学,设有校本部、师范部、一分校、二分校,师生近3000人。1944年因战事学校不得不再迁陕西安康、汉阴。但一分校学生路过河南韩庄时,惨遭日寇枪杀。流亡过程除了生活条件艰苦外,随时遭受生命危险。
这是和平时期无法想像的场景,因此抗战内迁学校纪念馆对于当代学生成长之教育意义,可见一斑。
总体来说,22所国立中学,重庆四川占9所,接近一半。以江津来说,内迁学校公立、私立皆有,不仅限于国立。如表。
抗日战争时期迁入中学一览表
从1995年版《江津县志》“抗日战争时期迁入中学一览表”可以看到:迁入学校分布在江津县城、中渡、仁沱、真武、杜市、德感、白沙、滩盘、双龙等地。
仁沱、真武、杜市是綦河流域,属长江一级支流,其余皆处长江两岸。
最苦的是国立十七中,校址先后在慈云、高占、白沙、金刚沱等地流转,学生中学毕业后没有其他更好的升学路径,只好改为“国立江津师范”,与“县立江津师范”并列,使江津成为当时全国同时拥有国立和县立相同名称的中等师范学校的唯一县域。
当然,为了保证后方中小学师资力量,国民政府在四川、重庆等地新成立了14所“国立中等师范学校”,“国立江津师范”是其中一所。
抗战时期大多数中学无法迁移,在逃难人群聚集地区,便出现教育部和国立、省立、县立、私立中学校,以承接这部分学生的教育需求。
江津也不例外,这一时期成立的中学校不少,有的成为抗战胜利后当地名校源头。
教育部及国立、省立学校新办中学一览表
抗日战争中江津新办的中学一览表
从以上表格可以看出,抗战时期江津新立中学校多数选择白沙,这是全国有名的学生城,也是全国学生密度最高的地区,发生在这里的著名抗战万人大合唱,震惊世界。
其中“国立女子师范学院”是国民政府抗战时期创建的唯一女子师范最高学府,成为后来西南大学的前身。其附中成为西南师范大学附中的前身。
除中学外,还有师范学校和专科学校迁来江津,但多数是由重庆迁来,为避日机轰炸。
如1939年5月,川东师范学校为避重庆大轰炸,由主城迁来江津白沙东海沱。1938年,四川省立重庆高级陶瓷专利职业学校由重庆迁至江津,改为四川省立窑业学校,1944年奉省教育厅令,开办专科部;1939年私立正则会计专科学校内迁江津等。
国难期间,在长江两岸、秦岭山脉、云贵高原、岭南山地,到处可见衣衫褴褛但生气勃勃的身影,听到高昂而不辍的琅琅读书声,这成为抗战时期中国大后方之一大特色,为抗战胜利和国家复兴打下了深厚根基。
二、内迁大学:文化命脉,长途波折
抗战初期高校遭受破坏情况
1937年7月29日,日本飞机连续轰炸天津4个小时,轰炸主要目标为南开大学,并将军车开进学校,把尚未炸毁的楼房泼上汽油烧毁,南开大学被夷为平地。1937年8月15日日本飞机轰炸南京后的两个月中,日机轰炸了61座中国城市,并“有意识地以大学等文化教育设施为破坏目标”。被炸的高等院校有天津的南开、上海的复旦、同济、南京的中央大学和广州的中山大学等23所。
截止1938年,“108校中有25校事实上不得不因战争而暂时停顿,继续维持者尚有83校。”此次战争使东部沿海地区高校的人员、物资损失巨大。
被炸毁的南开校园
为了保存民族文化命脉,国民政府迅速按照“战时应作平时看”的教育指导方针,立即采取紧急措施,将集中于沿海地区的高等院校迁往内地,加以改组、调整和充实。
蒋介石同意“把东南沿海的几所主要大学和科研机构内迁重庆”,高校内迁几乎与抗战相始终。
高校内迁主要的三条路线图
1938年3月,教育部长陈立夫发表《告全国学生书》,再次肯定“战时应作平时看”的方针。
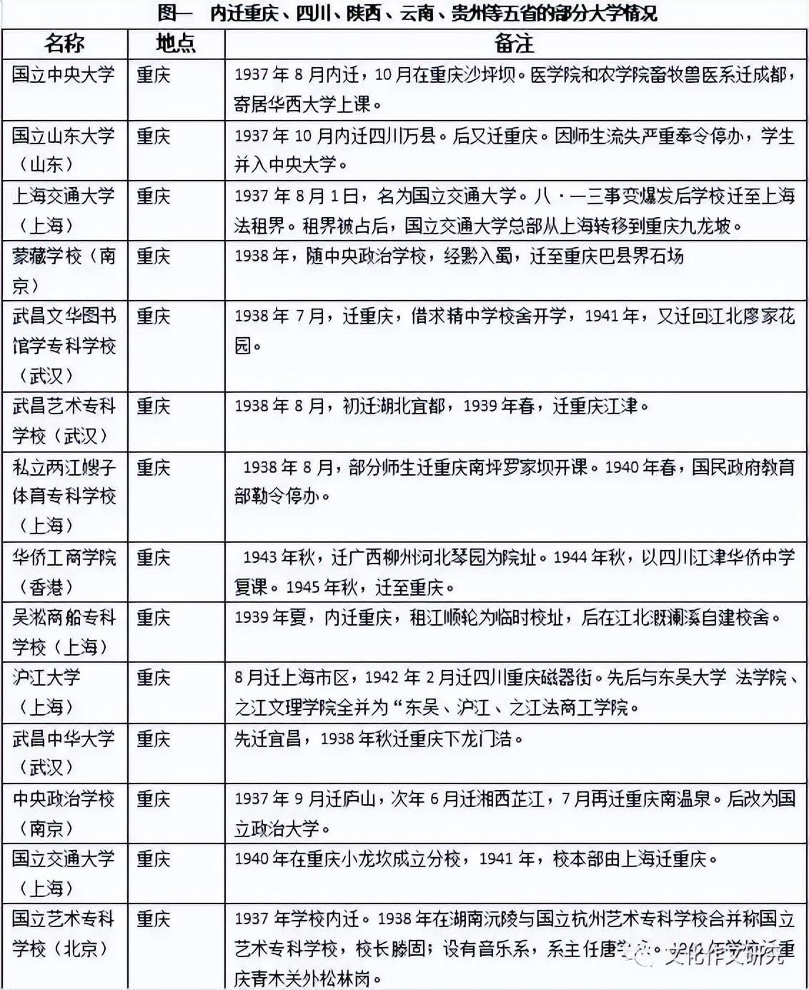
下表是1937-1945年间部分高校内迁情况。
内迁重庆、四川、陕西、云南、贵州等 五省的部分大学 情况(一)
内迁重庆、四川、陕西、云南、贵州等五省部分大学情况(二)
图二 重庆沙磁文化区专科以上内迁学校名录
重庆沙磁文化区专科以上内迁学校名录
国民政府确定三个地点临时组建大学。第一战区长沙。1937年,北京大学、清华大学、南开大学先迁至湖南长沙,组成长沙临时大学,同年10月25日开学。三校校长蒋梦麟、梅贻琦、张伯苓为常务委员,共主校务。翌年4月,长沙临时大学迁往昆明,改称西南联合大学。1946年5月,三校迁回原址,西南联大师范学院留昆独立设院,现为云南师范大学。
第二战区西安。1937年,北平大学、国立北平师范大学、国立北洋工学院三所院校迁往西安,组成西安临时大学。1938年春,西安临时大学迁至汉中,改名为国立西北联合大学。随后,国民政府教育部指令,撤销国立西北联合大学,成立西北大学、西北师范学院、西北工学院、西北医学院、西北农学院五个独立国立院校。
第三战区待定。
高校三次内迁情况
内迁高校中,一次迁移后不再移动者仅有国立中央大学等不到20所,多数高校一迁再迁,难以安身。如同济大学抗战八年,六迁校址,一迁上海市区,二迁浙江金华,三迁江西赣州和吉安,四迁广西贺县,五迁云南昆明,六迁四川李庄。
迁移中师生大师流失。山东大学在战火中颠沛流离,师生几乎丧失殆尽,不得不在重庆宣布停办。
而图书仪器损失也极为严重。如中山大学4次迁移中丢失的仪器、标本、模型高达604箱,丢失图书杂志20多万册。
长途迁移,加上医疗条件差,生活艰苦,营养无法跟上,师生发病率高。如内迁四川乐山的武汉大学,据1942年统计,每天有40人患疟疾,医务所仅有10支奎宁,武大学生死于地方病的人员多达60人。一些极富才华的教授,如黄方刚、吴其昌、萧君绛等,因贫病而英年早逝。
迁移大学几乎各种性质皆在其中。国立大学、部委大学、省立大学、教会大学、私立大学、专科学校等,大致分布在11个省,以重庆、四川居多。
对于内迁高校,有“抗战之前全国专科以上学校凡108所”,因战争停顿17所,仍在敌占区维持有14所,“总计因战争影响而迁移者凡77校”。也有人将内行高校改组、分立、合并、新办等统计在内,得出八年间内迁高校120所,搬迁校次200多次。
令人瞩目的是,当时各内迁院校都相当重视“通才”教育,要求学生文理并重,主张“大学教育应该注重通才而不应该一味注重专家”。梅贻琦曾发表两篇讨论文章。
内迁院校制定了严格的考试和长留级制度,以保证教学质量。
值得庆幸的是,高校内迁虽然艰辛,但抗战结束后,中国高校却在大后方实现了繁荣发展的景象。
1936-1945年中国高校数量及在校学生人数统计表
三、后方新建:艰苦卓越,筚路蓝缕
大后方突然涌入上千万人口,原有的教育系统无法承载这种高强度的学生挤压,瞬间崩塌。
西迁的学校多数是中学和大学,小学内迁极少。一是学生年龄太小,学校无法承担内迁过程中的生命责任,他们更适合家长携带。二是小学校人数无法跟中学和大学相比,组织零散。
这就带来一个问题:小学生怎么办?
即便成立了小学校,教师怎么解决?
面对这一问题,首先是招收逃难过来的小学教师,其次是建立高密度的中等师范学校,以快速培养师资。
新建学校,可以将原有学校就地改造,也可以完全新设。比如以下14所抗战新设立的国立中等师范学校,就颇有代表性。
抗战新设14所国立师范学校
14所新设国立师范学校,重庆占了一半,说明逃难重庆的人员较多。
新设国立师范学校跟重新整理或新设国立中学、国立大学一样,相当于在大后方重建一套新的教育系统。这是在战时状态,经济物资特别匮乏,其艰难程度,可以想见。
辛苦的学习生活,可以从学生的回忆中窥见。
黄熙龄中国工程院院士,著名地基基础工程专家。1942年进入国立九中学习,1949年毕业于中央大学。
当年逃难来江津时,他只有十三四岁,打着赤脚徒步走了几个月。回忆在江津求学的经历,黄熙龄说:
抗战时期,生活异常艰苦,环境条件恶劣,当时国立九中除女中在校本部条件相对好点外,其余各分校都设在农村祠堂里。教室是师生自己动手用竹篱笆盖成的,而且四面透风,晚上学校安排学生们在教室上自习,照的是桐油灯。
桐油灯的主要构件是灯盏。所谓灯盏就是指盛桐油(也可以用菜油)的盘,在盘中注入桐油,再把灯草置入桐油中,将灯草的一端拨出灯盏边,用火柴点燃,用着照明自习。为节约起见,当时学校规定:每盏灯最多用两根灯草,三根是不准的,而且一盏灯要供两张桌子四人共用。小小的火焰还有黑烟,可想而知,亮度是十分微弱的。而且一旦起风就很容易把火焰吹灭,屋子立刻变成黑暗。
由于桐油灯含碳量高,每当上完自习回到宿舍时,同学们鼻子周围都会有黑乎乎的一圈碳灰,提灯的同学黑得更严重。黄熙龄每次上完自习回宿舍都是走在最后,桐油灯自然由他提,因此他的鼻子总比其他同学黑,由此还得了个“黑脸大汉”的绰号。
这些艰难困苦磨炼了内迁同学的意志,同时也说明学校条件之简陋,办学之艰辛。
不过,这些内迁学生对收留他们的大后方,却一直怀着感恩之心。
我国现代草原科学奠基人之一,草地农业科学家,中国工程院院士任继周,山东平原人。1938年至1941年在国立九中学习,1948年中央大学毕业。
他深情回忆收留他的土地,视之为第二故乡:
江津是我的第二故乡,德感坝人民是我的亲人,当年我们这些逃难到江津的穷学生,包括我在内对德感坝人民是欠有“债”的。回忆起来,就有两笔账:一是扯过农民的萝卜充饥;二是和同学一块吃过狗肉,打过狗。
有件事令任继周记忆犹新。当年给他们上国文课的老师,其儿子头天去世,可第二天仍忍住悲痛坚持上课。
中国科学院院士,电子科技大学教授、博士生导师,半导体与微电子学专家陈星弼,浙江浦江人。1942年至1943年就读国立九中。他两次回江津寻根,感恩江津德感坝,在平顶山、长江边等,重拾那段艰苦的岁月往事。
四、国家教育记忆:战和如一,人才根基
设想:假如国民政府在1931年东北事件暴发后就借鉴两晋、两宋、南明等朝代战争状态下书院和文人迁移的成功经验或失败教训,将重要大学、中学根据属地距离,与西南、西北等地区学校结成友好互帮团队,那么七七事变后学校的内迁是否会更顺畅?
须知:抗战多数学校是一迁再迁,仅仅大学就迁址达200多次。
现在跟民国的交通比较,完全是另一个天地。
特别是研学旅行已成为当代学生学习和增长见识的有效方式,在没有疫情时期,几乎成了暑期或寒假教育的一种常态。
作为国家教育记忆,如果重庆、四川、贵州、昆明、陕西、青海等有一定数量的内迁学校地区,建立抗战内迁学校纪念馆(或陈列馆),全面展示各地区内迁学校生活学习和迁移过程的艰难状态,对当地或外来研学的师生,是否是非常成功的战争与和平主题的教育素材?
如果基于内迁历史,由国家层面或不同省市层面建立东部、中部与西部学校的永久性联谊,和平时期可以让西部师生感受东、中部优质的教育质量的互动,同时让东、中部学生理解战时生存状态与不同区域的文化底蕴。战争时期又可以快速有效地转移学生,保护国家人才力量,这是否可以成为一种国家教育的顶层战略设计?
建立“国家(或中国)抗战内迁学校纪念馆(或陈列馆)”,是爱国主义教育基地的打造。抗战内迁学校遗址研学旅行,只是一种文旅产品的研发,如果仅仅停留于此,没有教育人士和国家相关部门领导基于世界不安定因素的忧患意识,建立战和两种状态的转换机制,则思维格局有待提高。
中国抗战内迁学校纪念馆,无论哪一个省市区县或镇级单位选择修建,我们提供两种设计思路供参考:一是以自己所在地区为主馆,展示大量文献、图片、视频、文物等史料,然后兼设其他各馆。二是以内迁学校的数量排名,作为各馆主次设立标准。
在此基础上,可以在其他省市地区,选择有代表性的地方建立该区域的抗战内迁学校纪念馆或遗址链链,形成跨省市的抗战内迁学校遗址专题研学路线。
当然,对于重庆、四川这两个内迁大户来说,完全可以建立省内或直辖市内,基于抗战内迁学校博物馆的内迁学校遗址研学链。
无论哪个省市区县镇率先行动,都将抢占文创先机。
作为中国抗战内迁学校纪念馆的倡议发起者,我们愿意为有意建立抗战内迁学校纪念馆的地方部门提供力所能及的帮助。
我们的倡议,包括以抗战内迁学校纪念馆为源点,建立东部、中部、西部学校不同状态之间的有效联谊,并不是我们害怕战争或鼓动战争,而是希望珍爱和平的同时,怀抱忧患意识,以人为本,提前做好在恶劣环境下保护生命,保存国家有生力量的准备。
只要孩子们在,无论出现什么情况,国家就一定会有未来和希望。
遗忘历史,特别是忘记基于这份历史可以构建起未来保护机制的文化遗产,那是对未来的犯罪。
版权声明:我们致力于保护作者版权,注重分享,被刊用文章【对学校提建议((个人倡议)】因无法核实真实出处,未能及时与作者取得联系,或有版权异议的,请联系管理员,我们会立即处理! 部分文章是来自自研大数据AI进行生成,内容摘自(百度百科,百度知道,头条百科,中国民法典,刑法,牛津词典,新华词典,汉语词典,国家院校,科普平台)等数据,内容仅供学习参考,不准确地方联系删除处理!;
工作时间:8:00-18:00
客服电话
电子邮件
beimuxi@protonmail.com
扫码二维码
获取最新动态
