西华师范大学(China West Normal University),简称“西华师大”,位于四川省南充市,是四川省属重点大学,四川省第一所师范类高等学府和全国首批学士、硕士学位授权单位、四川省首批免费师范生培养实施高校,四川省首个“四川省优秀大学生选调基地”,入选国家“卓越农林人才教育培养计划”、“卓越新闻传播人才教育培训计划”、四川省“双一流”建设计划、四川省卓越教师教育培养计划、四川省卓越法律人才教育培养计划、四川省卓越工程师教育培养计划、四川2011计划。
以下数据由往年各高校拟录取名单分析得出,往年调剂录取分数(调剂最低分、中位分、最高分、调剂考生录取名单)、初试/复试参考书目、考生一志愿报考院校、最新调剂信息在研新生考研天眼查看!
注:调剂人数比较多的专业往年调剂信息的参考价值比较大,可以从中分析调剂难度。
2019年有调剂名额的专业一共有46个,其中调剂名额比较多的专业有:马克思主义理论、法律(法学)、课程与教学论、学科教学(英语)、中国语言文学、数学、化学、生态学、电子信息、公共管理等,具体调剂情况及考生一志愿报考情况分析如下表:
(数据来源于研新生调剂天眼)
2020年有调剂名额的专业一共有50个,其中调剂名额比较多的专业有:马克思主义理论、法律(非法学)、法律(法学)、中国语言文学、新闻与传播、中国史、数学、生物学、电子信息、音乐等,具体调剂情况及考生一志愿报考情况分析如下表:
(数据来源于研新生调剂天眼)
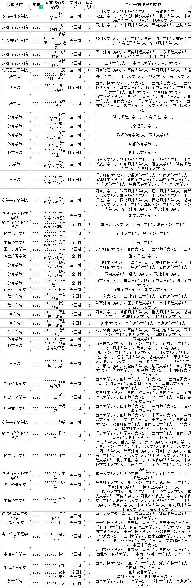
2021年有调剂名额的专业一共有52个,其中调剂名额比较多的专业有:政治学理论、马克思主义理论、法律(非法学)、法律(法学)、学科教学(语文)、学科教学(语文)、学科教学(数学)、职业技术教育、中国语言文学、新闻与传播、数学、化学、生物学、软件工程、电子信息等,具体调剂情况及考生一志愿报考情况分析如下表:
(数据来源于研新生调剂天眼)
步骤一:了解往年调剂录取分数详情,确定往年调剂过去考生的最低分、最高分、中位分,结合自身成绩情况确定调剂该院校的可能性,将调剂院校初次可分为保底院校、稳定院校、冲刺院校,判定规则如下:
我的成绩小于调剂录取最低分=冲刺院校
我的成绩在中位分上下=稳定院校
我的成绩大于调剂最高分=保底院校
注:主要用于调剂名额较多院校,个别调剂名额除外,这种不确定性较大
步骤二:结合院校调剂可能性重点核对目标院校最新调剂名额及调剂政策限制点,调剂的时候是需要同时满足目标学校专业招生报考及调剂的政策要求,可通过招生简章/招生目录/调剂公告/电话咨询/往年经验等多方面来核查,其中调剂政策限制点主要有以下几个方面:
1、学历形式限制【主要体现在招生简章及招生专业目录】
(1)同等学力-同等学力考生限制点比较多,需要重点关注招生简章及目录、调剂最新政策
(2)业余学习方式。比如业余函授和成人自考本科的考生。
2、学校等级(本科学校+报考学校)
学校等级部分主要是指报考学校、本科学校,有些学校在调剂的时候是分别会对其有所限制,比如本科学校/报考学校否是985工程/211工程/双一流工程/学科排名等级,我们在调剂的时候尤其是需要关注这些点。
3、专业(报考专业+本科专业)
(1)报考专业一致或相同相近
(2)本科专业一致或相同相近
注:有些院校需要同时满足以上要求,信息比较透明的院校会直接标注报考专业/本科专业要求
4、初试成绩
(1)总成绩要求不低于XXX分数
(2)其中单科成绩要求不低于XXX分数注:有些院校需同时满足以上要求
5、考试科目
(1)初试统考科目要求考试科目一致、或者难度更高的科目,接收但需要加试科目
(2)专业课要求考试科目一致、或者难度更高的科目,接收但需要加试科目
注:有些院校需同时满足以上要求
步骤三:根据已筛选出的院校确定重新确定调剂院校难度,然后整理出该校该专业的复试考试科目及考试方法,结合各等级学校考试科目情况及自身情况,最后确定复试科目准备方向,从而最终确定填报志愿的院校,这里有三个建议:
建议一:优先选择各难度等级考试科目相同或相近的科目的院校
建议二:优先选择复试科目与本人初试考试科目的相同或相近的院校
建议三:优先选择本科学习比较好并且有把握的复试科目相同相近的院校
步骤四:结合调剂系统打开时间、复试时间确定个人调剂系统填报方案,同时最多可以填报三个平行志愿。
以上就是西华师范大学的调剂信息分享。祝大家复试+调剂顺利,成功上岸!加油!
(如果有想看的学校的调剂信息,欢迎在评论区留言~)
版权声明:我们致力于保护作者版权,注重分享,被刊用文章【西华师范大学教育学院(西华师范大学这些专业近三年有调剂名额)】因无法核实真实出处,未能及时与作者取得联系,或有版权异议的,请联系管理员,我们会立即处理! 部分文章是来自自研大数据AI进行生成,内容摘自(百度百科,百度知道,头条百科,中国民法典,刑法,牛津词典,新华词典,汉语词典,国家院校,科普平台)等数据,内容仅供学习参考,不准确地方联系删除处理!;
工作时间:8:00-18:00
客服电话
电子邮件
beimuxi@protonmail.com
扫码二维码
获取最新动态
