高校专项计划,是国家为更好地促进教育公平、让更多的农村学生上大学而出台的一项优惠政策,主要招收边远、贫困、民族等地区县(含县级市)以下高中勤奋好学、成绩优良的农村学生,具体实施区域由有关省(区、市)确定。本文将根据华中农业大学发布的2022年高校专项计划招生简章来分析华农高校专项计划招生形势。
华农高校专项计划招收边远、贫困、民族等地区县(含县级市)以下高中勤奋好学、成绩优良的农村学生。具体实施区域由有关省(区、市)确定。考生必须同时具备下列四项条件:(1)符合2022年统一高考报名条件;(2)本人及父亲或母亲或法定监护人户籍地在实施区域的农村,本人具有当地连续3年以上户籍;(3)本人具有户籍所在县高中连续3年学籍并实际就读;(4)对学校学科专业有浓厚兴趣,符合学科培养要求。
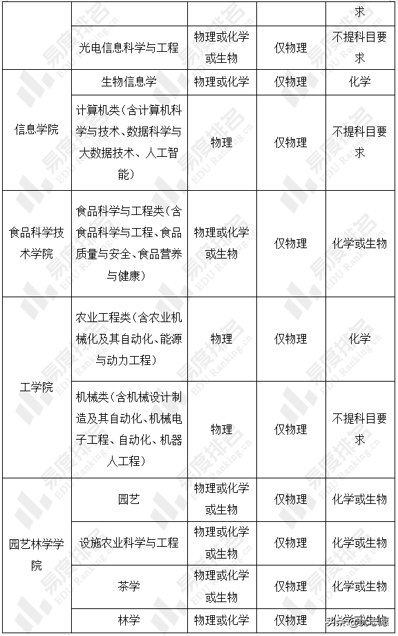
华农的高校专项计划在非高考综合改革省份仅招收理科生,在高考综合改革省份的选科要求如下表所示。2022年华农高校专项计划的招生人数为140人,与上年持平。华农在普通本科批中招生的专业多在高校专项计划招生中出现,华农为寒门学子提供了多元的专业选择方向。
表1. 华中农业大学 2022年高校专项计划招生专业及选考科目要求
数据来源:华中农业大学官网
华农高校专项计划的报名时间为4月中旬至4月下旬,5月20日前,有关省(区、市)完成考生基本条件审核。5月31日前,在有关省份完成考生资格审核基础上,学校将组织专家组对考生提交的报名申请材料进行审核并确定考生入选资格。获得高校专项计划入选资格的考生,须按生源地省级招生考试机构的有关规定和华农公布的分省招生计划填报高校专项计划志愿。学校对高考成绩达到生源所在省第一批本科录取控制分数线(实行高考综合改革和合并本科批次的省份以该省份划定的相应分数线为准)的考生,根据高考投档成绩从高到低择优录取。
华农会根据考生申请情况制定分省计划,下图展示了2021年华中农业大学各省(区、市)高校专项计划招生计划数。2021年共有370名河南考生通过华农高校专项计划初审,华农为河南考生分配了29人的高校专项招生计划数。
图1. 2021年华中农业大学各省(区、市)高校专项计划招生计划数
数据来源:华中农业大学官网
下表展示了2021年华中农业大学高校专项计划初审合格人数最多的10所中学,其中惠民县第一中学初审合格人数最多。惠民县第一中学创办于1952年,现有全国优秀教师4人,省级优秀教师6人,市级优秀教师20人。惠民一中被评为山东省省级规范化学校,山东省教育先进集体,山东省教书育人先进单位。
表2. 2021年华中农业大学高校专项计划初审合格人数TOP10中学
数据来源:华中农业大学官网
本文为优志愿原创作品。未经著作权人授权,禁止转载和使用,否则将承担法律责任。
填志愿时在大厚本上翻找资料,很容易遗漏掉一些不错的院校,优志愿分享高考资讯、填报志愿、大学、专业等相关的信息,帮助您轻松获取历年分析。
版权声明:我们致力于保护作者版权,注重分享,被刊用文章【华农学校(华中农业大学高校专项计划招生分析来啦)】因无法核实真实出处,未能及时与作者取得联系,或有版权异议的,请联系管理员,我们会立即处理! 部分文章是来自自研大数据AI进行生成,内容摘自(百度百科,百度知道,头条百科,中国民法典,刑法,牛津词典,新华词典,汉语词典,国家院校,科普平台)等数据,内容仅供学习参考,不准确地方联系删除处理!;
工作时间:8:00-18:00
客服电话
电子邮件
beimuxi@protonmail.com
扫码二维码
获取最新动态
