中职生。你还没被学校录取吗?
那你一定要看过来
报考广东生态工程职业学院的自主招生让你上大学
一、报考条件
1、已报名参加广东省普通高等学校统一招生考试报名资格的应、往届中职(含中专、职中、技校)毕业生。
2、各招生专业对考生中职阶段就读专业不做要求;
3、拥有其一符合要求的技能证书,我院对证书种类不做要求。
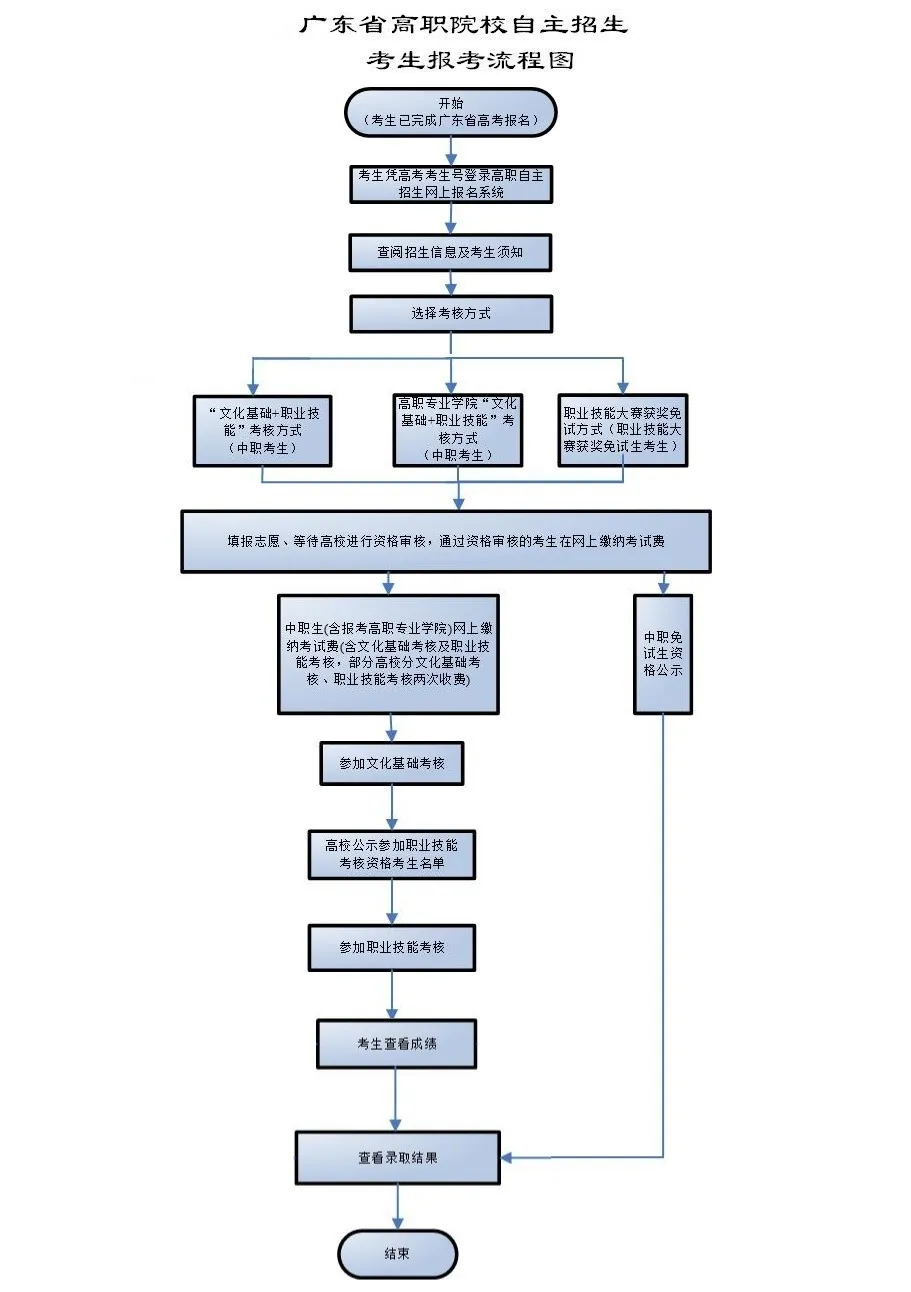
二、报考流程
(一)考生使用本人高考报名号及密码通过登录“广东省2020年高职院校自主招生网上报名系统”(网址:http://www.eesc.com.cn/gzks)进行报名,查阅招生信息及考生须知。
(二)考生须在规定时间内选择“文化基础+职业技能”考核方式,填报志愿及按缴交考试费,录入相关报名信息,上传有关证明材料。待广东生态工程职业学院进行资格审核后缴纳考试费,缴费后不得更改考核方式,逾期不再办理报名及志愿填报手续。
(三)已被2020年“3+技能课程证书”考试录取的考生及2019年第二期高职扩招录取的考生不得再参加面向中职生自主招生考试报名。
很多考生都因为错过报名时间
而无法填报志愿
请记住
报名时间是5月26日9:00-29日14:00
报名网址是:http://www.eesc.com.cn/gzks
三、招生计划
(一)自主招生
(二)高职专业学院
四、毕业颁发证书
高职自主招生及高职专业学院试点班学生按国家招生管理规定录取并取得本校正式学籍的学生,在校期间完成教学计划规定的理论和实践教学环节,成绩合格,获得规定的学分,达到毕业要求者,颁发普通高等学校毕业证书。颁发证书学校名称:广东生态工程职业学院,证书种类:普通高等学校毕业证书。
五、招考材料
(一)应届毕业生:上传由中职学校开具的中职就读证明(加盖学校公章)。
(二)往届毕业生:上传毕业证原件电子版(复印件无效)。
报名自主招生或高职专业学院的考生
都可以获得广东生态工程职业学院颁发的全日制专科证
当然,填报志愿时
要看一下两者的差别噢
六、考核方式
中职毕业生实行“文化基础(含综合文化知识和专业综合理论)+职业技能”的考核方式,综合文化知识和专业综合理论、职业技能考核的权重比例为4:3:3。中职考生入学测试总分满分值为500分,其中综合文化知识考试满分值为200分,专业综合理论考试满分值为150分,职业技能考核满分值为150分。
七、录取方法
(一)本校根据报考考生的专业志愿及成绩情况划定各专业最低录取分数线,原则上,拟录取考生的文化基础考核总成绩不得低于文化基础测试满分值的40%;拟录取考生的职业技能考核总成绩不得低于职业技能测试满分值的40%。
本校按照考生合成总分从高到低择优录取考生,考生总分相同时,按职业技能考核成绩从高分到低分择优录取,无普通高考体检结果或体检不合格者不能被录取。
(二)职业技能大赛获奖考生免试录取办法:根据《教育部关于积极推进高等职业教育考试招生制度改革的指导意见》(教学函〔2013〕3号)等文件精神,在省级(含)以上行政部门主办的职业技能大赛获奖的学生,经本校核实资格、公示无异议后,符合相关要求的,可免试录取,本校招收免试中职生专业及免试考生获奖要求详见本校招生网站。
很多人问小编
我用什么书复习呀
我们的试卷都是以教育部公布的中等职业学校教学用书目录中相关教材为主要参考教材,以中等职业教育国家规划教材为基础,根据广东省中职学校相关专业课程教学的实际情况而制订的。
八、其他事宜
(一)报考广东生态工程职业学院自主招生、高职专业学院的考生,只能填报其中一个专业。
(二)自主招生招收中职生的各专业对考生中职阶段就读专业及职业资格证书不做要求;
(三)在省级(含)以上行政部门主办的职业技能大赛获三等奖(含)以上的学生,可参加免试录取,不限专业不限招生计划,具体详见中职获奖免试招生简章。
(四)到校参加文化基础考试当天,需将已签好的《安全考试承诺书》提交考场工作人员,未提交者不得参加现场考核。
(五)所有考生要在考前14天起通过“粤康码”进行健康监测登记,未注册“粤康码”者不得参加现场考核。
(六)考前14天内及考试期间出现发热、干咳、乏力、呼吸困难、腹泻等疑似症状、从中高风险地区返回或“粤康码”红码的考生须提供考前7天内核酸检测阴性证明,方可参加考试。
(七)考生须在填报志愿前登录我院招生网站,认真查阅具体报考要求。因未认真查阅院校专业报考要求而在填报志愿后无法获得报考资格的,责任由考生自负。
安全承诺书、粤康码等等这些都很重要
考生一定要提前检查好噢
九、联系方式
招生电话:020-87092191、87031813
联系人:邱老师13316039661(微信同号)、吴老师19865841368(微信同号)
请关注广东生态工程职业学院招生平台微信公众号:sty14509
有什么问题
记得打我电话噢
附:广东省高职院校自主招生考生报考流程图。
版权声明:我们致力于保护作者版权,注重分享,被刊用文章【广东生态工程职业学院官网(广东生态工程职业学院)】因无法核实真实出处,未能及时与作者取得联系,或有版权异议的,请联系管理员,我们会立即处理! 部分文章是来自自研大数据AI进行生成,内容摘自(百度百科,百度知道,头条百科,中国民法典,刑法,牛津词典,新华词典,汉语词典,国家院校,科普平台)等数据,内容仅供学习参考,不准确地方联系删除处理!;
工作时间:8:00-18:00
客服电话
电子邮件
beimuxi@protonmail.com
扫码二维码
获取最新动态
