今天,历时4天的天津新高考终于结束啦!
天津的考生们真是辛苦了~明明别人都考2天的~o(╥﹏╥)o~
虽然,小编特别不想给你泼冷水……
但咱们最好还是再等待一下下,才能好好休息or玩耍的!
因为只有拿到今年的高考答案,然后对照自己的答题结果,最后预估出自己的考试分数,才能更好的准备志愿填报的相关工作!
而现在的高二同学,作为准考生的你也需要今年的【试卷+答案】来练练手,考察一下自己目前的高考实力!看看自己能考出多少分,这样才能更好的备考,为自己明年的高考做足准备工作!
语文(试卷+答案)
数学(试卷+答案)
英语(试卷+答案)
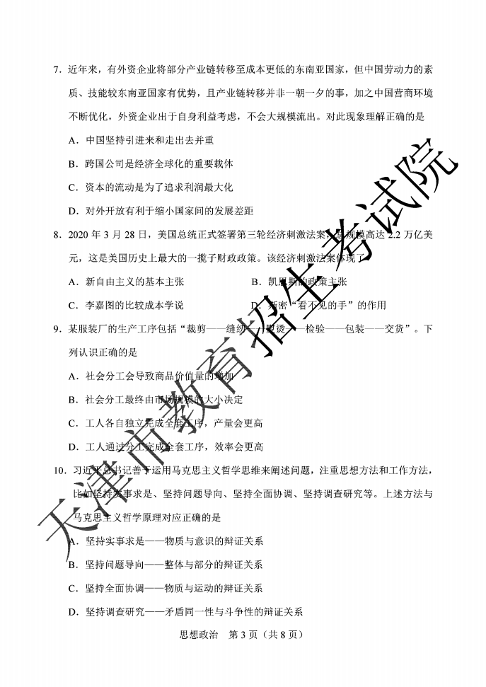
物理(试卷+答案)
历史(试卷+答案)
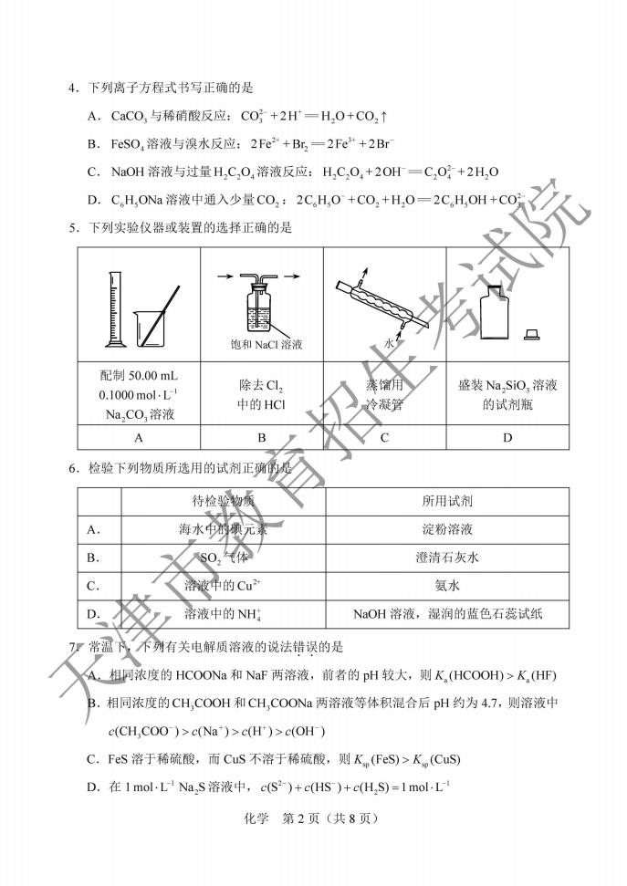
化学(试卷+答案)
生物(试卷+答案)
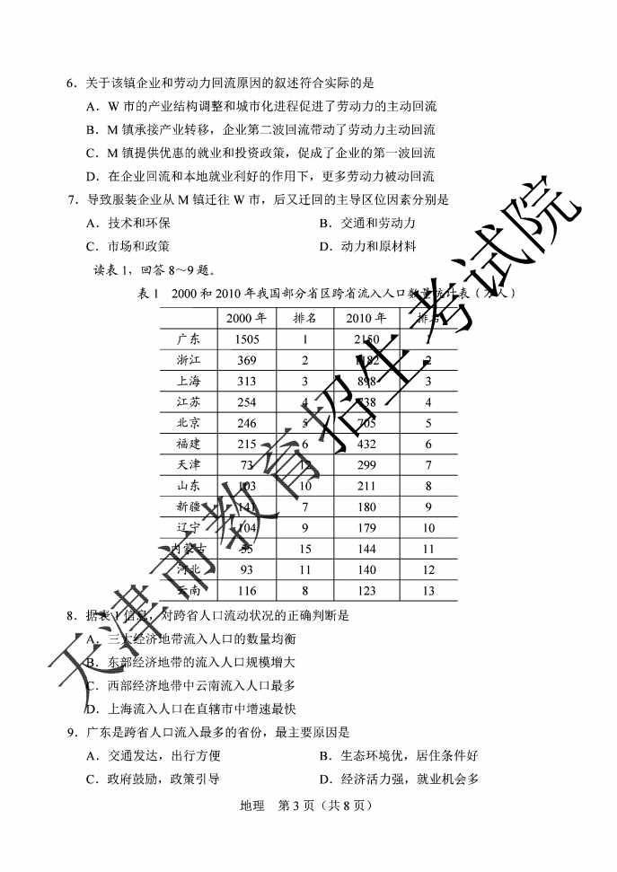
地理(试卷+答案)
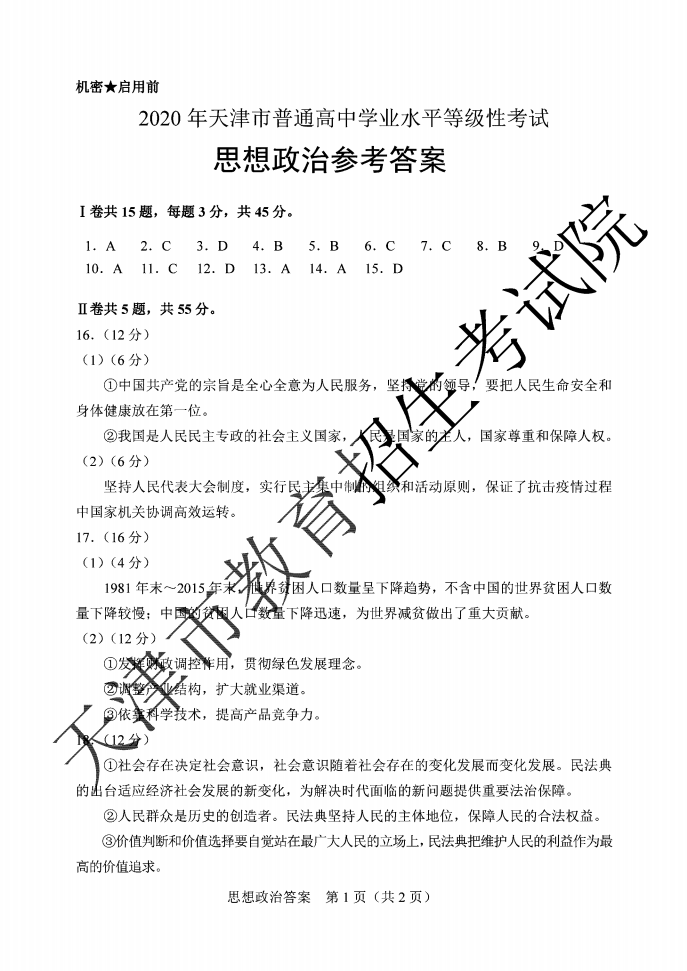
思政(试卷+答案)
注意:
(1)7月26日官方查分入口才会开放,7月27日就开始填报志愿啦,所以准备时间肯定不够用,现在的估分很重要哒!
(2)全部解析预计7月11日晚上全出来,这段时间小编会随时更新解析内容哒。
最后,祝愿所有正在看这篇文章的同学都能取得理想的成绩,考入自己的目标学校!
在此,小编再做个预告:过2天小编整理好所有解析后,会为大家介绍填报志愿的注意事项和小技巧,比如:往年的录取数据;一分一段表如何使用;平行志愿的填报规则及其注意事项等等内容!不想错过这次机会的小伙伴,记得关注小编哦!
版权声明:我们致力于保护作者版权,注重分享,被刊用文章【天津高考试卷(2020天津高考试卷)】因无法核实真实出处,未能及时与作者取得联系,或有版权异议的,请联系管理员,我们会立即处理! 部分文章是来自自研大数据AI进行生成,内容摘自(百度百科,百度知道,头条百科,中国民法典,刑法,牛津词典,新华词典,汉语词典,国家院校,科普平台)等数据,内容仅供学习参考,不准确地方联系删除处理!;
工作时间:8:00-18:00
客服电话
电子邮件
beimuxi@protonmail.com
扫码二维码
获取最新动态
