多年以来,随着人们对教育的重视,很多小孩子身上过早肩负着压力,这一切,教育部一直看在眼里,减负的呼声一直也没停止。
今年,学生们更是迎来了双减政策,教育部对一些违法的补课班进行了整治,在此之下,学生们结束了学校、补课班两头跑的奔波时代,本以为会轻松不少,但是另大家没想到的是,一对一家教迅速崛起。
双减政策下,一对一家教将死灰复燃?
近期,华为天才们的年薪曝光后,让更多的“学历无用论”者心悦诚服,一直以来,家长都希望自己家的孩子能够考取好成绩,并最终考进211、985这样的好大学,从此也能飞上枝头变凤凰,成为大企业中的一员,在拥有一个灿烂的前程。
所以在双减之后,虽然让孩子轻松了,但是家长们一直有着先苦后甜的想法,在此之下,一对一家教迅速火起,看准了家长们的迫切心情,但是却让家长苦不堪言。
相比于以前吃大锅饭的“补课机构”,这种开小灶的家教补课,确实可以做到因材施教,对于差生也有一定的提高,但是这代价也是不菲的,很多家教,更是一小时千元,对于很多家境普通的家庭来说,确实是压力山大。
不仅如此,很多“门外汉”看中了当家教的甜头,纷纷加入这一行业,这就造成家教水平良莠不齐,以上种种原因,不仅让学生减负不成,家长们的支出也更大了,所以,教育部在双减政策后,针对一对一家教又做出了调整。
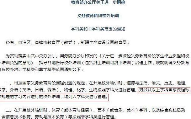
在此明确,对于那些涉及到教育部门规定的文化学科方面的补习,都将不被允许 ,也就是说不仅是补课班,一对一家教也不行,这就避免了补习班中的补课老师以个人的名义重新开展培训。
很多家长可能要问了,那些没有资质的补习班老师,不被允许授课,那学校中的在职教师给学生辅导课程总可以了吧,对此,教育部也早就做出过明确的规定,那就是学校中的在岗教师将被禁止开展有偿补课,一经发现就会受到严惩,所以教师补课也是违规的。
看来,这次中小学生的减负可以说是非常彻底。对于家长来说,取消一对一家教,可以帮助家长来说可以解决不少难题,对于孩子的教育也是有帮助的。
“一对一家教”下,会带来哪些弊端?
近年来,在清华、北大高等学府中的大学生,一般来自大城市的学生比较多,很少发现寒门弟子的身影,造成这种情况的一大部分原因也是经济差异带来的教育不均,大城市的父母更有经济能力。
补课班消失后,大城市的家长更有实力去请家教,这样一来就更加剧了这一差异,这样一来,寒门弟子再无出头之日,高考本是他们翻身的机会,教育部对一对一家教的管制,也是出于长远打算,这样也解决了大部分家长的难题,毕竟有能力请家教的家庭还是少数的。
另一方面,一对一家教长期存在,对学生的自主学习能力了不易培养,学生在学习中很被动,一直处于被“喂养”的状态,这样的模式下,不利于学生养成爱思考的好习惯。
毕竟随着年级的升高,对学生的要求也越来越高,很多学生应试能力很强,但实操能力不好,在企业任职时,也难以得到提升。所以这就要求家长们要认清现实,不要过于依赖补课班。
家长们应该如何应对这一变化
暑假补课班取消后,今年学生迎来开心且轻松的假期,看到孩子们玩手机,家长们也很担心,其实越在这时,家长们就该理智,正好趁着这个机会培养孩子独立学习的能力。
可以和孩子一起做功课,帮助孩子建立复习计划,并在旁边陪伴,也要注意劳逸结合,避免孩子看手机,自己也要做好带头作用,和孩子一起进步。
另一方面,可以在这个假期,孩子去科技馆或博物馆,让孩子体验科技力量,感受我国文化悠久,从孩子的兴趣点着手,培养孩子的学习兴趣,让孩子有理想,有目标,并家伙在后面给予支持和陪伴。
笔者寄语:
很多鸡娃家长,应该要注意,孩子学习不好,仅仅靠补课,也不可取,应该早点树立正确的学习习惯,在学习中掌握方法,对此,家长们不要急于求成,要从现在做起,并一直坚持,学习是个持久战,毕竟,成功无捷径。
今日话题:关于教育部对一对一家教的管制,你有什么想说的吗?欢迎在评论区留言讨论
(图片来源于网络,如有侵权请联系删除)
版权声明:我们致力于保护作者版权,注重分享,被刊用文章【上门补课一对一大学生(双减政策下)】因无法核实真实出处,未能及时与作者取得联系,或有版权异议的,请联系管理员,我们会立即处理! 部分文章是来自自研大数据AI进行生成,内容摘自(百度百科,百度知道,头条百科,中国民法典,刑法,牛津词典,新华词典,汉语词典,国家院校,科普平台)等数据,内容仅供学习参考,不准确地方联系删除处理!;
工作时间:8:00-18:00
客服电话
电子邮件
beimuxi@protonmail.com
扫码二维码
获取最新动态
