哈尔滨师范大学(Harbin Normal University),简称哈师大(HRBNU),坐落于素有“冰城夏都”美誉的历史文化名城哈尔滨市,是一所以教师教育为特色,文、理、艺、经、管等多学科协调发展的省属重点大学。入选教育部“卓越教师培养计划”,“国培计划”,“中西部高校基础能力建设工程”,教育部本科教学工作水平评估优秀学校,国家级一流本科专业建设点,国家级特色专业建设点,中国政府奖学金来华留学生接收院校,是黑龙江省重点建设的高水平大学。 [1-3]
学校成立于1951年,其前身是1946年中国共产党在东北解放区建立的松江省立行知师范学校,经历了哈尔滨师范专科学校(1951-1956)、哈尔滨师范学院(1956-1980)时期,1980年更名为哈尔滨师范大学。2000年呼兰师范专科学校、黑龙江农垦师范专科学校并入,2002年黑龙江省物资学校(黑龙江省物资职工大学)并入,组建成新的哈尔滨师范大学。
截至2018年5月,学校有江南、江北两个校区,占地面积346万平方米,建筑面积160余万平方米,固定资产近30亿元,教学科研仪器设备总值4亿余元,图书馆馆藏文献总量890万册;设有25个学院(部),83个本科专业;有博士学位授权一级学科9个,硕士学位授权一级学科22个,专业硕士学位授权类别8个,博士后科研流动站6个;有专任教师1700余人。
美术学院目前有专业教师198名,其中教授28人,副教授 87人,讲师72人,助教11人,博士生学历教师13名。其中博士生导师5人,硕士生导师64人。高级职称教师占教师总数58.08%。著名画家、学者卢禹舜、高卉民、田卫平、王僖山、纪连路等曾在学院多年言传身教、至今留有余香。现任美术学院院长赵云龙教授为二级教授、龙江学者、黑龙江美术家协会主席、中国美术馆评审专家、中国美术家协会水彩画艺术委员会副主任、教育部全国艺术专业学位研究生教育指导委员会美术与设计专业分委会委员;副院长李岗教授为俄罗斯联邦美术家协会银质奖章获得者、黑龙江省美术家协会副主席、苏里科夫美术学院特聘荣誉教授;副院长孟宪德教授为教育部学位与研究生教育发展中心学科评估专家和学位授权审核通讯评议专家、教育部全国艺术专业学位研究生教育指导委员会美术与设计专业分委会委员、中国美协综合材料绘画与美术作品保存修复艺委会委员、黑龙江省美术家协会副主席、黑龙江省首批重点培育智库首席专家;副院长张红松教授为中国室内装饰协会设计专业委员会副秘书长、中国建筑师学会室内设计分会CIID专家评委、黑龙江省室内设计学会会长。学院还有张子毅、宫建华、王伟建、刘钻、赵龙等一大批在国内外享有盛誉的知名学者。
美术学院目前有中国美协各类专业艺术委员会委员5人,省级有突出贡献优秀专家7人,省美协主席1人,副主席4人;享受国务院政府特殊津贴者2人,黑龙江省首批重点高端智库首席专家1人,省中青年专家2人,黑龙江省“十佳文艺工作者”3人,六个一批人才10人。同时,学院还聘请多名国内外著名学者和画家、设计师担任兼职教师。学院拥有一支具有学术影响力、充满活力的敬业乐群的师资队伍。
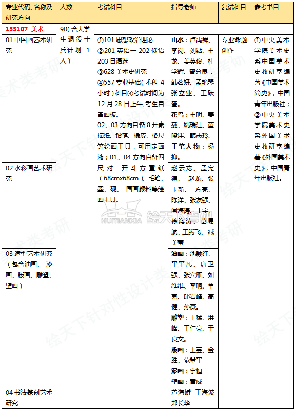
2020(参考)
中国美术史
分析题《早春图(绘天下考研)》
简答题简述唐代王维、张璪的水墨山水。简述宋代山水画家(绘天下考研)李成和范宽的山水画作品。论述题论述五代山水画艺术。论述元代画家黄公望的绘画艺术。外国美术史
分析题分析格列柯与西班牙样(绘天下考研)式主义绘画
简答题简述18、19世纪的英国美术的发展情况及特点。简述20世界西方美术的风格流派及特点。论述题论述法国浪漫主(绘天下考研)义与古典主义绘画艺术的发展与影响。论述巴洛克艺术的发展及历史沿革。版权声明:我们致力于保护作者版权,注重分享,被刊用文章【哈尔滨艺术学校(哈尔滨师范大学美术学考研院校分析)】因无法核实真实出处,未能及时与作者取得联系,或有版权异议的,请联系管理员,我们会立即处理! 部分文章是来自自研大数据AI进行生成,内容摘自(百度百科,百度知道,头条百科,中国民法典,刑法,牛津词典,新华词典,汉语词典,国家院校,科普平台)等数据,内容仅供学习参考,不准确地方联系删除处理!;
工作时间:8:00-18:00
客服电话
电子邮件
beimuxi@protonmail.com
扫码二维码
获取最新动态
