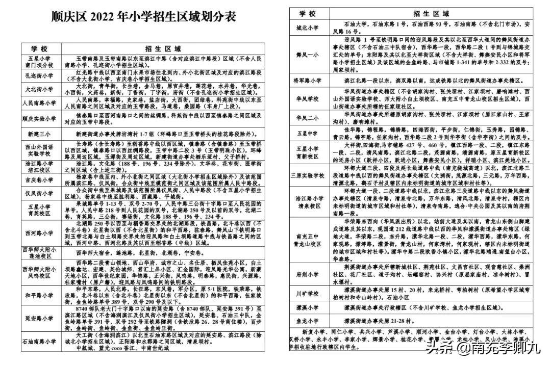
▎五星小学南门坝分校
玉带南路及玉带南路以东至滨江中路(含对应滨江中路段)区域(不含人民南路小学、孔迩街小学招生区域)。
▎孔迩街小学
红光路中线以西至南门水果市场往北到内、外小北街区域及对应的滨江路段(不含大北街小学、吉庆巷小学招生区域)。
▎大北街小学
大北街,青年街,长生巷,金马巷,原官井巷,莲花巷,水井巷,华光巷,小西街,火药巷,新街,丁香街,丁宇街,府街(不含孔迩街小学招生区域)。
▎人民南路小学
人民南路,幸福路,史家巷,盐店街,大西街,团结巷,科苑街中线以东至人民南路之间区域及对应的玉带路段,马道巷,桑园路(车身厂上段)。
▎顺庆实验小学
镇泰路口至西河南路口之间的丝绸路,科苑街中线以西至镇泰路之间区域及对应的玉带中路段。
▎新建三小
新建街道办事处牌坊湾村1-7组 (环峰路口至玉带桥头的桂花路段除外)。
▎西山外国语实验学校
长寿路(含长寿路)至稻香路中线以西区域,镇泰路(含镇泰路)至玉带桥以西区域,镇泰路口以西丝绸路段,玉带中路二段3号(玉带明珠小区),环峰路及周边区域,玉潭街及周边区域,新建街道办事处栖乐垭村、父子桥村。
▎涪江路小学涪江校区
涪江路,文化路(188号、196 号、234 号除外),文华巷、花市街、医学街之间区域(含上述三街)。
▎吉庆巷小学
杨家巷中线至内、外小北街之间区域(大北街小学招生区域除外)及该范围所属滨江路、仪凤街,合众街中线至模范街之间区域及该范围所属人民中路段。
▎仪凤街小学
合众街中线至果城路及该范围所属仪凤街、人民中路段 (不含五星小学招生区域),杨家巷中线至胜利路、西藏路、平城街。
▎五星小学育英校区
果城路单号1-13号、双号2-70号,人民中路三公街十字路口至人民花园的单号,人民中路218号到人民花园的双号,北湖路250号及以前的双号,北湖二巷,育英路,三公街,赛场街,文化路188号、196号、234号。
▎西河路小学
北湖路 250 号以西至与稻香路交界处的北湖路段,铁昌路,北斗巷以西(不含北斗巷)北星街以西(不含北星街)的和平西路,驻春路,舞凤山下铁明路口到玉带北路与白土坝路交界处的迎风路和白土坝路道路中线与铁昌路之间的区域,西河中路、西河北路及其以西至稻香路(中线)区域。
▎西华师大附小莲池校区
西华师大宿舍,莲池路,北星街,北湖巷,宁安巷。
▎西华师大附小凤鸣校区
西华路二段青山领地、西山华府、城市之山、名仕居、栖凤佳苑小区,白士坝路、宏建、英伦城邦、君汇上品小区、汇金国际、迎凤路光华公寓、新豪天地小区,西华世纪家园,华锦路,正兴街,凤鸣路,明泰路,惠民街,兴源路,杜家嘴村(原户籍),迎凤路与凤鸣路间的铁明路段。
▎和平路小学
和平东路,人民北路,长征路,东风巷,军分区,原5·1医院,铁荣路,铁欣路,北斗巷以东(含北斗巷)北星街以东(不含北星街)的和平西路、伍家坡街,金鱼岭路单号389号、双号290号以下。
▎延安路小学
8740部队老大门十字路口以南的延安路(含8740部队、延安路391号)至滨江路区域(不含海润滨江及仪凤街小学招生区域),延安巷,石油三中队,金鱼岭路单号391号、双号292号至铁路隧洞(含铁欣路26、28号商住楼),百步街,金岭街,鱼岭街,金鱼街,金鱼岭正街。
▎石油南路小学
天工街(含海润滨江)以北至石油东路区域及对应的延安路、滨江路段(除城北小学招生区域),正阳路和水郡路之间区域,清泉坝村。中航城、蓝光coco香江、中南世纪城。
▎城北小学
石油大学,石油东路1号,石油西路93号,石油西路(不含北门市场),安凤路16号。
▎舞凤一小
迎凤路1号至铁明路口间的迎凤路段及其以北至西华大道间的舞凤街道办事处辖区(不含石油三中队宿舍),西华路一段,西华路二段1号到与锦城路交汇处的单号;东阳路及其以北至大祥街区域(不含大祥街、舞燕安民小区和将军路小学招生区域)及该区域的金鱼岭路、马市铺路1-341 的单号和2-332的双号;周家坝村。
▎将军路小学
滨江北路一段以东,滨双路以南,达成铁路以北的舞凤街道办事处辖区。
▎华凤学校
华凤街道办事处辖区(不含胡家沟村、张关垭村、江家坝村、磨响滩村、西山外国语实验学校、师大附小白土坝校区、南充五中青龙山校区招生区域),西山街道办事处所辖的伍家垭社区。
▎华凤二小
华凤街道办事处所辖原胡家沟村、张关垭村、江家坝村(原江家山村)、磨响滩村。
▎五星中学
佳华路,锦程路,锦绣路,四海西街,平步街,仁锦街,玉秀路,园锦路,青云路,锦亭路,任家沟村,西华路二段2号到华庭街(含华庭街)之间的双号。
▎五星小学育新校区
大祥街,四海街,马市铺路427号、460号,镇江西路一段、二段,镇江东路一段、二段,清风南路,滨江北路二段,茂源南路,清远南路,原五星育新校区的还房小区(跃祥小区、跃进小区、舞燕安民小区),祥瑞小区、滨江美地小区。
▎三原实验学校
环都大道三段、四段及延长线道路中线(南充绕城高速)以北,滨江北路三段道路中线以西的舞凤街道办事处辖区(文渊街、茂源北路、三元路、万年西路、清源北路、鹞石子村及辖区内未标明街道的城市区域和村社等)。
▎涪江路小学清泉校区
环都大道一段、 二段道路中线以北,滨江北路三段道路中线以东的舞凤街道办事处辖区(清泉寺路,清泉寺北路,万年东路,清风北路,清泉寺村,辖区内未标明街道的城市区域和村社等),清泉寺南路,逸合·中央公园及其以南的府荆南路一段。
▎南充五中青龙山校区
华荣路东西向(华凤派出所)以北,站前大道及其以南,青龙山东侧山脚建成道路及其以东,现国道212线道路中线以西的华凤和潆溪街道办事处辖区(绿地大道,华荣路二段,东升路,潆华北路一段、二段,潆华西路,潆华东路,何家观路,潆渟路,潆景街,青龙山村,何家湾村,何家观村,辖区内未标明街道的城市区域和村社等)。潆华中路二段欧香小镇小区,潆华北路鸿通·南玺台小区,华泰路。
▎府荆小学
荆溪街道办事处所辖新城社区、荆苑社区、文昌宫社区、观音慈社区、桑洲社区、花厂社区、道子沟村、坛罐窑村、协兴村(原屈家庙村、凉伞树村)、冒水堰村。
▎川矿学校
潆溪街道办事处原15村、20村,来龙桥村、弯柏树村(原希望小学区域弯柏树村和寺山岭村),石油小区。
▎潆溪小学
潆溪街道办事处行政辖区(不含川矿学校、鱼龙小学招生区域)。
▎鱼龙小学
潆溪街道办事处原21-28村。
▎南充高中临江校区
镇江东路中线以北,滨江北路以东至荆溪街道辖区之间区域(主要街道包括:荆溪街道辖区、府荆南路、清泉寺北路、清泉寺南路、清风南路、清风北路、此区域的滨江路段、镇江东路中线以北部分)。
▎南充二中
学院街、大东街连线以北,大北街、青年街连线以东,模范街以南之间区域(主要街道包括:内小北街、模范街、绿阳巷、果山街、果山巷、解放街、长生巷、金马巷、华光巷、奎星街、奎星巷、凤街、戏迷巷、小东街)
▎建华中学
科苑街中线以东,涪江路以南,人民南路中线以西之间的区域(主要街道包括:富民街、双福街、长丰巷、红花街、人民南路双号、表方街、玉屏路、新生街、牌坊湾村、科苑街单号、此区域的玉带路、金泉路和西门坝街路段)
▎南充五中育英校区
北湖路、文化路连线以北,西河北路以东(不含西河北路),和平东路、西路以南(不含和平东路、和平西路),人民北路、人民中路连线以西之间的区域(主要街道包括:育英路、莲池路、西华师大老宿舍、北星街、宁安巷、北湖巷(二巷)、北湖路250号以内(含250号)的双号、赛场街、三公街、人民中路、人民北路、新拓巷、文化路)。果城路单号1-13号、双号2-70号,康庄巷。
▎南充五中城南校区
人民南路、玉带南路连线以东,大西街、学院街、大东街连线以南之间区域(主要街道包括:大东街、学院街、双安街、南湖街、三步街、福州街、南门西街、南门中街、桑园路、文峰街、南门北街、红光路、文明街、福利街、大南街、红墙街、新业巷、孔迩街、文昌街、二道巷、头道巷、红光巷、联科巷、湖州街、太安巷、西湖街、此区域内滨江路段)。
▎南充五中青龙山校区
华荣路东西向(华凤派出所)以北,站前大道及其以南,青龙山东侧山脚建成道路及其以东,现国道212线道路中线以西的华凤和潆溪街道办事处辖区(绿地大道,站前大道、华生东西路、华荣路,东升路,潆华北路一段、二段,潆华西路,潆华东路,何家观路,津停路,潆景街,青龙山村,何家弯村,何家观村、农贸大道、辖区内未标明街道的城市区域和村社等)。弯柏树村,潆华中路二段、华泰路、潆华中路一段单号,潆华南路单号。
▎南充六中
铁荣路、和平东路、和平西路、胜利路连线以北(不含和平东西路、泰合尚渡小区),铁欣路以东,正阳路、正阳东路以南的区域(主要街道包括:百步街、伍家坡、九曲巷、金鱼岭、惠丰巷、延安巷、来福巷、延安路、天工街,此区域内滨江路段)。
▎南充七中
模范街以北,人民北路、人民中路以东,长征路、胜利路以南之间区域(主要街道包括:西藏路、平城街、通达街、顺达街、万盛街、利达街、什字上街、十字下街、杨家巷、合众街、巴户巷、钟家巷、三公巷、成衣街、吉隆街、紫云巷、仪凤街、劳动巷、长征路、胜利路、吉庆巷、此区域内滨江路段),泰合尚渡小区,和平东路。
▎南充九中
西华大道以南,舞凤山公园、铁明路、铁荣路、文化路、科苑街以西之间区域(主要街道包括:北湖路250号以后的双号、北湖路单号,涪江路、铁明路、铁荣路、和平西路、西河南、北、中路、科苑街双号,健康街、文定街、大安街、万兴街、安和街、半边街、铁荣路、麦秀路、和平西路、北斗街、花市街、医学街、鱼米巷、文华巷、星星巷、健康巷、开源巷、西门巷、彩龙巷、新月街、银华街、金华街、金绩街、丰登路、丝绸路、镇泰路、柳林路、金源街、福乐街、宜川街、稻香路、农资街、农科巷、彩霞巷、驻春路、长青路、驻春巷、长寿路、铁昌路、环峰路、超洋路、金叶街、顺河街、乐桠路、乐街、桂花路、玉桂路、坤元路、丹桂路、西村街、玉潭街、环峰路、白土坝路、凤鸣路、科开巷、科苑街双号、父子桥村、兵马堂村、栖乐桠村、玉带中路一段、二段、玉带北路、正兴街,此区域内金泉路、西门坝街路段,南充五中育英校区、华凤学校招生区域除外)。
▎西华师大附中
正阳路、正阳东路连线以北,马市铺路、金鱼岭路连线以东,环都大道以南之间区域(主要街道包括:正阳路、正阳东路、正阳巷、水郡路、龙吟路、四海街、五里店街、石油南路、石油东/西路、将军路、双女石路、石油后街、石化路、大祥街、油缘路、油院路、镇江西路、茂源南路、清源南路、正阳路口与环都大道之间的马市铺路双号,祥和小区,清泉坝片区,此区域内的滨江路段,南高临江校区招生区域除外)。
▎三原实验学校
环都大道三段、四段及延长线道路中线(南充绕城高速)以北,滨江北路三段道路中线以西的舞凤街道办事处辖区(主要街道包括:文渊街,茂源北路,三元路,万年西路,清源北路,鹞石子村及辖区内未标明街道的城市区域和村社等)。
▎职教院附中
大西街以北,人民南路中线以东,大北街、青年街以西,模范街(不含模范街)以南之间的区域(主要街道包括:大北街、青年街、小西街、水井巷、幸福巷、火药巷、丁香街、丁字街、马道巷、史家巷、府街、幸福路、大西街、人民南路单号)。
▎五星中学
迎凤路以北,气象公园、舞凤山公园以东,马市铺路以西,绕城高速以南之间区域(主要街道包括:佳华路,锦程路,锦绣路,四海西街,平步街,仁锦街,玉秀路,园锦路、青云路,锦亭路,任家沟村,白土坝路口到金鱼岭路口之间的西华路、凤天路、马市铺路单号、雅凤巷、华盛街、华亭街、铁鸣路口以西的迎凤路段)。
▎华凤学校
华凤街道办事处辖区(五星中学、南充九中、南充五中青龙山招生区域除外),西山街道办事处所辖的伍家垭社区。
▎潆溪职中
潆溪街道办事处辖区内学生(南充五中青龙山校区招生范围除外)。
综合于板眼+微房帮
版权声明:我们致力于保护作者版权,注重分享,被刊用文章【堂区学校(南充这些学校2022年招生范围来了)】因无法核实真实出处,未能及时与作者取得联系,或有版权异议的,请联系管理员,我们会立即处理! 部分文章是来自自研大数据AI进行生成,内容摘自(百度百科,百度知道,头条百科,中国民法典,刑法,牛津词典,新华词典,汉语词典,国家院校,科普平台)等数据,内容仅供学习参考,不准确地方联系删除处理!;
工作时间:8:00-18:00
客服电话
电子邮件
beimuxi@protonmail.com
扫码二维码
获取最新动态
