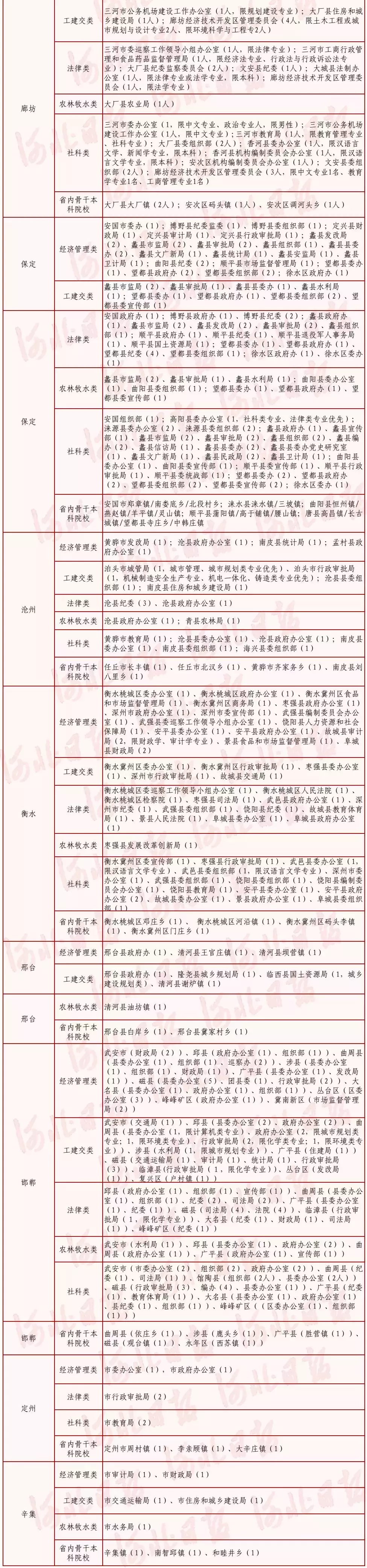
河北省2019年度面向有关院校定向招录选调生公告来啦!报名时间为2019年1月18日19:00至1月31日19:00。笔试时间为2019年2月16日上午9:00—11:00↓↓↓

河北省委、省政府高度重视定向招录选调生工作,将其作为培养选拔优秀年轻干部的源头工程和建设高素质专业化执政骨干队伍的战略工程,坚持统筹谋划、协调推进,公平公正、竞争择优原则,不断完善政策,优化职位,简化程序,强化培养,使一大批选调生成长为各个领域的业务骨干和中坚力量,为开创新时代建设经济强省、美丽河北新局面发挥了重要作用。根据《公务员法》、中组部《关于进一步加强和改进选调生工作的意见》(组通字〔2018〕17号)和《河北省选调生工作办法》(冀组发〔2018〕12号)等政策法规,现将河北省2019年度面向有关院校定向招录选调生有关事项公告如下。
《河北省2019年度定向招录选调生有关院校(学科)名单》(详见附件1)所列院校(学科)的2019年全日制应届毕业生,包括本科生、硕士研究生、博士研究生,不含定向生、委培生以及独立学院毕业生。
有关院校(学科)名单
河北省2019年度定向招录选调生
有关院校(学科)名单
一、“一流大学”建设院校(按学校代码排序)
(一) A类
北京大学、中国人民大学、清华大学、北京航空航天大学、北京理工大学、中国农业大学、北京师范大学、中央民族大学、南开大学、天津大学、大连理工大学、吉林大学、哈尔滨工业大学、复旦大学、同济大学、上海交通大学、华东师范大学、南京大学、东南大学、浙江大学、中国科学技术大学、厦门大学、山东大学、中国海洋大学、武汉大学、华中科技大学、中南大学、中山大学、华南理工大学、四川大学、重庆大学、电子科技大学、西安交通大学、西北工业大学、兰州大学、国防科技大学
(二) B类
东北大学、郑州大学、湖南大学、云南大学、西北农林科技大学、新疆大学
二、“一流学科”建设涉及的有关院校和学科
北京交通大学:系统科学
北京工业大学:土木工程
北京科技大学:科学技术史、材料科学与工程、冶金工程、矿业工程
北京化工大学:化学工程与技术
北京邮电大学:信息与通信工程、计算机科学与技术
北京林业大学:风景园林学、林学
北京协和医学院:生物学、生物医学工程、临床医学、药学
北京中医药大学:中医学、中西医结合、中药学
首都师范大学:数学
北京外国语大学:外国语言文学
中国传媒大学:新闻传播学、戏剧与影视学
中央财经大学:应用经济学
对外经济贸易大学:应用经济学
外交学院:政治学
中国人民公安大学:公安学
北京体育大学:体育学
中央音乐学院:音乐与舞蹈学
中国音乐学院:音乐与舞蹈学
中央美术学院:美术学、设计学
中央戏剧学院:戏剧与影视学
中国政法大学:法学
天津工业大学:纺织科学与工程
天津医科大学:临床医学
天津中医药大学:中药学
华北电力大学:电气工程
河北工业大学:电气工程
太原理工大学:化学工程与技术
内蒙古大学:生物学
辽宁大学:应用经济学
大连海事大学:交通运输工程
延边大学:外国语言文学
东北师范大学:马克思主义理论、世界史、数学、化学、统计学、材料科学与工程
哈尔滨工程大学:船舶与海洋工程
东北农业大学:畜牧学
东北林业大学:林业工程、林学
华东理工大学:化学、材料科学与工程、化学工程与技术
东华大学:纺织科学与工程
上海海洋大学:水产
上海中医药大学:中医学、中药学
上海外国语大学:外国语言文学
上海财经大学:统计学
上海体育学院:体育学
上海音乐学院:音乐与舞蹈学
上海大学:机械工程
苏州大学:材料科学与工程
南京航空航天大学:力学
南京理工大学:兵器科学与技术
中国矿业大学:安全科学与工程、矿业工程
南京邮电大学:电子科学与技术
河海大学:水利工程、环境科学与工程
江南大学:轻工技术与工程、食品科学与工程
南京林业大学:林业工程
南京信息工程大学:大气科学
南京农业大学:作物学、农业资源与环境
南京中医药大学:中药学
中国药科大学:中药学
南京师范大学:地理学
中国美术学院:美术学
安徽大学:材料科学与工程
合肥工业大学:管理科学与工程
福州大学:化学
南昌大学:材料科学与工程
河南大学:生物学
中国地质大学(武汉):地质学、地质资源与地质工程
武汉理工大学:材料科学与工程
华中农业大学:生物学、园艺学、畜牧学、兽医学、农林经济管理
华中师范大学:政治学、中国语言文学
中南财经政法大学:法学
湖南师范大学:外国语言文学
暨南大学:药学
广州中医药大学:中医学
华南师范大学:物理学
海南大学:作物学
广西大学:土木工程
西南交通大学:交通运输工程
西南石油大学:石油与天然气工程
成都理工大学:地质学
四川农业大学:作物学
成都中医药大学:中药学
西南大学:生物学
西南财经大学:应用经济学
贵州大学:植物保护
西藏大学:生态学
西北大学:地质学
西安电子科技大学:信息与通信工程、计算机科学与技术
长安大学:交通运输工程
西北农林科技大学:农学
陕西师范大学:中国语言文学
青海大学:生态学
宁夏大学:化学工程与技术
石河子大学:化学工程与技术
中国矿业大学(北京):安全科学与工程、矿业工程
中国石油大学(北京):石油与天然气工程、地质资源与地质工程
中国地质大学(北京):地质学、地质资源与地质工程
宁波大学:力学
中国科学院大学:化学、材料科学与工程
第二军医大学:基础医学
第四军医大学:临床医学
三、部分财经类(限财经类专业)、政法类(限法律类专业)院校
中央财经大学、中南财经政法大学、西南财经大学、上海财经大学、对外经济贸易大学、东北财经大学、中国政法大学、西南政法大学、华东政法大学
四、其他有关科研院所及院校
中国社会科学院、中国农业科学院、中国科学院大学、财政部财政科学研究所、中国水利水电科学研究院

报考人员除了应当符合《公务员录用规定(试行)》规定的资格条件之外,还应符合以下条件:
(一)思想政治素质好,拥护党的路线方针政策,具有为民服务、为国奉献的远大理想和报国情怀,有一定的组织协调能力。
(二)学习成绩优良,能够按期毕业并获得相应学历、学位(取得毕业证书和学位证书时间应在2019年7月31日之前)。
(三)本科生一般不超过25周岁(1993年8月1日以后出生),硕士研究生一般不超过28周岁(1990年8月1日以后出生),博士研究生一般不超过32周岁(1986年8月1日以后出生)。
(四)中共党员(含预备党员),担任学生干部(在院系及以上党组织、团组织、学生会、研究生会或班委会中任职满1学年),或获得院(系)级以上“三好学生”的,同等条件下优先录用。
(五)河北省属骨干本科院校毕业生报名须经所在院校按照有关规定择优推荐。
(六)符合招录职位的其他有关要求。
在校期间受过处分,或有法律法规规定不得录用为公务员情形的,不得报考。

(一)选调到省直单位
新录用选调生试用期为1年,试用期满考核合格的,按照《新录用公务员任职定级规定》等有关规定任职定级,本科生任命为科员,硕士研究生任命为副主任科员,博士研究生任命为主任科员。考核不合格的,由省直机关干部(人事)处初审,报省委组织部审核后取消录用。为丰富选调生基层工作经历,试用期满后,由省委组织部统一安排到村任职1年,由用人单位在此后3年内结合推进落实全省或本系统重点工作部署,安排选调生到对口帮扶或联系的县乡基层单位锻炼1年。选调生在村任职期间,履行大学生村官有关职责,按照大学生村官管理。
(二)选调到市辖县(市、区)直属部门或乡镇
选调到市辖县(市、区)直属部门的选调生录用后,由市委组织部统一安排到村连续任职2年。选调生在村任职期间,履行大学生村官有关职责,按照大学生村官管理。本人自愿直接到乡镇(街道)工作的,由各市统筹安排。面向河北省省属骨干本科院校定向招录的选调生统一参加招录考试,单独排序选岗,录用后全部安排到乡镇(街道)工作。
省委组织部设置重点管理期6年。工资按照干部管理权限进行管理,人事档案由所在市、县(市、区)党委组织部统筹管理。新录用选调生试用期1年。试用期满考核合格的,进行任职定级,本科生安排科员职务,硕士研究生安排副科级职务,博士研究生安排正科级职务。考核不合格的,经市委组织部初审,报省委组织部审核后取消录用。定向招录的大学本科学历的选调生,工作满4年(含试用期)后,经考察表现优秀、工作业绩突出的,在规定职数范围内,一般安排副科级职务。重点管理期内,省委组织部根据工作需要及干部德才条件、日常表现、性格特征,不断优化培养路径和完善培养措施,有计划、有组织地选拔优秀干部到县乡党政班子、省市有关部门工作。
(三)选调到石家庄或唐山市直属单位
录用后试用期1年,试用期满考核合格的,按照公务员法相关规定办理任职定级,本科生任科员职务,硕士研究生任副科级职务,博士研究生任正科级职务。考核不合格的,所在单位组织人事部门报市委组织部初审,经省委组织部审核后,取消录用。选调到市直单位后,由市委组织部统一安排到村连续任职2年。选调生在村任职期间,履行大学生村官有关职责,按照大学生村官管理。本人自愿直接到乡镇(街道)工作的,由各市统筹安排。








一、研究生学科分类
01 哲学
0101 一级学科:哲学
010101 马克思主义哲学
010102中国哲学
010103外国哲学
010104逻辑学
010105伦理学
010106美学
010107宗教学
010108 科学技术哲学
02 经济学
0201一级学科:理论经济学
020101政治经济学
020102经济思想史
020103 经济史
020104西方经济学
020105世界经济
020106 人口、资源与环境经济学
0202一级学科:应用经济学
020201 国民经济学
020202区域经济学
020203财政学
020204金融学
020205产业经济学☆
020206国际贸易学
020207劳动经济学
020208统计学
020209数量经济学
020210国防经济
03 法学
0301一级学科:法学
030101法学理论
030102法律史
030103宪法学与行政法学
030104刑法学
030105民商法学(含:劳动法学、社会保障法学)
030106 诉讼法学
030107经济法学
030108 环境与资源保护法学
030109国际法学
030110军事法学
0302 一级学科:政治学
030201政治学理论
030202中外政治制度
030203 科学社会主义与国际共产主义运动
030204中共党史(党的学说与党的建设)
030205 马克思主义与思想政治教育
030206国际政治
030207国际关系
030208外交学
注:0300206 行政学(部分)调至公共管理
0303 一级学科:社会学
030301社会学
030302 人口学
030303 人类学
030304民俗学(含:中国民间文学)
03030z老年学
0304 一级学科:民族学
030401 民族学
030402马克思主义民族理论与政策
030403 中国少数民族经济
030404 中国少数民族史
030405中国少数民族艺术
0305 一级学科:马克思主义理论
030501 马克思主义基本原理
030502 马克思主义发展史
030503 马克思主义中国化研究
030504 国外马克思主义研究
030505思想政治教育
030506 中国近现代史研究
0306一级学科:公安学
04 教育学
0401 一级学科:教育学[3]
040101教育学原理
040102 课程与教学论
040103教育史
040104比较教育学
040105学前教育学
040106高等教育学
040107成人教育学
040108 职业技术教育学
040109特殊教育学
040110教育技术学
0402 一级学科:心理学
040201基础心理学
040202 发展与教育心理学
040203应用心理学
0403一级学科:体育学
040301 体育人文社会学
040302 运动人体科学(可授教育学、理学、医学学位)
040303体育教育训练学
040304 民族传统体育学
05 文学
0501 一级学科:中国语言文学
050101文艺学
050102 语言学及应用语言学
050103 汉语言文字学
050104 中国古典文献学
050105 中国古代文学
050106 中国现当代文学
050107 中国少数民族语言文学
050108 比较文学与世界文学
0502 一级学科:外国语言文学
050201 英语语言文学
050202俄语语言文学
050203法语语言文学
050204德语语言文学
050205日语语言文学
050206 印度语言文学
050207 西班牙语语言文学
050208阿拉伯语语言文学
050209 欧洲语言文学
050210 亚非语言文学
050211 外国语言学及应用语言学
0503一级学科:新闻传播学
050301新闻学
050302传播学
06 历史学
0601一级学科:考古学
060101 考古学史和考古学理论
060102 史前考古
060103 夏商周考古
060104 秦汉魏晋南北朝考古
060105 唐宋元明清考古
060106科技考古
060107 文化遗产与博物馆
060108 古代文字与铭刻
060109 专门考古
0602一级学科:中国史
060201历史地理学
060202历史文献学
060203 史学理论及中国史学史
060204中国古代史
060205中国近代史
060206中国现代史
060207专门史
0603一级学科:世界史
060301 世界史学理论与史学史
060302 世界古代中古史
060303世界近现代史
060304 世界地区 国别史
060305 专门史与整体史
07 理学
0702一级学科:物理学
070201 理论物理
070202 粒子物理与原子核物理
070203 原子与分子物理
070204 等离子体物理
070205 凝聚态物理
070206 声学
070207 光学
070208 无线电学
0703一级学科:化学
070301无机化学
070302 分析化学
070303 有机化学
070304 物理化学(含:化学物理)
070305 高分子化学与物理
0704一级学科:天文学
070401天体物理学
070402 天体测量与天体力学
0705一级学科:地理学
070501自然地理学
070502人文地理学
070503 地图学与地理信息系统
0706一级学科:大气科学
070601气象学
070602 大气物理学与大气环境
0707一级学科:海洋科学
070701物理海洋学
070702 海洋化学
070703 海洋生物学
070704海洋地质
0708一级学科:地球物理学
070801 固体地球物理学
070802 空间物理学
0709 一级学科:地质学
070901 矿物学、岩石学、矿床学
070902地球化学
070903 古生物学与地层学
070904构造地质学
070905 第四纪地质学
0710 一级学科:生物学
071001植物学
071002动物学
071003生理学
071004 水生生物学
071005微生物学
071006 神经生物学
071007遗传学
071008发育生物学
071009细胞生物学
071010 生物化学与分子生物学
071011生物物理学
071012生物质工程
0711一级学科:系统科学
071101系统理论
071102系统分析与集成
0712一级学科:科学技术史(分学科,可授理学、工学、农学、医学学位)
0713一级学科:生态学
0714一级学科:统计学(可授理学、经济学学位)
08 工学
0801一级学科:力学
080101 一般力学与力学基础
080102 固体力学
080103流体力学
080104工程力学
0802一级学科:机械工程
080201 机械制造及其自动化
080202 机械电子工程
080204车辆工程
080203机械设计及理论
0803一级学科:光学工程(不设二级学科)
0804一级学科:仪器科学与技术
080401精密仪器及机械
080402 测试计量技术及仪器
0805 一级学科:材料科学与工程
080501 材料物理与化学
080502材料学
080503材料加工工程
0806一级学科:冶金工程
0807一级学科:动力工程及工程热物理
080701工程热物理
080702热能工程
080703动力机械及工程
080704流体机械及工程
080705 制冷及低温工程
080706 化工过程机械
0808一级学科:电气工程
080801电机与电器
080802 电力系统及其自动化
080803高电压与绝缘技术
080804 电力电子与电力传动
080805电工理论与新技术
0809一级学科:电子科学与技术(可授工学、理学学位)
080901 物理电子学
080902 电路与系统
080903 微电子学与固体电子学
080904 电磁场与微波技术
0810一级学科:信息与通信工程
081001 通信与信息系统☆
081002 信号与信息处理☆
0811一级学科:控制科学与工程
081101 控制理论与控制工程
081102 检测技术与自动化装置
081103系统工程
081104 模式识别与智能系统
081105 导航指导与控制
0812一级学科:计算机科学与技术
081201 计算机系统结构
081202 计算机软件与理论
081203 计算机应用技术
0813一级学科:建筑学
081301 建筑历史与理论
081302建筑设计及其理论
081303城市规划与设计(含风景园林规划与设计)
081304 建筑技术科学
0814一级学科:土木工程
081401岩土工程
081402结构工程
081403市政工程
081404 供热、供燃气、通风及空调工程
081405 防灾减灾工程及防护工程
081406 桥梁与隧道工程
0815一级学科:水利工程
081501水文学及水资源
081502 水力学及河流动力学
081503水工结构工程
081504 水利水电工程
081505 港口、海岸及近海工程
0816一级学科:测绘科学与技术
081601 大地测量学与测量工程
081602 摄影测量与遥感
081603 地图制图学与地理信息工程
0817一级学科:化学工程与技术
081701化学工程
081702化学工艺
081703 生物工艺
081704应用化学
081705工业催化
0818一级学科:地质资源与地质工程
081801 矿产普查与勘探
081802 地球探测与信息技术
081803地质工程
0819 一级学科:矿业工程
081901采矿工程
081902 矿物加工工程
081903安全技术及工程
0820一级学科:石油与天然气工程
082001油气井工程
082002 油气田开发工程
082003 油气储运工程
0821一级学科:纺织科学与工程
082101纺织工程
082102 纺织材料与纺织品设计
082103 纺织化学与染整工程
082104服装
0822一级学科:轻工技术与工程
082201 制浆造纸工程
082202制糖工程
082203发酵工程
082204 皮革化学工程
0823一级学科:交通运输工程
082301 道路与铁道工程
082302交通信息工程及控制☆
082303交通运输规划与管理☆
082304 载运工具运用工程
0824一级学科:船舶与海洋工程
082401船舶与海洋结构物设计制造
082402轮机工程
082403水声工程
0825一级学科:航空宇航科学与技术
082501飞行器设计
082502航空宇航推进理论与工程
082503 航空宇航制造工程
082504人机与环境工程
0826一级学科:兵器科学与技术
082601武器系统与运用工程
082602兵器发射理论与技术
082603火炮、自动武器与弹药工程
082604 军事化学与烟火技术
0827一级学科:核科学与技术
082701 核能科学与工程
082702 核燃料循环与材料
082703 核技术及应用
082704 辐射防护及环境保护
0828一级学科:农业工程
082801农业机械化工程
082802农业水土工程
082803农业生物环境与能源工程
082804 农业电气化与自动化
0829一级学科:林业工程
082901森林工程
082902 木材料科学与技术
082903 林产化学加工工程
0830一级学科:环境科学与工程
083001环境科学
083002环境工程
0831一级学科:生物医学工程
0832一级学科:食品科学与工程
083201食品科学
083202 粮食、油脂及植物蛋白工程
083203农产品加工及贮藏工程
083204水产品加工及贮藏工程
0833一级学科:城乡规划学
0834一级学科:风景园林学(可授工学、农学学位)
0835一级学科:软件工程
0836一级学科:生物工程
0837一级学科:安全科学与工程
0838一级学科:公安技术
09 农学
0901一级学科:作物学
090101 作物栽培与耕作学
090102 作物遗传育种
0902 一级学科:园艺学
090201 果树学
090202蔬菜学
090203茶学
0903一级学科:农业资源利用
090301土壤学
090302 植物营养学
0904一级学科:植物保护
090401植物病理学
090402 农业昆虫与害虫防治
090403 农药学
0905一级学科:畜牧学
090501 动物遗传育种与繁殖
090502动物营养与饲料科学
090503 草业科学
090504 特种经济动物饲养(含蚕、蜂等)
0906一级学科:兽医学
090601 基础兽医学
090602 预防兽医学
0907 一级学科:林学
090701 林木遗传育种
090702森林培育
090703 森林保护学
090704森林经理学
090705 野生动植物保护与利用
0908一级学科:水产
090801水产养殖
090802捕捞学
090803渔业资源
10 医学
一级学科:1001基础医学
100101人体解剖与组织胚胎学
100102免疫学
100103病原生物学
100104病理学与病理生理学
100105法医学
100106放射医学
100107 航空、航天与航海医学
一级学科:1002 临床医学
100201内科学(含:心血管病、血液病、呼吸系病、消化系病、内分泌与代谢病、肾病、风湿病、传染病)
100202儿科学
100203老年医学
100204神经病学
100205精神病与精神卫生学
100206皮肤病与性病学
100207影像医学与核医学
100208临床检验诊断学
100210外科学(含:普外、骨外、泌尿外、胸心外、神外、整形、烧伤、野战外)
100211妇产科学
100212眼科学
100213耳鼻咽喉科学
100214肿瘤学
100215 康复医学与理疗学
100216 运动医学
100217麻醉学
100218急诊医学
一级学科:1003口腔医学
100301 口腔基础医学
100302口腔临床医学
一级学科:1004公共卫生与预防医学
100401 流行病与卫生统计学
100402 劳动卫生与环境卫生学
100403 营养与食品卫生学
100404儿少卫生与妇幼保健学
100405卫生毒理学
100406军事预防医学
一级学科:1005中医学
100501 中医基础理论
100502中医临床基础
100503中医医史文献
100504方剂学
100505中医诊断学
100506中医内科学
100507中医外科学
100508中医骨伤科学
100509中医妇科学
100510中医儿科学
100511中医五官科学
100512针灸推拿学
100513民族医学(含:藏医学、蒙医学等)
一级学科:1006中西医结合
100601中西医结合基础
100602中西医结合临床
一级学科:1007药学
100701药物化学
100702药剂学
100703生药学
100704药物分析学
100705微生物与生化药学
100706药理学
一级学科:1008中药学
一级学科:1009特种医学
一级学科:1010医学技术(可授医学、理学学位)
一级学科:1011护理学
11 军事学
1101一级学科:军事思想及军事历史
110101 军事思想
110102军事历史
1102一级学科:战略学
110201 军事战略学
110202战争动员学
1103一级学科:战役学
110301 联合战役学
110302 军种战役学(含∶第二炮兵战役学)
1104一级学科:战术学
110401 合同战术学
110402 兵种战术学
1105一级学科:军队指挥学
110501 作战指挥学
110502军事运筹学
110503军事通信学
110504军事情报学
110505 密码学
110506 军事教育训练学(含∶军事体育学)
1106一级学科:军制学
110601 军事组织编制学
110602 军队管理学
1107 军队政治工作学
注∶该一级学科不分设二级学科(学科、专业)
1108一级学科:军事后勤学与军事装备学
110801军事后勤学
110802后方专业勤务
1109一级学科:军事装备学
1110一级学科:军事训练学
12 管理学
1201 管理科学与工程(可授管理学、工学学位)
1202 工商管理
120201 会计学
120202 企业管理(含:财务管理、市场营销、人力资源管理)
120203 旅游管理
120204 技术经济及管理
1203 农林经济管理
120301 农业经济管理
120302 林业经济管理
1204 公共管理
120401 行政管理
120402 社会医学与卫生事业管理(可授管理学、医学学位)
120403 教育经济与管理(可授管理学、教育学学位)
120404 社会保障
120405 土地资源管理
1205 图书馆、情报与档案管理
120501 图书馆学
120502 情报学
120503 档案学
1251 工商管理
1252 公共管理
1253 会计
1254 旅游管理
1255 图书情报
1256 工程管理
13 艺术学
1301艺术学理论
1302 音乐与舞蹈学
1303 戏剧与影视学
1304美术学
1305 设计学
二、本科学科分类
01哲学
0101哲学类
010101哲学
010102逻辑学
010103K宗教学
02经济学
0201经济学类
020101经济学
020102经济统计学
0202财政学类
020201K财政学
020202税收学
0203金融学类
020301K金融学
020302金融工程
020303保险学
020304投资学
0204经济与贸易类
020401国际经济与贸易
020402贸易经济
03法学
0301法学类
030101K法学
0302政治学类
030201政治学与行政学
030202国际政治
030203外交学
0303社会学类
030301社会学
030302社会工作
0304民族学类
030401民族学
0305马克思主义理论类
030501科学社会主义
030502中国共产党历史
030503思想政治教育
0306公安学类
030601K治安学
030602K侦查学
030603K边防管理
04教育学
0401教育学类
040101教育学
040102科学教育
040103人文教育
040104教育技术学(注:可授教育学或理学或工学学士学位)
040105艺术教育(注:可授教育学或艺术学学士学位)
040106学前教育
040107小学教育
040108特殊教育
0402体育学类
040201体育教育
040202K运动训练
040203社会体育指导与管理
040204K武术与民族传统体育
040205运动人体科学
05文学
0501中国语言文学类
050101汉语言文学
050102汉语言
050103汉语国际教育
050104中国少数民族语言文学
050105古典文献学
0502外国语言文学类
050201英语
050202俄语
050203德语
050204法语
050205西班牙语
050206阿拉伯语
050207日语
050208波斯语
050209朝鲜语
050210菲律宾语
050211梵语巴利语
050212印度尼西亚语
050213印地语
050214柬埔寨语
050215老挝语
050216缅甸语
050217马来语
050218蒙古语
050219僧伽罗语
050220泰语
050221乌尔都语
050222希伯来语
050223越南语
050224豪萨语
050225斯瓦希里语
050226阿尔巴尼亚语
050227保加利亚语
050228波兰语
050229捷克语
050230斯洛伐克语
050231罗马尼亚语
050232葡萄牙语
050233瑞典语
050234塞尔维亚语
050235土耳其语
050236希腊语
050237匈牙利语
050238意大利语
050239泰米尔语
050240普什图语
050241世界语
050242孟加拉语
050243尼泊尔语
050244克罗地亚语
050245荷兰语
050246芬兰语
050247乌克兰语
050248挪威语
050249丹麦语
050250冰岛语
050251爱尔兰语
050252拉脱维亚语
050253立陶宛语
050254斯洛文尼亚语
050255爱沙尼亚语
050256马耳他语
050257哈萨克语
050258乌兹别克语
050259祖鲁语
050260拉丁语
050261翻译
050262商务英语
0503新闻传播学类
050301新闻学
050302广播电视学
050303广告学
050304传播学
050305编辑出版学
06历史学
0601历史学类
060101历史学
060102世界史
060103考古学
060104文物与博物馆学
07理学
0701数学类
070101数学与应用数学
070102信息与计算科学
0702物理学类
070201物理学
070202应用物理学
070203核物理
0703化学类
070301化学
070302应用化学(注:可授理学或工学学士学位)
0704天文学类
070401天文学
0705地理科学类
070501地理科学
070502自然地理与资源环境(注:可授理学或管理学学士学位)
070503人文地理与城乡规划(注:可授理学或管理学学士学位)
070504地理信息科学
0706大气科学类
070601大气科学
070602应用气象学
0707海洋科学类
070701海洋科学
070702海洋技术(注:可授理学或工学学士学位)
0708地球物理学类
070801地球物理学
070802空间科学与技术(注:可授理学或工学学士学位)
0709地质学类
070901地质学
070902地球化学
0710生物科学类
071001生物科学
071002生物技术(注:可授理学或工学学士学位)
071003生物信息学(注:可授理学或工学学士学位)
071004生态学
0711心理学类
071101心理学(注:可授理学或教育学学士学位)
071102应用心理学(注:可授理学或教育学学士学位)
0712统计学类
071201统计学
071202应用统计学
08工学
0801力学类
080101理论与应用力学(注:可授工学或理学学士学位)
080102工程力学
0802机械类
080201机械工程
080202机械设计制造及其自动化
080203材料成型及控制工程
080204机械电子工程
080205工业设计
080206过程装备与控制工程
080207车辆工程
080208汽车服务工程
0803仪器类
080301测控技术与仪器
0804材料类
080401材料科学与工程
080402材料物理(注:可授工学或理学学士学位)
080403材料化学(注:可授工学或理学学士学位)
080404冶金工程
080405金属材料工程
080406无机非金属材料工程
080407高分子材料与工程
080408复合材料与工程
0805能源动力类
080501能源与动力工程
0806电气类
080601电气工程及其自动化
0807电子信息类
080701电子信息工程(注:可授工学或理学学士学位)
080702电子科学与技术(注:可授工学或理学学士学位)
080703通信工程
080704微电子科学与工程(注:可授工学或理学学士学位)
080705光电信息科学与工程(注:可授工学或理学学士学位)
080706信息工程
0808自动化类
080801自动化
0809计算机类
080901计算机科学与技术(注:可授工学或理学学士学位)
080902软件工程
080903网络工程
080904K信息安全(注:可授工学或理学或管理学学士学位)
080905物联网工程
080906数字媒体技术
0810土木类
081001土木工程
081002建筑环境与能源应用工程
081003给排水科学与工程
081004建筑电气与智能化
0811水利类
081101水利水电工程
081102水文与水资源工程
081103港口航道与海岸工程
0812测绘类
081201测绘工程
081202遥感科学与技术
0813化工与制药类
081301化学工程与工艺
081302制药工程
0814地质类
081401地质工程
081402勘查技术与工程
081403资源勘查工程
0815矿业类
081501采矿工程
081502石油工程
081503矿物加工工程
081504油气储运工程
0816纺织类
081601纺织工程
081602服装设计与工程(注:可授工学或艺术学学士学位)
0817轻工类
081701轻化工程
081702包装工程
081703印刷工程
0818交通运输类
081801交通运输
081802交通工程
081803K航海技术
081804K轮机工程
081805K飞行技术
0819海洋工程类
081901船舶与海洋工程
0820航空航天类
082001航空航天工程
082002飞行器设计与工程
082003飞行器制造工程
082004飞行器动力工程
082005飞行器环境与生命保障工程
0821兵器类
082101武器系统与工程
082102武器发射工程
082103探测制导与控制技术
082104弹药工程与爆炸技术
082105特种能源技术与工程
082106装甲车辆工程
082107信息对抗技术
0822核工程类
082201核工程与核技术
082202辐射防护与核安全
082203工程物理
082204核化工与核燃料工程
0823农业工程类
082301农业工程
082302农业机械化及其自动化
082303农业电气化
082304农业建筑环境与能源工程
082305农业水利工程
0824林业工程类
082401森林工程
082402木材科学与工程
082403林产化工
0825环境科学与工程类
082501环境科学与工程
082502环境工程
082503环境科学(注:可授工学或理学学士学位)
082504环境生态工程
0826生物医学工程类
082601生物医学工程(注:可授工学或理学学士学位)
0827食品科学与工程类
082701食品科学与工程(注:可授工学或农学学士学位)
082702食品质量与安全
082703粮食工程
082704乳品工程
082705酿酒工程
0828建筑类
082801建筑学
082802城乡规划
082803风景园林(注:可授工学或艺术学学士学位)
0829安全科学与工程类
082901安全工程
0830生物工程类
083001生物工程
0831公安技术类
083101K刑事科学技术
083102K消防工程
09农学
0901植物生产类
090101农学
090102园艺
090103植物保护
090104植物科学与技术
090105种子科学与工程
090106设施农业科学与工程(注:可授农学或工学学士学位)
0902自然保护与环境生态类
090201农业资源与环境
090202野生动物与自然保护区管理
090203水土保持与荒漠化防治
0903动物生产类
090301动物科学
0904动物医学类
090401动物医学
090402动物药学
0905林学类
090501林学
090502园林
090503森林保护
0906水产类
090601水产养殖学
090602海洋渔业科学与技术
0907草学类
090701草业科学
10医学
1001基础医学类
100101K基础医学
1002临床医学类
100201K临床医学
1003口腔医学类
100301K口腔医学
1004公共卫生与预防医学类
100401K预防医学
100402食品卫生与营养学(注:授予理学学士学位)
1005中医学类
100501K中医学
100502K针灸推拿学
100503K藏医学
100504K蒙医学
100505K维医学
100506K壮医学
100507K哈医学
1006中西医结合类
100601K中西医临床医学
1007药学类
100701药学(注:授予理学学士学位)
100702药物制剂(注:授予理学学士学位)
1008中药学类
100801中药学(注:授予理学学士学位)
100802中药资源与开发(注:授予理学学士学位)
1009法医学类
100901K法医学
1010医学技术类
101001医学检验技术(注:授予理学学士学位)
101002医学实验技术(注:授予理学学士学位)
101003医学影像技术(注:授予理学学士学位)
101004眼视光学(注:授予理学学士学位)
101005康复治疗学(注:授予理学学士学位)
101006口腔医学技术(注:授予理学学士学位)
101007卫生检验与检疫(注:授予理学学士学位)
1011护理学类
101101护理学(注:授予理学学士学位)
12管理学
1201管理科学与工程类
120101管理科学(注:可授管理学或理学学士学位)
120102信息管理与信息系统(注:可授管理学或工学学士学位)
120103工程管理(注:可授管理学或工学学士学位)
120104房地产开发与管理
120105工程造价(注:可授管理学或工学学士学位)
1202工商管理类
120201K工商管理
120202市场营销
120203K会计学
120204财务管理
120205国际商务
120206人力资源管理
120207审计学
120208资产评估
120209物业管理
120210文化产业管理(注:可授管理学或艺术学学士学位)
1203农业经济管理类
120301农林经济管理
120302农村区域发展(注:可授管理学或农学学士学位)
1204公共管理类
120401公共事业管理
120402行政管理
120403劳动与社会保障
120404土地资源管理(注:可授管理学或工学学士学位)
120405城市管理
1205图书情报与档案管理类
120501图书馆学
120502档案学
120503信息资源管理
1206物流管理与工程类
120601物流管理
120602物流工程(注:可授管理学或工学学士学位)
1207工业工程类
120701工业工程(注:可授管理学或工学学士学位)
1208电子商务类
120801电子商务(注:可授管理学或经济学或工学学士学位)
1209旅游管理类
120901K旅游管理
120902酒店管理
120903会展经济与管理
13艺术学
1301艺术学理论类
130101艺术史论
1302音乐与舞蹈学类
130201音乐表演
130202音乐学
130203作曲与作曲技术理论
130204舞蹈表演
130205舞蹈学
130206舞蹈编导
1303戏剧与影视学类
130301表演
130302戏剧学
130303电影学
130304戏剧影视文学
130305广播电视编导
130306戏剧影视导演
130307戏剧影视美术设计
130308录音艺术
130309播音与主持艺术
130310动画
1304美术学类
130401美术学
130402绘画
130403雕塑
130404摄影
1305设计学类
130501艺术设计学
130502视觉传达设计
130503环境设计
130504产品设计
130505服装与服饰设计
130506公共艺术
130507工艺美术
130508数字媒体艺术
报名时间为2019年1月18日19:00至1月31日19:00。考生登录河北省人事考试网报名网址,查询岗位信息,进行网上报名(http://www.hebpta.com.cn)。
请随时关注河北省人事考试网和河北选调微信公众号通知动态,如有疑问可随时拨打电话咨询。
联系电话:0311-67801135 67801132
18533112596(钱老师)
13582169654(刘老师)

(一)报名
报名时间为2019年1月18日19:00至1月31日19:00。考生登录河北省人事考试网报名网址,查询岗位信息,进行网上报名(http://www.hebpta.com.cn)。报名时请注意以下事项:
1、符合条件的考生,可以填报1个省直单位职位、1个市辖县(市、区)职位;报考石家庄、唐山市辖县(市、区)职位的,可同时增报该市1个市直单位职位(各类职位表详见附件2、参考职位表详见附件3)。考生所学专业须符合《招录专业目录》(详见附件4)和《学科分类参考目录》(详见附件5)所列专业,河北省省属骨干本科院校考生不限专业,只可报考公告职位表中各市所列专项职位(代码)。
2、考生按要求填写报考信息后,通过系统内“报名表下载”功能,打印《河北省定向招录选调生报名表》。《报名表》信息不得改动,如有修改须通过报名系统修改后重新下载打印。《报名表》相关信息确定并经所在院(系)党组织、学校就业中心审核盖章后,制作成电子文档(扫描或拍摄,文档内容及盖章应清晰可辨,大小控制在2M以内),在系统中上传后提交审核。
3、网上报名实行严格的自律机制,考生必须承诺履行《诚信承诺书》,对提交审核报名信息的真实性、准确性负责。
4、网上报名须使用有效的二代《居民身份证》申请“用户名”。登录报名系统后可填报信息、选择报考职位,提交审核。“用户名”是登录报名系统的唯一标识,密码可以修改,请务必准确牢记。
5、《报名表》须上传小二寸近期电子彩色照片(蓝底、正面、免冠、jpg格式,30K以下),否则将被报名系统自动拒绝。
(二)资格审查
对提交审核的考生,一般在2个工作日内完成资格审核,并通过报名系统反馈审核结果。“审核未通过”的,可根据提示补充或修改信息并重新盖章后提交审核;“审核通过”后,填报信息将不能再修改。资格审核截止时间为2019年2月2日19:00。
通过资格审核的考生,于2019年2月12日9:00至2月15日24:00登录河北省人事考试网打印《笔试准考证》(A4纸)。
资格审查贯穿考录工作全过程,提供情况不实的,一经发现,取消录用资格。
(三)笔试
笔试时间为2019年2月16日上午9:00—11:00,考试地点设在石家庄市区,考场地点在准考证上注明。考生需持本人身份证和笔试准考证参加笔试。
笔试为1张试卷,内容包括基本素质和能力测试,考试时限为120分钟,满分为100分。
笔试阅卷结束后,按笔试成绩由高到低排序,按照选调数量1:3的比例,确定进入面试人员名单。笔试成绩将划定最低录取控制线,低于分数线的不能进入面试。2019年2月17日12:00前,在河北省人事考试网公布笔试成绩和进入面试人员名单,发布面试通知单。
(四)面试
2019年2月18日在石家庄进行面试,面试具体时间、地点以及有关要求另行通知。
面试统一组织,采用结构化方法进行,成绩满分为100分。面试结束后,按照“笔试成绩100分×40%+面试成绩100分×60%=总成绩”的方法计算总成绩。按总成绩由高到低排序,按照选调数量1:1的比例确定进入体检人员名单。遇有总成绩并列的,取面试成绩高者。
(五)体检和考察
体检和考察工作由各省直单位和各市分别组织,体检时间另行通知。体检按照《公务员录用体检通用标准(试行)》和《公务员录用体检操作手册(试行)》等有关规定进行。考察主要了解考生的政治素质、学习成绩、参加社会实践、遵纪守法等方面情况。如有体检、考察不合格人员,按照总成绩排序依次递补。
(六)公示和录用
对体检和考察合格人选,按程序确定拟录用人选并进行公示。经公示无异议的拟录用人选,由各省直单位和各市与其签定就业协议。拟录用人选正式毕业后,集中办理公务员录用审批相关手续。对没有按时获得相应学历、学位或不能正常毕业的,取消录用资格。
2019年2月底前拟录用考生要将填好个人信息的三方就业协议提交至相关省直单位干部(人事)处和各市委组织部。请提前与所在学校或院系沟通,领取三方就业协议,以免延误录取。
笔试、面试、体检和录用均不收取考生任何费用,希望有志于到河北工作的同学踊跃报考。
(河北日报微信)
版权声明:我们致力于保护作者版权,注重分享,被刊用文章【河北工业大学测绘工程(河北定向招录选调生906人)】因无法核实真实出处,未能及时与作者取得联系,或有版权异议的,请联系管理员,我们会立即处理! 部分文章是来自自研大数据AI进行生成,内容摘自(百度百科,百度知道,头条百科,中国民法典,刑法,牛津词典,新华词典,汉语词典,国家院校,科普平台)等数据,内容仅供学习参考,不准确地方联系删除处理!;
工作时间:8:00-18:00
客服电话
电子邮件
beimuxi@protonmail.com
扫码二维码
获取最新动态
