本篇共5500字,主要分为两部分:
(三)行业壁垒和竞争格局
(四)商业模式与运营逻辑
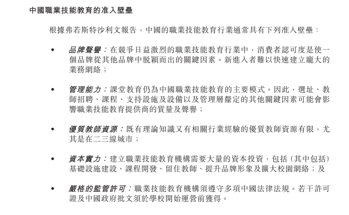
在中国东方教育《招股说明书》中,弗若斯特沙利文认为,品牌声誉和教师资源是中国职业技能教育行业最重要的两个准入门槛,是行业龙头长时间沉淀而来的护城河。
来源:中国东方教育《招股书》
由于市场细分程度较高,职业技能培训的竞争格局十分分散,市场集中度将随着龙头的资源整合而升高。
我们以中国东方教育传统的三大业务板块:烹饪、IT、汽修为例,分析一下职业技能培训行业的竞争格局。
1.烹饪培训
弗若斯特沙利文报告预测,中国烹饪职业技能教育的营收规模能够维持在10%左右的复合增速。而用工缺口将越来越大,厨师的平均年薪也持续提高。
据中国东方教育《招股说明书》:
“集团A是总部位于安徽省合肥的私营餐饮业培训集团,主要提供专注于中式点心和小吃课程的短期培训计划。集团B是总部位于江苏省苏州的私营餐饮业培训集团,主要提供专注于西式烘培和甜点课程的长期培训计划。”
集团A是食尚香,集团B即王森西点。分别占据着2.9%和0.9%的市场份额。
在烹饪培训这一领域,新东方可以说是一家独大,占据着23.1%的市场份额。
1988年新东方烹饪教育成立,秉承“汇集天下名菜,培养厨师精英”的办学传统,先后在北京、合肥、昆明、南京、长沙、贵阳、南昌、青岛、广州、济南、郑州等地设有59所烹饪院校。
除了新东方烹饪以及旗下的欧米奇、美味学院之外,北方钓鱼台烹饪学校也是中西餐及西点全品类布局的学校。
西点烘焙的学校有王森西点、里永西点、甜蜜时光等。小吃类培训,顶正的规模相对较大。
来源:各公司官网及公众号
除此之外,一些地方性的学校,如:山东蓝翔技师学院(前山东蓝翔高级技工学校)、山西烹饪技工学校(前太原厨师训练班、太原市实习饭店)、青海省天厨烹饪学校等培训机构在其所在省份都有一定的知名度。
也有一些主打高端西式烹饪、西式烘培的国外培训机构在中国开设分校,如开设在上海的蓝带国际厨艺学院、四川绵竹的罗曼法国烹饪学校等。
这里需着重关注新东方烹饪学校和北方钓鱼台烹饪学校。中国东方教育目前已有39所具备资质的中专和技校,可提供学位及证书授予课程。而北方钓鱼台是与钓鱼台国宾馆合作的厨师学校,也可以授予注册的中专及大专学历。
来源:北方钓鱼台招生网站
随着政策的不断调整,餐饮行业逐渐转型升级,不断适应大众消费需求,各大餐饮企业越来越需要有技术、懂管理的新型餐饮人才。烹饪学校校培养的具有“技能+学历”的人才成为各大企业争相聘请的对象。因此具备“技能+学历”相应资质及培养手段的学校将具备更高的核心竞争力。
2.汽修培训
我们着重来分析汽修培训行业。
数据显示:截止2020年9月末,我国机动车保有量达3.65亿辆,其中汽车2.75亿,机动车驾驶人4.5亿人,其中汽车驾驶人4.1亿人,机动车、驾驶人总量及增量均居世界第一。
但中国汽车千人保有量仅为173辆(2019年),不及同为发展中国家巴西的千人保有量(350辆)的一半。未来,中国汽车市场将面临“增量市场”与“存量市场”并存的状况。
2016-2019年,我国汽车售后维修市场规模逐年增长,统计数据显示,2019年,我国汽车售后维修市场规模约为6770亿元。
根据脉脉招聘的北/上/广/深/杭/成六大城市行业人才迁徙地图显示,汽车出行行业的人才流入正在呈现上升态势。随着新基建兴起与制造业升级,基础设施及高端制造行业开始吸纳新型人才。
来源:腾讯营销洞察、脉脉、黑板洞察
拿我们熟知的新能源汽车行业来说,动力电池技术的突破将弥补短板,驱动电机、电控系统等关键技术也不断取得突破,新能源行业,更是迎来了新的发展机遇。
据中汽协会发布的《2021年中国汽车市场预测报告》,预计2021年汽车总销量有望达成2630万辆,同比增长4%;其中乘用车销量有望达2170万辆,同比增长7.5%左右,新能源汽车销量有望达180万辆,同比增长40%左右。
但据教育部、人力资源和社会保障部、工业和信息化部联合印发的《制造业人才发展规划指南》预测,2020年,我国新能源汽车人才领域人才需求将达到85万,缺口仍有68万。能够从事新能源汽车生产、管理及售后维修的高级人才,缺口正逐渐加大。
在智能网联方面,《中国智能网联汽车人才发展报告》显示,整个行业智能网联汽车人才总量不足2万人。此外,车企对包括机器学习、无人驾驶等细分领域人才的需求都在不断提升。
产业升级导致大量的传统产业及企业的转型,创造了对具有更高实践技术技能要求更高的新工作岗位,这在汽修行业体现得愈发明显。
相关调查显示,日本整个产业工人队伍中,高级汽修工占比40%,德国则是50%,而中国这一比例仅为5%,而早在30年前中国高级汽修工占比就是5%。这一停滞的数据意味着,我们构建的技工培训体系存在很大的问题:
传统汽修培训培育的多是传统人才,但新的产业变革需要的是更多跨界的人才,以及在智能化互联网等前瞻领域的高精尖人才。
从从业人员结构来看,维修从业人员也存在文化结构水平偏低的问题。另外,通过调查也表明,无论是汽车维修技术及管理人员队伍还是技术工人队伍都存在着人员知识老化,高级技术和管理人才严重缺失的共性问题。
与从事烹饪培训不同的是,汽修培训对于举办者的产教融合能力要求更高。由于汽修行业培训发展过程中技术迭代迅速,培训举办者往往没有系统化的培训模式和规范的教学课程安排,前沿的硬件设备支出也需要不菲的投入,因此从事该项培训的学生很难掌握真正足以学以致用的技能;而一些传统的公办专科/技师院校,由于体制僵化、项目审批流程复杂等问题,在技术适应及教学设施完善方面,会远远落后于民办学校。
中国东方教育《招股书》上显示:集团E是总部位于北京的私营公司,专注于汽车维修、汽车保养、汽车电子控制及汽车美容与改装等的汽车服务职业技能教育。集团F是一家总部位于上海的私营公司,专注于汽车维修、汽车保养及汽车清洗等汽车服务职业技能教育。
毫无疑问,这里的集团E是北方汽修;而集团F是上海博世汽车维修学校。
万通和北方汽修是整个汽修培训行业的“双寡头”。北方汽修在1993年成立,一直是龙头老大,直到近年来被万通汽修赶超。万通汽车学校是中国东方教育体内最晚成立的(2012年成立),在北京、上海、广州、杭州、南京、济南、成都、西安、合肥等全国20多个大中城市设立50余家创就业指导中心,为学生提供了覆盖全国的就业网络。
根据国家人力资源和社会保障部以及交通运输部2019年1月16日最新发布的《汽车维修工职业技能标准》,依据有关规定和实际工作要求将本职业(汽车维修工)分为:汽车维修工/高级技师(一级)、汽车维修工/技师(二级)、汽车维修工/高级技能(三级)、汽车维修工/中级技能(四级)、汽车维修工/初级技能(五级)。
来源:人社部
简单的对比下万通汽修、北方汽修和山东蓝翔技师学院:
上面是汽车维修工的报考条件。对于需要有相应的工作经历才能拿到高级技工的技能等级证书。
对于万通汽修这类的民办培训学校,没有大专和技师牌照。因此,没有教育部门颁发的毕业证,只有万通教育颁发的毕业证,以及成人高考(函授)的毕业证书,含金量相对较低。以山东万通为例,毕业只能拿到初级维修工职业技能等级证书。
来源:万通教育招生办
中等教育方面,万通有两种方式来保证中专文凭的获取:万通具备中专和中技的办学资质的学校自行颁发中专或中技学历证书;万通另外的一些学校和其他中职院校合作颁发中专学历证书。
与中国东方教育汽修、烹饪、IT各个板块的独立招生、独立校园、独立品牌不同,北方汽修通过集团自己的中职院校或者和其他中职院校合作颁发中专学历证书。百度地图上,西安北方汽修学校坐落在西安工程技师学院,而石家庄北方汽修学校坐落在石家庄北方智扬职业中专学校。
来源:百度地图
来源:百度地图
在山东蓝翔技师学院,报考四年制的技师培训就选择注册相应的学籍,在毕业时收获技师学历的同时,能够获得高级维修工技能等级证书。(对于招收的已有初级证书的往届生,不能在蓝翔注册,需间隔数年方可考取中级证书。)在提供全日制学历的技师学院学习,能够获得更多国家认可的学历证书,证书的含金量毋庸置疑。人社部发「2020」57号文规定:四年技师与本科同等学历;三年制高级技工与大专同等学历。
来源:山东蓝翔汽车工程学院招生网站
不同阶段、不同诉求的学生会选择相应的教育模式:
对于即将步入高等教育阶段的学生来说,渴望更长的在校时间和学习时常,就可以参加单招(也叫高职高考、小高考)或者夏季高考。优先选择学历教育,获得更有含金量的学历和技能等级证书;对于渴望迅速提升技能应用水平的学生,则可报名万通和北方汽修的短期课程,品牌和师资有保障。
3.IT
中国东方教育《招股书》上显示:集团C是专注于为成人及儿童提供IT职业教育服务的纳斯达克上市公司。集团D是为IT专业人员提供培训的私营公司,其拥有三大主要业务,包括线下培训、线上教育及非正式高等教育机构。
集团C是达内教育,集团D是北大青鸟。IT技能培训目前在市场上的参与者众多,2017年新华电脑的市占率只有3.4%。
与烹饪和汽修板块不同的是,随着技术的发展,IT教学的大多数品类对线下的依赖较小。新华电脑学校更偏重于互联网设计培训等门槛较低、实训场景依赖较强的培训科目。
对于吴氏家族来说,中国东方教育是其财富版图扩张的主战场。下图展示了中国东方教育“招生、教学、就业” 一体化业务模式形成完整闭环。
近年来,中国东方教育业绩增长强劲,截至2020年6月30日,共运营194所学校及学习中心,平均培训人次达12.8万。招生全面且全国性学校网络遍布中国31个省份中的29个省份及香港。受益于公司业务规模不断扩大平均培训人次增加及生均学费的增长,2016-2019年公司收入年复合增长率为18.7%,净利润复合增长率为17.8%。
流动负债中几乎没有有息负债,主要以合约负债为主,即预收学费,其比例稳定在60%以上,基本处于行业平均水平。
2019年的合约负债占比明显下滑,是由于公司执行新的香港财务报告准则,调整租赁负债,导致租赁负债占比提升,合约负债占比相应下降。
中国东方教育体内的盈利支柱当属新东方烹饪。毛利率近年来处于上升态势,2020年达到63%。稳态经营的新华电脑,毛利率也很高;处在扩张阶段万通汽修和欧米奇略有波动。华信智原的毛利率逐年下降。
总体来看,60%左右的毛利率与民办高教行业基本类似,但净利率方面,由于销售费用及行政费用的存在,使得中国东方教育的净利率仅有15%,比不上高教40%左右的净利率。这也与传统线下教培行业的净利率颇为相似。中国东方教育原有专业的获客成本已经在慢慢降低,如烹饪板块获客成本为1500-2000元;而学历板块的获客成本与公办学校持平或略低。
中国东方教育所从事的培训业务属于轻资产行业,物业、厂房及设备占总资产的比例为15%左右。但这里不包含使用权资产——中国东方教育的校舍及教学场地更多的通过租赁获得。而长期租赁场地区别于公考和考研类短期培训机构。
截至2020年6月30日止六个月,中国东方教育资本开支约为人民币317百万元(截至2019年6月30日止六个月:人民币220百万元),并主要与收购物业及设备以及使用权资产以升级现有校舍及兴建新校园有关。
在上两个完整财年,中国东方教育每年都有6个亿的资本开支,用作校区的建设及翻新,以及区域中心的建设(2019年全年,资本开支为6.36亿;2018年为6.76亿)。根据招股书,2021年底或之前,中国东方教育建立与拟建的51所新学校及6家新私人订制烹饪体验中心,预期将产生资本开支总额约人民币6.7亿元。
可对比公司物业、厂房及设备
可对比公司使用权资产
可对比公司物业、厂房及设备占总资产比率
而高教属于重资产运营,固定资产的投入更高,在只有内生增长的情况下,现金流更充裕。新建一所大专的要花费10亿以上的资本开支,本科会更高。若收购一所1万人的本科,也在10多个亿(现阶段,市场上专科的生均并购成本大致为5万/人,本科生均并购成本10万/人)。除了内生的扩建和提价,在目前独立学院转设的窗口期,为了寻求外延扩张,企业不得不通过并购来进行卡位。因此,我们就明白为何培训行业的ROE会高于高教。
来源:中国东方教育《招股书》
目前,中国东方教育旗下有39所各具资质的中专和中技学历学校。在2019年的26所中,新东方有11所、新华电脑9所、万通6所。2016年-2018年,学历学校收入占总收入比重持续提升,2018年收入贡献占比达近12%。
中国东方教育通过与高校合作在东方教育的校区建立函授辅导站,东方教育的学员在校内就可以学习相关高校的函授课程。截至 2018年12月31日,新东方烹饪教育、新华电脑教育、欧米奇西点西餐教育及万通汽车教育旗下的28所学校与若干高等教育机构合作向学生提供函授课程。
根据与该等高等教育机构订立的合作协议,高等教育机构通常负责设计课程、指派教师到学校工作、为符合相关要求的学生授出经相关政府部门认可的文凭及学位。中国东方教育负责提供符合教学要求的场所及设施,且提供教师与指派教师共同组织教育工作。该等高等教育机构通常收取公司所收取学费的30%至60%。合作协议的期限一般为三至六年,可经双方同意后重续。
【未完待续】
下篇:(五)各业务运营情况
(六)估值与总结
文章来自:格菲研究院
免责声明:文中所有观点仅代表作者个人意见,对任何一方均不构成投资建议。
版权保护:著作权归原创作者所有,欢迎转发并标明出处。
版权声明:我们致力于保护作者版权,注重分享,被刊用文章【万通汽修培训学校学费多少钱(逃离)】因无法核实真实出处,未能及时与作者取得联系,或有版权异议的,请联系管理员,我们会立即处理! 部分文章是来自自研大数据AI进行生成,内容摘自(百度百科,百度知道,头条百科,中国民法典,刑法,牛津词典,新华词典,汉语词典,国家院校,科普平台)等数据,内容仅供学习参考,不准确地方联系删除处理!;
工作时间:8:00-18:00
客服电话
电子邮件
beimuxi@protonmail.com
扫码二维码
获取最新动态
