@杜永堂的子墨课堂子墨老师带你遨游大学的海洋……
高考时间轴!
跟随子墨老师一起来看看3月份高考体检的具体事项:
高考体检
高考体检项目如下:
1、询问病史
2、内科:测量血压,发育状况,心、肺、肝、脾器官及神经系统的物理检查
3、外科:测量身高、体重,皮肤、浅表淋巴结、头颈部、胸廓、腹壁、脊柱、四肢关节的检查。
4、耳鼻喉科:听力、嗅觉、外耳、耳道、鼓膜、外鼻、鼻腔、悬雍垂、扁桃体、咽后壁的检查。
5、口腔科:牙齿、口腔粘膜、唇腭检查。
6、眼科:裸眼视力、矫正视力、矫正度数、色觉及眼病的检查。
7、检验科:丙氨酸氨基转移酶(ALT)。
8、放射科:胸部X射线检查。
高考体检
体检前
1、注意饮食,不吃辛辣、油腻和不易消化的食物,不饮酒,避免做剧烈运动。
2、注意休息,保证睡眠。气温变化大,考生应及时添减衣服,防止感冒。
3、尽量不要服用药物、保健品,有些药物与保健品可能会引起转氨酶 增高等症状,影响体检结果。如果不得已服用药物,应在体检时向医生说明。
4、上午体检的考生,因要抽血,勿吃早餐(空腹)。下午体检的考生,早晨要吃清淡点,喝些白开水,上午9时以后就不要再吃东西了。(是否空腹以学校通知为准)。
5、有高血压家族史和体形较胖的考生要注意血压的情况。平时要测一测自己的血压,如果血压高应在医生指导下系统治疗,有些是非药物治疗就可以控制的,如低盐饮食、消除紧张情绪、适当体育运动等。
体检时
1、衣着尽量宽松,以便穿脱,配合医生要求,不要有负担。
2、不要紧张,以免血压、心率异常,如因紧张导致的,要跟医生说明。
3、不要戴隐形眼镜,现场摘戴麻烦。装有义眼和戴助听器的考生要跟体检医生讲明。
4、不要带贵重物品,如项链、手表等,以免丢失。
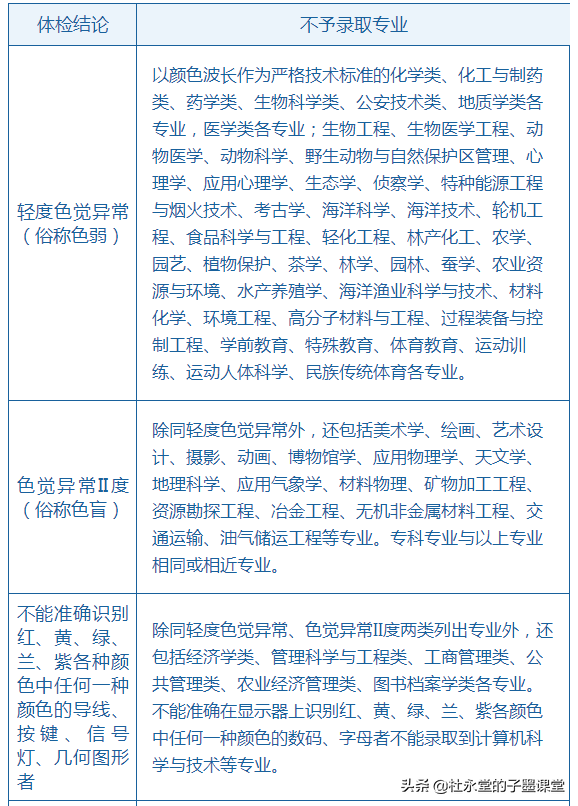
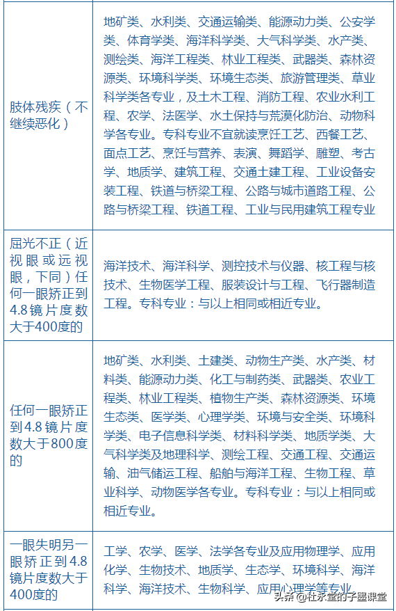
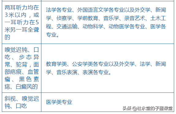
体检不易就读专业
子墨高考1
子墨高考2
子墨高考3
不予录取的专业
子墨高考4
子墨高考5
@杜永堂的子墨课堂子墨老师带你遨游大学海洋!关注子墨老师,了解更多信息……
子墨老师
文章素材来自网络,如有侵权请联系子墨老师立刻删除。
关注子墨老师,关注高考!
(需要详细了解,大学和专业。请私信子墨老师,带你遨游大学的知识海洋)
各位孩子,做好志愿填报工作哦!
七分考,三分报!务必在今天下午六点前确定高考志愿填报……
到了大学,继续加油努力学习!NB属于你自己……
需要详细了解,请私信子墨老师。带你遨游国内各所大学……
版权声明:我们致力于保护作者版权,注重分享,被刊用文章【今天下午高考几点结束(三月份了)】因无法核实真实出处,未能及时与作者取得联系,或有版权异议的,请联系管理员,我们会立即处理! 部分文章是来自自研大数据AI进行生成,内容摘自(百度百科,百度知道,头条百科,中国民法典,刑法,牛津词典,新华词典,汉语词典,国家院校,科普平台)等数据,内容仅供学习参考,不准确地方联系删除处理!;
工作时间:8:00-18:00
客服电话
电子邮件
beimuxi@protonmail.com
扫码二维码
获取最新动态
