《民办教育促进法》于2016年11月7日进行第二次修正,此次修正的核心内容系建立分类管理制度,即举办者可以选择举办非营利性民办学校和营利性民办学校。禁止举办营利性民办学校主要规定在《教育法》和《民办教育促进法》中,并且在《学前教育法》和《民办教育促进法实施条例》的征求意见稿中有增设情形的趋势。同时,新举办的民办学校在选择为非营利性民办学校后很难改设为营利性民办学校,如有意举办营利性民办学校,应当在选址、筹设阶段和选择合作举办者时予以重视。
现行有效地法律中并未明确界定"公办学校"的范围,但结合《民办教育促进法》第二条的规定,当前公办学校主要有两种类型:其一,由国家机构举办,例如由江苏省教育厅举办的苏州大学;其二,由其他机构利用国家财政性经费举办,例如由中国福利会利用"差额拨款"举办的宋庆龄幼儿园。公办学校实践中登记为事业单位,根据《中华人民共和国民法典》第八十七条之规定,事业单位属于非营利性法人,所以无法登记为营利性学校。虽然存在"公办民助""国有民办"等合作办学形式,但该类学校性质上仍然是公办学校,亦不得举办为营利性民办学校。
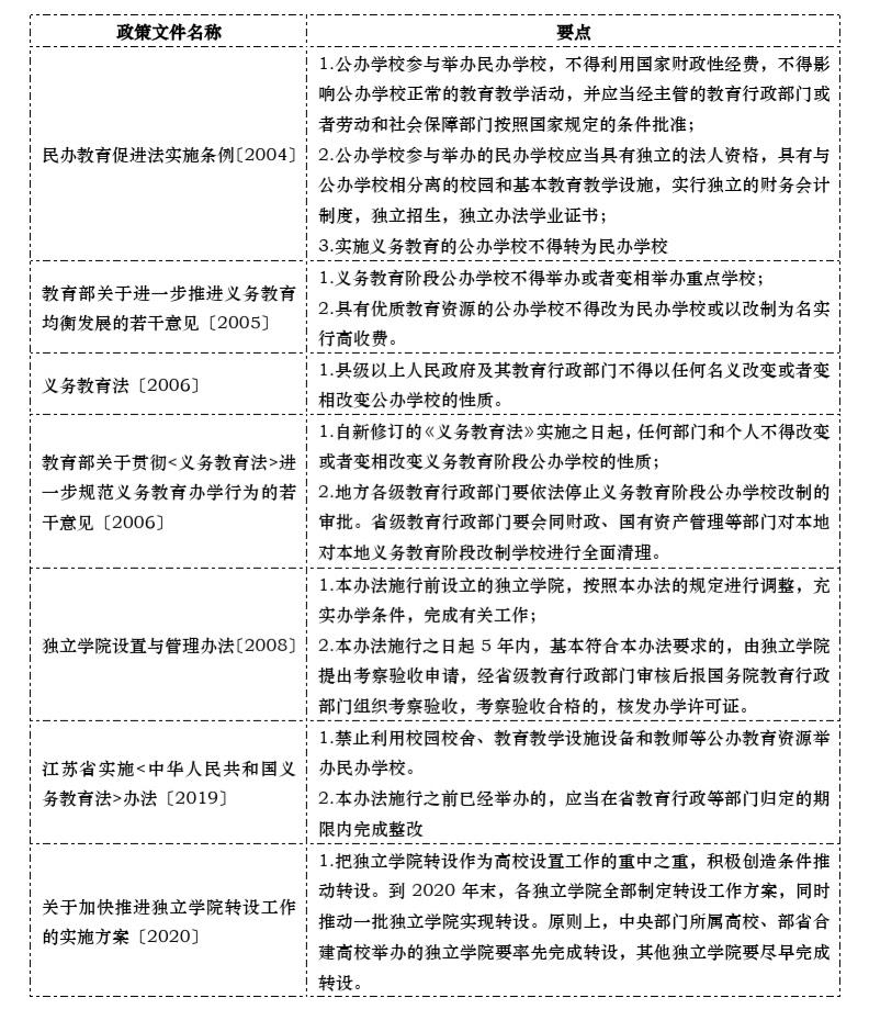
结合目前发布的《民办教育促进法实施条例》征求意见稿,公办学校参与举办的民办学校(下称"公参民"学校)极有可能禁止举办为营利性民办学校。教育需求和教育资源之间的矛盾催生"名校办民校""独立学院"等合作办学形式,例如河北衡水中学在全国设置分校的扩展模式。但是,"公参民"学校既利用公办教育资源和优惠政策,又按照民办学校的名义收取高价学费和开拓教育市场,实在影响教育公平和教育行业的健康发展,国家逐渐限制和规范"公参民"学校的发展,如2017年河北省教育厅在教育部的要求下对河北衡水中学和衡水第一中学办学行为进行整改。目前,已经基本禁止公办学校参与举办义务教育阶段的民办学校和禁止设置独立学院的高等教育模式,受学前教育的结构性目标的要求,未来不排除对"公参民"幼儿园要求转为公办幼儿园。
对"公办学校(参与)举办的民办学校"中"举办"应当作何理解?法律并未作以解释,作者认为其中的"举办"既应指(参与)设立民办学校,同时也应含虽未(参与)设立教育机构但在学科、专业、课程等方面合作开展教育教学活动的"民办公助"的办学行为,例如河北衡水中学四川分校的举办者仅有遂宁市教育投资有限责任公司,但河北衡水中学参与学校的运营管理,如若不对此类合作办学行为进行规范,容易产生监管漏洞。
同时,主管部门只是规范公办学校(参与)举办民办学校的办学行为,并不妨碍公办学校和公办学校之间的合作交流,如《国务院关于鼓励社会力量兴办教育促进民办教育健康发展的若干意见》中明确规定"积极鼓励公办学校与民办学校相互购买管理服务、教学资源、科研成果"。其外,广东省、山东省、湖北省等省份确定公办学校选派优秀管理人员和教师到民办学校进行帮扶帮教的扶持政策,并且海南省、广东省、上海市和内蒙古还允许在不改变所有制的前提下由社会力量以协议托管等形式参与公办学校办学。
《教育法》第二十六条规定,捐赠资产举办或者参与举办的学校及其他教育机构不得设立为营利性组织,本类学校即属于《中华人民共和国民法典》第九十二条所称的"捐助法人"。捐助人将捐赠财产交付后即丧失对捐赠财产的任何权利,捐助人只可以根据章程规定而非财产权参与民办学校的运营管理。
根据2018年制定的《中共中央、国务院关于学前教育深化改革规范发展的若干意见》的规定,配套幼儿园由当地政府统筹安排,办成公办园或委托办成普惠性幼儿园,不得办成营利性幼儿园。其实,2010年制定的《国务院关于当前发展学前教育的若干意见》已作类似表述,然而在执行过程中并未落实,但目前由于强化教育督导权和为符合普惠目标的要求,未来行政机关只会趋向规范和严苛地执行教育政策,国务院在2019年《关于学前教育事业改革和发展情况的报告》中提到目前全国有1.84万所城镇小区配套幼儿园需要治理,并且通过治理可以增加370万个普惠性学位并提高8%的普惠目标。
当前,温州市已于今年8月完成首批现有民办学校选择登记的实践操作,绍兴市在浙江省民办学校分类管理现场推进会后颁布现有民办学校选择登记的文件,现有民办学校选择登记已初有眉目,但受限于稳定普惠目标和提高结构性目标的要求,不排除行政机关内部会对新设营利性民办学校和现有民办学校选择登记营利性民办学校进行数量控制,具体尚需待教育部公布第四期学前教育行动计划。
如何判断标的幼儿园是否系配套幼儿园,首先可以检索城镇小区所在土地的挂拍公告并查看其中是否明确要求建造幼儿园,其次可以查阅标的幼儿园的不动产权利证书是否载明要求将该房屋无偿移交给政府指定部门。普惠性民办园由于接受财政经费补助和其他扶持,其收费标准参照同类型的公办园并执行政府限价。
根据《民办教育促进法》第十九条的规定,举办者不得设立实施义务教育的营利性民办学校。举办者在设立民办学校时一般采用一贯制办学,在建设民办学校时宜将义务教育阶段和非义务教育阶段分设,保持独立的办学空间。现有民办学校在转设过程中同样需要分设营利性民办学校和非营利性民办学校,部分省委的分类管理政策亦有涉及,但主要集中于明确分设后的财务核算和资产权属,但均未明确分设标准,作者认为可以参照"公参民"学校的管理成果,按照"五独立"的标准进行分设。同时,从加快推进现有民办学校选择登记的角度,可以考虑由举办者对非义务教育阶段单独设立营利性民办学校并划转相应阶段的教师和学生,由营利性民办学校在过渡期内租赁现有民办学校或者举办者的办学资源,按照营利性民办学校营业执照的签发日期确定债权债务关系,待过渡期满后实现真正地独立。
国家层面目前并无文件禁止利用国有资产(参与)举办的民办学校不得登记为营利性民办学校,但目前如重庆市、甘肃省和内蒙古的分类管理政策文件均规定利用国有资产举办的民办学校只可以登记为非营利性民办学校,同时《学前教育法(草案)》第二十六条"任何组织或者个人不得利用财政经费、国有资产、集体资产举办或者支持举办营利性幼儿园",虽然本条不合《教育法》和《民办教育促进法》的规定,但可能因稳固学前教育的普惠目标的需要,对于利用国有资产举办的民办学校是否禁止举办为营利性民办学校需待修订后的《民办教育促进法实施条例》公布。
对于《学前教育法(草案)》第十八条中对"利用国有资产、集体资产举办的幼儿园"为公办幼儿园的理解,应当和《县域学前教育普及普惠督导评估办法》第六条中"公办园"的解释保持一致,即只限于国有企业事业单位、街道、村集体利用国有资产、集体资产举办的幼儿园。事业单位是由国家机关举办或者其他组织利用国有资产举办的社会服务组织,社会力量利用国有资产举办的非营利性民办学校即根据《民办学校分类登记实施细则》第七条的规定登记为事业单位(如由杭州市西湖教育基金会举办的民办学校西湖大学),而根据《民办非企业单位登记暂行办法》第五条的规定,如若国有企业事业单位、街道、村集体利用国有资产但份额不高于三分之一是否可以认为不属于公办园?何谓"利用",作者认为应当包括以国有资产作为办学出资的,也应当包括"公建民营"等合作办学形式,但并不应当包括仅仅租赁国有企业事业单位的国有资产的形式。湖南省、贵州省和广西壮族自治区等地对利用国有资产举办的幼儿园进行清理整顿,其中部分省份对于租赁国有资产的民办园亦要转为公办园,作者认为可能是相应省份受学前教育的结构性目标调整不合预期所致。
民办学校如有意向举办营利性民办学校,宜对举办者和利用资产相对纯粹,审慎和公办学校、国有企业事业单位联合举办民办学校。选择举办营利性民办学校与否的价值并不局限于举办者是否可以分配利润和调整收费标准,也有助益于担保融资。根据《中华人民共和国民法典》第三百九十九条和第六百八十三条的规定,营利性民办学校可以抵押教育设施和提供保证担保,而参照近期公布的《最高人民法院关于适用<中华人民共和国民法典>担保部分的解释(征求意见稿)》第五条的规定,非营利性民办学校非为他人债务只可以就自身债务设定收费权质押等权利质权和抵押非教育设施,同时就购买教育设施的价款提供所有权保留、融资租赁等非典型性物保。
版权声明:我们致力于保护作者版权,注重分享,被刊用文章【营利性民办学校(禁止举办营利性民办学校的类型探析)】因无法核实真实出处,未能及时与作者取得联系,或有版权异议的,请联系管理员,我们会立即处理! 部分文章是来自自研大数据AI进行生成,内容摘自(百度百科,百度知道,头条百科,中国民法典,刑法,牛津词典,新华词典,汉语词典,国家院校,科普平台)等数据,内容仅供学习参考,不准确地方联系删除处理!;
工作时间:8:00-18:00
客服电话
电子邮件
beimuxi@protonmail.com
扫码二维码
获取最新动态
