报名时间:2021年12月30日9:00至2022年1月4日15:00
报名网址:上海戏剧学院招生网(请点击“本科网上报名系统”)
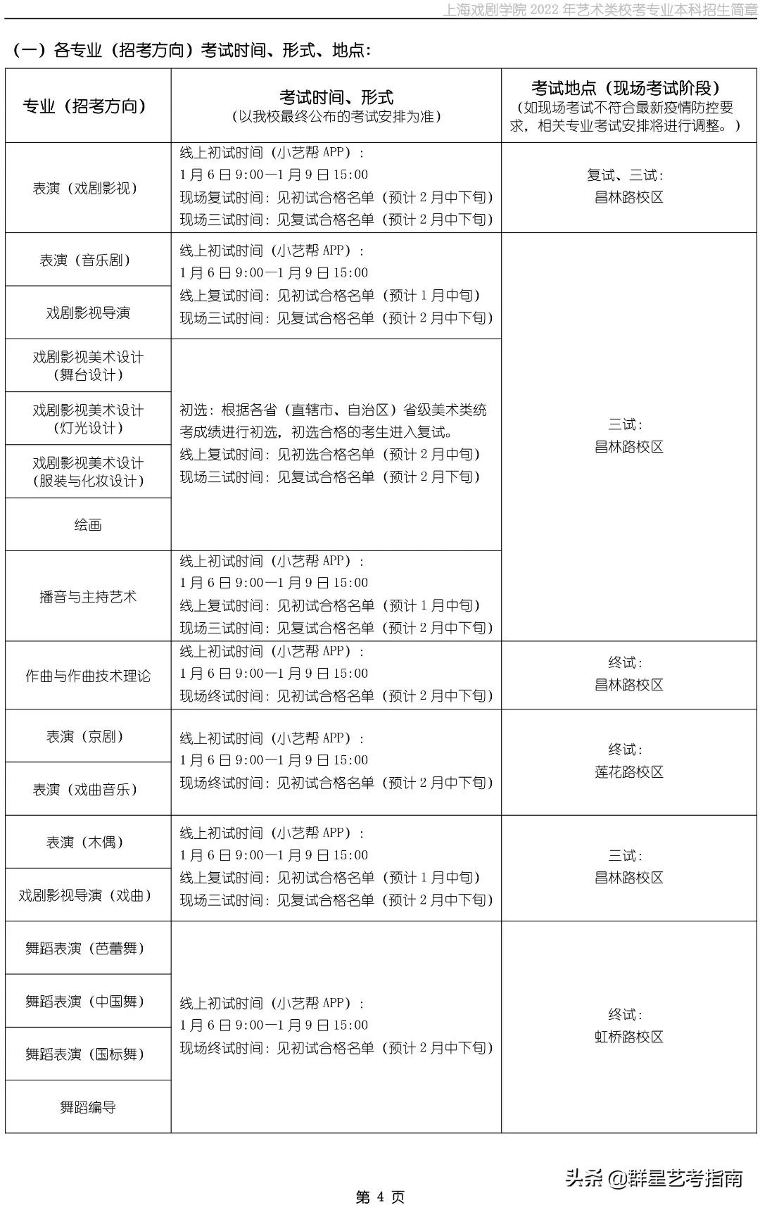
线上初试:1月6日9:00-1月9日15:00
现场复试:预计2月中下旬
现场三试:预计2月中下旬
校考变化:
①取消戏剧影视文学、戏剧学、数字媒体艺术、动画、艺术管理、广播电视编导六个专业。
②.增加作曲与作曲技术理论、戏剧影视导演(戏曲)、舞蹈表演(国标舞)三个专业。
③.表演(戏剧影视)专业招生计划由28人增加为35人;戏剧影视美术设计(舞台设计)专业招生计划由15人增加为16人;戏剧影视美术设计(灯光设计)专业招生计划由15人增加为17人;戏剧影视美术设计(服装与化妆设计)专业招生计划由20人增加为22人;绘画专业招生计划由10人减少为3人;播音与主持艺术专业招生计划由26人减少为25人;作曲与作曲技术理论专业招生计划为12人;表演(京剧)专业招生计划由45人减少为30人;表演(木偶)专业招生计划由25人增加为28人;戏剧影视导演(戏曲)专业招生计划为12人,其余专业均无人数变化。
文化课要求:
①.表演(戏剧影视)、表演(音乐剧):文化达到考生所在省(直辖市、自治区)普通类本科第一批次分数线的65%(2021年为60%)
②.表演(京剧):文化达到考生所在省(直辖市、自治区)普通类本科第一批次分数线的45%(2021年为40%)
③.表演(木偶):文化达到考生所在省(直辖市、自治区)普通类本科第一批次分数线的65%(2021年为60%)
④.舞蹈编导:文化达到考生所在省(直辖市、自治区)普通类本科第一批次分数线的55%(2021年为50%











版权声明:我们致力于保护作者版权,注重分享,被刊用文章【上海戏剧学院表演系(招生变化解析)】因无法核实真实出处,未能及时与作者取得联系,或有版权异议的,请联系管理员,我们会立即处理! 部分文章是来自自研大数据AI进行生成,内容摘自(百度百科,百度知道,头条百科,中国民法典,刑法,牛津词典,新华词典,汉语词典,国家院校,科普平台)等数据,内容仅供学习参考,不准确地方联系删除处理!;
工作时间:8:00-18:00
客服电话
电子邮件
beimuxi@protonmail.com
扫码二维码
获取最新动态
