重庆大学已于近日公布2020年本科招生章程,本文主要解析重大今年的本科招生章程,且向各位考生及家长介绍重大近年的招生变动及专业建设情况。
重庆大学是中华人民共和国工业和信息化部直属的全国重点大学,该院校为国家“985工程”、“211工程”、“世界一流大学”建设高校。重大现有4个校区:A、B、C和虎溪校区。
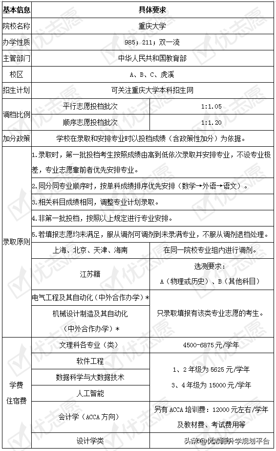
重大在录取过程中尽量满足提档考生的需求,建议考生服从调剂。重庆大学-辛辛那提大学联合学院的电气工程及其自动化(中外合作办学)专业和机械设计制造及其自动化(中外合作办学)专业在调剂时仅录取填报有该类专业志愿的考生,因此想将这两个中外合作办学专业作为保底专业的考生,在填报志愿时需填报这两个志愿,若被该学院录取则不得转入其他学院学习。该学院专业学制为五年,学费平均每学年为53000元,第五年在美国辛辛那提大学学习时需按照辛辛那提大学的标准缴费,考生报考时需参考家庭经济条件。
重大的学费是由专业学费和学分学费两个部分构成的,学费为预收制,年终按照专业学费和选修学费结算学费。各大类招生专业按照统一标准收费,专业分流确定后再按照物价局核定标准收费。
软件工程、会计学(ACCA方向)、电气工程及其自动化(中外合作办学)专业和机械设计制造及其自动化(中外合作办学)专业因使用英文原版教材和全英教学,非英语语种的考生学习难度较大。
更多信息请详见《重庆大学2020年本科招生章程》。
表 1 重庆大学本科招生政策
你的分数能上重庆大学吗?你了解你的意向专业吗?志愿卡一键查询大学专业详情,输入分数推荐能上的大学,点击上方去看看吧
数据来源:重庆大学本科招生网
注:1.以上仅包含部分招生信息,以上不含特殊类型招生,具体详见重庆大学本科招生网;2.顺序志愿:“顺序优先、成绩排序”,平行志愿:“分数优先,遵循志愿”;3.*:为重庆大学-辛辛那提大学联合学院下属专业。
由图1可以看出重庆大学2017-2019年普通批次的招生计划数有所增加,其中2019年理科的招生计划较2017年上涨了5%,文科的招生计划上涨了6%。
图 1 2017-2019年重庆大学普通批次招生计划
数据来源:重庆大学本科招生网
注:1.新高改地区包括:上海、浙江;2.西藏数据缺失。
重庆大学现有人文学部、社会科学学部等8个学部,下设多所学院。能源动力类、土木类、新闻传播学类均为大类培养模式,其中能源与动力类的学生在经过一年的基础培养后进行专业分流,新闻传播学类的学生则需经过1.5年的基础培养后再进行专业分流。
中外合作项目的机械设计制造及其自动化、电气工程及其自动化专业为重庆大学和辛辛那提大学的联合培养项目,采用全英文授课模式,实施美式教育,学生可享受双方所有的教学资源,毕业生可拿到重大、辛辛那提大学的学位证书及重大的毕业证书,其学位证和毕业证与普通学生的一致。
除中外合作学院外,重大还有博雅学院和弘深学院。博雅学院主要培养学生的人文/社会科学学科知识,含汉语言文学、历史学、哲学和法学四个专业。弘深学院主要培养高素质复合型创新人才,该学院现现设经管国际实验班等7个实验班,采用“2+1+1”的培养模式,前两年主修公共基础课程等,第三年主修专业课程等,第四年以跨学科实践项目为指导,选修相关课程等。
以下仅含部分招生专业(类)及介绍,2020年具体招生专业及详细招生信息需详见重大招生网。
表 2 部分招生专业(类)基本介绍
数据来源:重庆大学官网
注:更多招生专业介绍详见院校官方网站。
表3仅展示了重大在第四轮学科评估中评级为B+及以上的学科,其中电气工程、机械工程的评级为A-,且均为一级学科国家重点学科和世界一流学科建设学科(自定)。考生报考时除自身意愿外,可参考学科建设情况进行报考,同为一级学科国家重点学科、世界一流学科建设学科且学科评估等级高的学科下属专业可作为报考首选方案。
表 3 重庆大学学科建设(部分学科)
数据来源:中国学位与研究生教育信息网、中华人民共和国教育部、重大官网。
特别声明:本文为优志愿原创作品。未经著作权人授权,禁止转载和使用,否则将承担法律责任。
版权声明:我们致力于保护作者版权,注重分享,被刊用文章【重庆大学教学网(填志愿必看)】因无法核实真实出处,未能及时与作者取得联系,或有版权异议的,请联系管理员,我们会立即处理! 部分文章是来自自研大数据AI进行生成,内容摘自(百度百科,百度知道,头条百科,中国民法典,刑法,牛津词典,新华词典,汉语词典,国家院校,科普平台)等数据,内容仅供学习参考,不准确地方联系删除处理!;
工作时间:8:00-18:00
客服电话
电子邮件
beimuxi@protonmail.com
扫码二维码
获取最新动态
