温馨提示:2019各大院校校考成绩陆续公布中,关注微信公众号艺考界,点击菜单栏-校考成绩,即可查看最新成绩动态,未收录说明暂未公布。
到香港、澳门高校读大学一直是不少高考考生和家长的选择之一。2019年香港、澳门高校内地招生已经陆续启动,今天,小招就为同学们详细介绍港澳高校在内地招生的政策、特点、录取要求、招生新变化和相关注意事项等,供您参考。

一、统招方式
香港中文大学、香港城市大学采用内地高校统一招生方式,即由省招生办统一公布招生计划、统一安排考生填报志愿、统一实行远程网上录取。两所高校参加提前批次录取。考生在填报这两所高校中的任何一所时,还可填报其他本科第一批次的内地高校,即使在提前批次未被录取,仍有机会在本科第一批次录取时进入其他的内地高校。
2019年香港中文大学、香港城市大学内地招生信息汇总

2018年香港中文大学、香港城市大学在重庆的录取分数线


数据来源:重庆市普通高考志愿填报辅助系统(http://s.cqzk.com.cn )
二、独立招生方式
香港大学、香港科技大学、香港理工大学、香港浸会大学、岭南大学、香港教育大学、香港树仁大学、香港公开大学、香港演艺学院、珠海学院、恒生管理学院、东华学院和香港高等教育科技学院等13所高校采用独立招生方式,招生计划不分到省。
考生须参加高考,并按照港校的要求报名,参加学校单独组织的笔试和面试,由学校根据考生高考成绩和其他要求录取新生。凡被香港13所独立招生院校录取的考生,不再参加内地高校远程网上统一录取。
澳门大学、澳门科技大学、澳门理工学院、旅游学院、澳门镜湖护理学院和澳门城市大学等6所高校也采用独立招生方式,招生计划不分省,全国统一招生。高中毕业或相当于高中毕业文化程度的应届高考生均可报考以上高校,考生必须参加高考。各校具体招生情况可登录澳门高等教育辅助办公室网站查询。
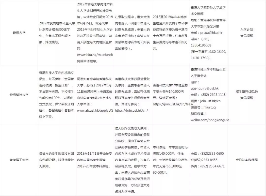
2019年部分已公布政策的港澳独立招生院校招生信息汇总
香港高校


澳门高校

版权声明:我们致力于保护作者版权,注重分享,被刊用文章【澳门大学2016内地招生分数线(我想到香港)】因无法核实真实出处,未能及时与作者取得联系,或有版权异议的,请联系管理员,我们会立即处理! 部分文章是来自自研大数据AI进行生成,内容摘自(百度百科,百度知道,头条百科,中国民法典,刑法,牛津词典,新华词典,汉语词典,国家院校,科普平台)等数据,内容仅供学习参考,不准确地方联系删除处理!;
工作时间:8:00-18:00
客服电话
电子邮件
beimuxi@protonmail.com
扫码二维码
获取最新动态
