物联网(Internet of Things)被称为继计算机、互联网之后世界信息产业第三次浪潮,它并非一个全新的技术领域,而是现代信息技术发展到一定阶段后出现的一种聚合性应用与技术提升,是随着传感网、通信网、互联网的成熟与积淀,人类生产、生活方式的变化应运而生的。
目前,对物联网的通用定义是:通过射频识别(RFID)、传感器、全球定位系统、激光扫描器等信息传感设备,按约定的协议,把任何物品与互联网连接起来,进行信息交换和通讯,以实现智能化识别、定位、跟踪、监控和管理的一种网络。
从物联网的定义中可以看出:“物联网就是物物相连的互联网”,这有两层意思:第一,物联网的核心和基础仍然是互联网,是在互联网基础上的延伸和扩展的网络;第二,其用户端延伸和扩展到了任何物品与物品之间,进行信息交换和通信。因此,物联网的核心是解决信息世界与物理世界的互联互通,并藉此给人类的生活、生产方式带来更加智能与便捷的变化。
在国内,政府对物联网产业投以极大的产业关注及支持,因此产业发展迅速,已经逐渐从未来愿景走向现实应用。物联网运用领域非常广泛,包括智能家居、智能农业、智能交通、智能工业现场、智能环境保护、医疗健康、公共安全、智能消防、工业监测、助老助残等等。
从 2005 年物联网概念的提出,到 2008 国家制定“感知中国”物联网战略,在中国物联网得到蓬勃发展,下面是 2005-2021 年间物联网大事件及国内政策汇总:
2.1射频识别技术
射频识别技术是一种非接触性智能化身份识别技术,通过系统中的射频信号对定位目标进行自动化识别,从而获取到需要的信息数据。
2.2无线传感器网络技术
无线传感器网络技术属于一个微型通讯网络信息系统,它的特点就是灵活性很强,通过组网并传输到系统,无线传感器网络将信息采集、传送以及处理三功能融为一体,以此保障智能家居系统在信息管理应用层面的需求。
2.3短距无线通信技术
短距无线通信技术由Wi-Fi、蓝牙、近场通信以及紫峰技术组合而成,该项技术的应用特点就是安全性能稳定、信息传输速度飞快。
2.4物联网网络安全技术
我们不仅要保障物联网智能家居的网络安全,还需针对感知点本地、无线传感器网络的传输安全、网络核心层信息传输安全等问题进行处理,规避用户在使用的过程中出现信息泄露的风险。
物联网的应用领域非常广泛,重点应用包括智能交通、智能物流、智能电网 、智能医疗、智能工业、智能农业、环境监控与灾害预警、智能家居、公共安全、社会公共事业、金融与服务业、智慧城市、国防与军事等各个领域,可以说包括 了各行各业、各个物品。
从产业需求来看,物联网人才总体上可以分为研究型人才、工程应用型人才以及技能型人才三个类型:
研究型人才主要为研究生层次或研究型高校所培养的毕业生,是各类“研究型企业”或“高新企业”的研发部、研究院所亟需的人才。我国现在大力强调自主创新,而自主创新最终要落实在企业身上,因此具有研究和创新特色的企业,应该得到大力培育。根据国内的划分,研发投入占销售收入 9%以上是“研究型企业”的重要判断标准之一,这类企业主要以物联网政策研究、行业标准制定、咨询顾问、规划测评、技术研发等为主。
工程应用型人才主要为各类本科学校或信息类职业技能院校毕业生,以从事物联网系统设计、产品开发、物联网项目实施等为主,包括RFID系统设计与开发、嵌入式软件开发、网络安装调试、物联网硬件开发、传感技术开发、市场营销、售前售后技术支持等工作。以系统设计、产品开发、工程项目策划与实施为主的这类企业,在我国数量庞大,其需要的工程应用人才除了需要具备必要基础理论知识的同时,更应注重工程应用技术能力的培养,加强工程实践的实际训练,突出技术应用能力、培养创新能力。
技能型人才主要为各类职业技能院校毕业生,如各类物联网业务运营管理人才、市场销售人才、业务应用人才、客户服务人才和系统维护人才等。技能型人才主要服务于物联网服务型企业或物联网系统使用方,如提供物联网业务服务的运营企业、物联网系统集成类企业等。物联网技能型人才往往需要较强的综合能力,对各类中职院校培养物联网高素质技能型人才提出较高要求,不但需要掌握物联网基础知识、业务知识,更要结合区域的物联网产业情况,培养其技术应用能力、沟通交流能力和管理能力。
本专业领域的本科毕业生可到各类企业事业单位从事物联网的通信架构、网络协议、信息安全等的设计、开发、管理与维护工作。
主要面向的岗位包括:物联网系统设计架构师(20%)、物联网系统管理员(5%)、网络应用系统管理员(15%)、技术支持工程师(15%)、物联网应用开发工程师(25%)、网络工程师(10%)、项目经理(5%)物联网售后工程师(5%)等核心职业岗位以及物联网设备技术支持与营销等相关职业岗位。
1、专业名称
网络工程技术
2、专业代码
080903
3、培养目标
具备坚实的企业网络跨场景融合解决方案理论知识,能够使用数通产品及解决方案进行企业园区网络、广域互联网络及广域承载网络的规划、建设、维护及优化,掌握大中型复杂网络特点和技术发展趋势。具备基于大中型企业应用独立规划设计、部署、运维和优化的能力,实现网络的高扩展、高安全和高效,支撑企业所需的语音、无线、云和存储等应用的全面集成,能够胜任企业网络全场景专家岗位(包括客户经理、项目经理、售前专家、售后专家、网络架构师等)
4、知识体系
5.1培养目标
本专业培养适应社会与经济发展需要,具有道德文化素养和社会责任感,掌握数学、自然科学、人文科学基础知识和物联网相关的计算机、通信、电子、传感等方面的基本理论、基本知识、基本技能和基本方法,具备良好的学习能力、实践能力、专业能力和创新意识,可从事物联网工程及相关领域中系统规划、设计、分析、实施、应用、维护、管理等工作的高级专门技术人才。
5.2培养规格
本专业毕业生应获得以下几方面的知识和能力:
(1)掌握在物联网领域从事科学研究、工程开发和设计所需要的数学、物理等自然科学的基础知识。
(2)掌握物联网工程专业相关的基本理论与专业知识,具备电子技术、传感技术、通信技术、网络技术以及计算机技术的应用与开发能力。具有较为系统的物联网工程实践学习经历,了解物联网技术的发展现状和趋势。
(3)初步具备设计与实施物联网领域工程实验的能力,并能够对实验结果进行分析;具有分析、提出方案并解决物联网工程领域应用问题的基本能力,可参与物联网技术系统的设计、运行与维护。
(4)掌握基本的创新方法,具有创新意识,初步具备物联网工程综合实验的设计、分析和调试能力,以及在物联网工程设计和分析中,解决实际问题的能力。
(5)掌握文献检索、资料查询及运用现代信息技术获取相关信息的基本方法,具备科技论文、技术报告写作的基本能力。
(6)了解物联网技术行业的生产、设计、研究、开发、环境保护和可持续发展等方面的方针、政策、法津、法规,能正确认识物联网技术对于客观世界和社会的影响,具有良好的职业素养和服务意识。
(7)具有一定的组织管理能力、表达能力和人际交往能力以及良好的团队协作精神。
(8)掌握一门外语,能阅读本专业外文资料,具有一定的国际视野和跨文化环境下的交流与合作能力。
(9)具有良好的学习习惯,对终身学习有正确认识,具有不断学习和适应发展的能力。
5.3就业方向
物联网工程专业就业方向:物联网工程专业毕业生能在政府管理部门、科学研究机构、设计院、咨询公司、建筑工程公司、物业及能源管理、建筑节能设备及产品制造生产企业等单位从事建筑节能的研究、设计、施工、运行、监测与管理工作。主要面向的岗位包括:物联网系统设计架构师、物联网系统管理员、网络应用系统管理员、物联网应用系统开发工程师等核心职业岗位以及物联网设备技术支持与营销等相关职业岗位。
计算机网络是指将地理位置不同的具有独立功能的多台计算机及其外部设备,通过通信线路连接起来,在网络操作系统,网络管理软件及网络通信协议的管理和协调下,实现资源共享和信息传递的计算机系统。
自从计算机网络出现以后,它的发展速度与应用的广泛程度十分惊人,纵观计算机网络的发展,其经历了诞生阶段、形成阶段、互联互通阶段、高速网络技术阶段。作为电子信息大类的主要学科,在专业课设置、实验教学、学生实践等教学模式方面日趋完善,但计算机网络课程设置以及教学模式方面急需紧跟时代发展、技术创新而不断升级与接轨,充分运用创新思维,发挥学科优势及特点,培养学生的创新精神和创新能力。
人才培养方案是专业教学的纲领性文件,是日常教学的行动指南,而课程体系是人才养方案的重要组成部份。构建基于综合职业能力内涵相对应的专业课程结构,建设以专业课程体系为核心的实训基地,是目前职业院校培养高就业学生的首选途径,具体思路如下:
6.1优化计算机网络专业课程体系结构
课程的体系结构是提高教学质量的核心,优秀的课程体系结构,能保证对学生能力的培养更加合理化、系统化、有序化,能保证教学内容、教学方法的质量。优化后的物联网专业课程体系结构,如图1所示:
感知层:感知层主要由传感器和无线网络组成,主要是标识物品及信息的采集,是物联网的核心层。物联网工程专业在感知层对应的主要专业课程为:以电路与模拟电子技术,数字逻辑为基础专业课程,以传感器技术为核心专业课程。
传输层:传输层包括接入网和传输网,主要完成信息的传递与处理。物联网工程专业在传输层对应的主要专业课程为:以计算机网络、无线网络技术为基础专业课程,以嵌入式系统开发.射频识别技术等与感知层相关技术结合的核心专业课程。
应用层:应用层主要完成信息处理与人机界面交互等功能。物联网工程专业在应用层的主要专业课程为:以程序编程技术.数据库原理为基础专业课程,以计算机操作系统.信息安全技术,软件工程、课程设计.综合实践等与感知层、传输层相关技术结合的核心专业课程。
6.2将实践课程体系转化为实践教学体系
根据学生的实际情况和教学的需要,针对课程体系的逻辑结构,对课程体系进行适当的调整调整,做到教师更有利于教,学生更容易学。完成实践课程体系转化成实践教学计算机网络专业体系:
物联网专业基础实训教学方面,电子技术、物联网C语言程序设计等课程组成物联网感知层的前置课程,而在传输层包括计算机基础、网络技术基础,应用层包括物联网概论、mysql数据库设计与开发和物联网java、python、C# 、android程序设计,一般在高级语言领域,学校会选择其中两种语言为课程主要方向。 专业基础课实训内容如下图所示:
在物联网专业核心实践教学方面,实验内容主要包括感知实验、接入实验和综合应用实验,见下图
对于物联网的实践教学内容,要在理论学习的基础上突出综合运用能力的培养,围绕物联网基础技术及专业方向,设立多样化的实验项目。注重培养团队精神以及创新能力的培养,鼓励学生结合所学知识与学校农业特色积极申报创新创业训练项目,强化培养学生的创新能力,科研素养和团队协调能力。除此之外,针对每一门专业核心课程,结合相对应的课程设计,以此达到巩固学生的学习成果以及提高学生实践能力的目的。
6.3把实践教学体系提炼为典型工作任务。
典型工作任务提炼过程主要由学校教师协助企业行业专家完成,由企业行业一线技术人员根据工作经验总结归纳而来。一个职业一般由 10~20 个典型工作任务构成,典型工作任务是指一个职业的具体工作领域,具有完整工作过程的一类工作,同时这些任务一般都是有挑战性的,而且完成工作的过程能够提高工作能力。另外这些任务还需要有一定的代表性,符合职业发展与人才成长规律 (生手、熟手、能手、高手),经过反复讨论修改逐渐提炼出典型工作任务。提炼后的计算机网络专业典型工作任务如下:
云课堂是唯众凭借十多年在职业教学领域耕耘,以“微服务、虚拟化、全栈云”三大核心技术为支撑,助力学校高水平专业建设。该平台采用微服务架构,将平台服务精准分为公共基础、公共应用、专业应用服务。公共基础服务精确为字典、banner、用户权限、文件、认证、网关、订单、转码、平台运营、学校运营、日志、登录、搜索等;专业应用服务精确为KVM虚拟化、容器虚拟化、代码评测、工具、资源、环境等;公共应用服务精确为课程、考试服务、云盘、云优选、题库、活动、工具等。不同的微服务进行因材施教和按需施教,可以非常方便教师实施个性化的教学模式、具体的教学内容、针对性的教学流程,精细赋能Web前端框架应用教学。
老师利用平台非常方便构建多层次、立体化的教学课程资源,拓宽了学习渠道,极大地调动了学生参与学习的积极性,提高了教学效率,实现了老师在家、在办公室、在教室都可轻松进行无差异环境备课,实现了与学生的“课前”“课中”“课后”和校内校外有机结合的网络在线学习、在线实践操作,并逐步形成课堂教学与云教学相结合的混合式教学模式。该平台在教学中的应用,打破了校园时空限制、教学环境限制,可实现学生的远程学习和弹性自主学习,远程实训和弹性自主学训。唯众云课堂充份利用KVM和容器等多种虚拟化技术进行精准化教学,根据不同的教学内容选用不同的虚拟化技术、不同硬件资源,如GPU、CPU、算力、不同的实验环境,对不同软件开发语言(C、Java、Python、html等)、同一课程的不同阶段开展精细化教学。
唯众云课堂还可根据教学的需求进行公有云、私有云、混合云等不同方式的部署,可以适应学校各种不同的复杂网络环境和资产入库需求而且性价比高、稳定性强。平台还将科研、技能大赛、1+X认证等全流程无缝衔接各种计算机网络、智能化安防、物联网、人工智能等前端应用场景,更加高效开展具有多种功能的开放式、全流程、理实一体化的Web前端教学平台。基于唯众云课堂的“6+6”互动教学流程如下图所示。
物联网技术应用专业的培养目标是培养掌握基础理论知识、掌握物联网核心技术、精通物联网系统及部件应用、物联网知识面宽、动手能力强、适应各种岗位工作的应用型及研发型人才,从事物联网核心部件开发、技术应用、系统搭建、系统维护升级、解决方案设计等工作。
由于物联网知识体系的庞杂性、应用性、实践性等特点,实验室和实训基地在教学过程中起的作用远比其他学科来的重要。在进行基本理论知识教学之后,实验室能够提供给学生动手实践的平台,将理论知识转为实际操作;为学生提供一个真实拟真的物联网环境,掌握各种物联网设备、部件、系统的原理、技术和运用唯众结合企业人才需求,从基础、布线、综合、创客、应用“五维”角度为专业学科建设提供软硬件平台及教学实验环境的支撑。
基础实训区:满足物联网技术应用专业知识点的基础实验学习,覆盖感知层、网络层、网关层、平台层、应用层的教学实验,主要通过实训装置、开发板等常规设备实现。
网络布线区:满足物联网技术应用专业安装调试的实验学习,通过设计物联网系统的结构拓扑、安装硬件设备、选择合适的电源与网络、调试设备的传感网及互联网,实现自主配置硬件及网络,完成物联网的安装、调试与运维工作,主要通过物联网安装与维护实训装置实现。
综合实训区:满足物联网技术应用专业知识点到知识面的综合实训练习,每一个实训实验都能够基本覆盖物联网的全部知识点,能够横向掌握物联网工程系统的完整开发流程。主要通过实训台、实训工位、实训套件及各种物联网综合应用的项目实训台等设备实现。
创客实训区:满足物联网技术应用专业对人才创新能力的培养,结合行业的各种实际应用需求,深度掌握核心技术,从纵向对应用难点的创新和突破。创新实验设备提供更加开放的提供设计性功能,设备形态更加接近实际工程应用产品,同时能够满足其他不同学科的交叉性知识内容
应用实训区:满足物联网应用技术专业对人才创新能力的培养,结合行业的各种实际应用需求,深度际的物联网工程案例及样板模型,让学生能够更好的认知和体验物联网场景,比如智能家居体验厅、智慧农业沙盘、智慧交通沙盘、智慧医疗工作站等。同时可以结合地方发展特色,引入更加本地化的工程应用场景。
9.1 专业教学支撑
9.2 1+X认证服务
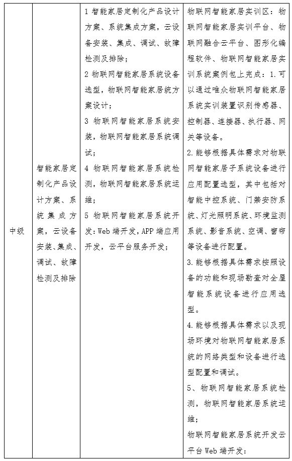
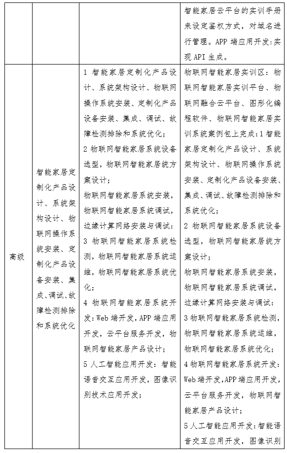
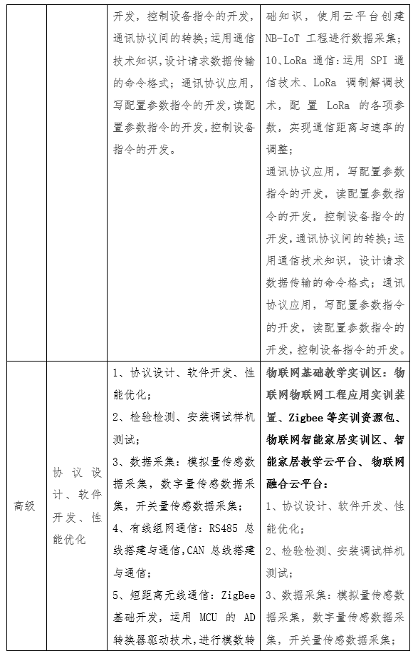
提供1+X证书(物联网智能家居系统集成和应用、物联网传感网开发)初级、中级、高级认证培训资源;Web前端开发1+X证书初级、中级资源
9.2.1 智能家居系统集成和应用
9.2.2 传感网应用开发
9.2.3Web前端开发
9.3.1物联网技术应用与维护
9.3.3移动互联软件赛项内容
9.3.4嵌入式应用开发赛项内容
2020年中国通信学会举办,大唐多络承办的“中国大学生5G技术应用开发大赛”中,武汉唯众将作全面技术支持服务。
9.4.2 一带一路金砖国家技能发展与创新大赛
9.4.3建筑智能化安装与调试
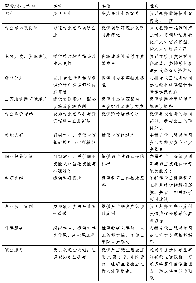
武汉唯众智创科技有限公司是中国IT极简教学的创导者,也是职教电子信息技术高水专业群实践领军企业。我们的目标:围绕前沿技术,探索以物联网为代表的跨界融合产业,为高校用户、科研单位、政企部门提供智云物联网、移动互联网+、云计算大数据、智慧农业产品产学研一体化的解决方案。物联网产学研究中心是唯众与院校合作进行深度科研合作的平台,通过技术的融合、共享和协作,能够响应国家产教融合战略。
唯众与院校共同建设产业研究中心,双方共同推动产教融合的发展:
1)院校选派优秀教师参与唯众技术项目研发、技术难题分析与解决、技术创新孵
化及企业技术人员能力提升,共同举办学术问题研讨与咨询。
2)唯众积极支持、参与高校校内企业创新机构的建设,帮助老师及时跟踪新知识
新技术,提升高校的师资力量。
3)双方合作申报各个层次的科技项目、品牌与渠道合作项目,并共同进行研究。
10.1 产学研项目申报(公益生态林业)
通过专业技术产品创新、教学模式创新,帮助学校进行物联网创新技术应用课题申报,协助学校老师进行物联网教学领域专业性课题研究与支持
生态公益林指生态区位极为重要,或生态状况极为脆弱,对国土生态安全、生物多样性保护和经济社会可持续发展具有重要作用,以提供森林生态和社会服务产品为主要经营目的的重点的防护林和特种用途林。包括水源涵养林、水土保持林、防风固沙林和护岸林等;自然保护区的森林和国防林等。生态公益林也是保护和改善人类生存环境、维持生态平衡、保存物种资源、科学实验、森林旅游、国土保安等需要为主要经营目的的森林、林木、林地。因此,通过利用物联网现代信息技术,建立生态公益林智能监测控制系统,对于保护和利用生态公益林具有重要的现实意义。尽管目前已有学者就物联网在林业上的应用开展了一系列研究,但针对生态公益林,集监测、研发、实训的物联网智能综合监测控制系统的开发还未见报道。
10.1.1生态公益农业功能示意图
灌溉系统:每个喷头射程直径4米,林业大棚内分4路电磁阀控制,共4*2*2=16喷头;茶树种植地分2路电磁阀控制,共2*4=8喷头,总共6路电磁阀,24喷头。每路电磁阀配备无线控制终端。
10.1.2生态公益农业效果图
10.1.3茶花种植地效果示意图
10.1.4系统组成
针对现代林业需求而开发的自动化系统整体解决方案,主要包括三个部分:信息采集、设备的自动控制、信息的发布与智能处理组成。信息采集包括温室空气温湿度信息监测、土壤信息监测、视频信息采集等。设备控制包括灌溉控制等。信息的发布与数据处理包括LED信息发布系统、中央控制室的管理平台和手机app数据展示等功能。
该项目设定一个灌区,1个总的无线智能网关来实现无线水泵控制器(1个)、无线电磁阀控制器(10个)、无线传感器(10个)技术来配合打开或关闭电磁阀,手机远程手动、定时、联动三种模式轻松切换,完成远程智能浇灌任务。提高用水效率,建立节水型景观灌溉系统。
(1)无线智能网关
智能网关(64用户)是集LoRa、GPRS、WIFI、SDI-12、RJ45、RS485/232等传输协议为一体的无线智能网关,通过LoRa低功耗无线传输协议接收传感器采集的数据也可以通过此协议直接对电磁阀和其他用电设备的无线控制。内置工业级GPRS无线模块,可以实时将数据上传到云中心。适用于土壤墒情监测、科学试验、节水灌溉、温室大棚、花卉蔬菜、草地牧场、土壤速测、植物培养、污水处理、精细林业等场合。
(2)无线电磁阀控制器
无线传输距离远:可达500米-2.5公里;低功耗,电池寿命可达2年,工作环境在-55度-85度;安装简单、管理灵活,在需要移动设备和增加设备时更有优势;故障预警和定位,让维护轻松高效,保护资产安全;传输稳定,通过8频段自动跳频;IP68防护等级,使用更安心放心;可兼容国内外的不同品牌电磁阀,如Toro 、Hunter、RainBird、伯尔梅特、拉斐尔、莱特菲姆等;功能:定时控制,设置一个开启时间,设置一个关闭时间,可以结合传感器自动控制。
(3)无线水泵控制器
功能:实现远程开启或关闭变频柜,可以结合传感器自动控制;技术参数:通讯协议:LoRa;无线传输距离:2km;使用环境:-20°~ 70°;供电方式:市电。
(4)无线土壤温湿度传感器
功能:自动控制,能联动无线电磁阀,无线水泵控制器来实现全自动无人看守控制,设置一个开启最低湿度值和关闭最高湿度值。
10.2教材联合开发教材
联合各院校教授专家,开发物联网技术应用专业系列教材,赠送物联网技术应用专业系列教程,为院校专业实验课程开展和教学提供参考。
10.3 产学研支撑平台
10.3.1物联融合云平台
产品简介物联网融合平台是支援师生用来构建物联网上层应用开发的中间件系统,它提供物联网感知层设备快速接入,API标准输出、实训项目管理,轻松上云。它非常适合物联网初学者学者使用,将感知层与应用层快速连接,降低学习门槛,支持主流的主流高级开发语言做出企业级的应用。
产品功能设备接入:物联网感知层(网关、节点,如摄像头)接入, 目前平台提供多种接入协议类型,分别是TCP、MQTT、TCP透传、HTTP等,通信网络可以是常见的3G/4G、WIFI、以太网口等;
API输出:提供二次开发统一数据格式标准,简单,不限开发语言,以便学生通过云平台提供的统一终API接口,进行数据的采集、分析和设备的监测控制,快速开发属于自己的物联网应用程序。
项目管理:学生可创建、启动、修改、删除属于自己的物联网项目,并根据项目生成专属API接口文档,管控项目内感知层(网关、节点,如摄像头)硬件连接。
软松上云:提供完善、安全的云端数据开发接口, 规避复杂物联网通信协议的解析、云端数据转换任务,简化物联网项目开发、调试过程,使学生简单、高效地开发物联网项目应用。
快速使用3.1登录物联网融合云平台
3.2新建项目
在登录后的实训前台页面中,点击“新建项目”,
10.3.2可视化界面设计工具
唯众物联网可视化界面设计工具辅助师生用来构建物联网应用程序的一个教学工具,它采用图形化界面来代替代码开发界面,通过拖拽、移动一些控件与控件节点,来过完成一个页面。它非常适合物联网初学者学者使用,其特点是通过低代码编程降低学习门槛,同时在必要的时候也可以写一些辅助代码来完善和拓展物联网应用程序的功能。学生只需具备基本编程常识,不需要懂算法、语法、编译、调试就能做出企业级的物联网应用。
内置功能:控件拖拽、属性设置、连线、调式、部署、导入、导出、部署、可视化展示。
丰富的通信协议:唯众可视化编辑器包含MQTT、HTTP、WebScoket、TCP、UDP等多种通信协议,用户无需关系协议原理及实现方式,直接使用即可达到预期效果。
强大的可视化界面:唯众可视化编辑器包含按钮、下拉框、输入框、日期控件、折线图、柱状图、仪表盘等页面可视化控件,用户无需掌握负责的web前端技术,通过控件拖拽配置即可做出内容丰富的界面。
低代码编程:唯众可视化编辑器将多种网络通信协议、多种解析方式、多种存储方式、多种显示方式等进行封装,用户只需了解基本概念,将其进行组合,并编写少量代码即可搭建出复杂的项目工程。
版权声明:我们致力于保护作者版权,注重分享,被刊用文章【网络工程培训学校(唯众本科物联网工程技术专业解决方案)】因无法核实真实出处,未能及时与作者取得联系,或有版权异议的,请联系管理员,我们会立即处理! 部分文章是来自自研大数据AI进行生成,内容摘自(百度百科,百度知道,头条百科,中国民法典,刑法,牛津词典,新华词典,汉语词典,国家院校,科普平台)等数据,内容仅供学习参考,不准确地方联系删除处理!;
工作时间:8:00-18:00
客服电话
电子邮件
beimuxi@protonmail.com
扫码二维码
获取最新动态
