了解学校是择校的必备技能,看准学校的关键信息才能将学校了解透彻!郑州市普通高中,大家关注度高的无非是第一批次高中和个别民办高中,今天我们的文章就将重点放在第一批次高中上。
咱们从三个切入点来了解第一批次高中,分别是录取分数线、重点班型及高考成绩,内容尽量整理学校的最新信息,如有出入,欢迎家长留言补充!
因2020年中考没有体育和实验,所以满分是600分,和往年有100分的差距,所以在录取分数线上,从2018年开始,整理近三年的。分数线如下:

点击查看高清大图
录取分数线的起伏变化不大,但是有个别学校在这一两年录取分数线是超过部分高中的,比如:
郑州四中:从2017年开始录取分数线远超七中、十一中,和一中、省实验一分之差;
郑州十一中:从2019年开始录取分数线高于郑州七中,不再是往年和七中相同分值的局面;
其中,郑州九中、郑州回民六中、郑州二中和郑州十九中分值每年几乎相同,在600分左右变动;
郑州十六中、郑州十二中和郑州七十四中处于一批次的最末端,录取分数线也近乎相同;
郑州市郑开学校是2020年第一年招生的高中,首年录取分数线和东外、二中、六中、十九中处于同等水平。
关于以上学校录取分数线近些年的变动原因,了解的家长不妨文章留言处聊两句~
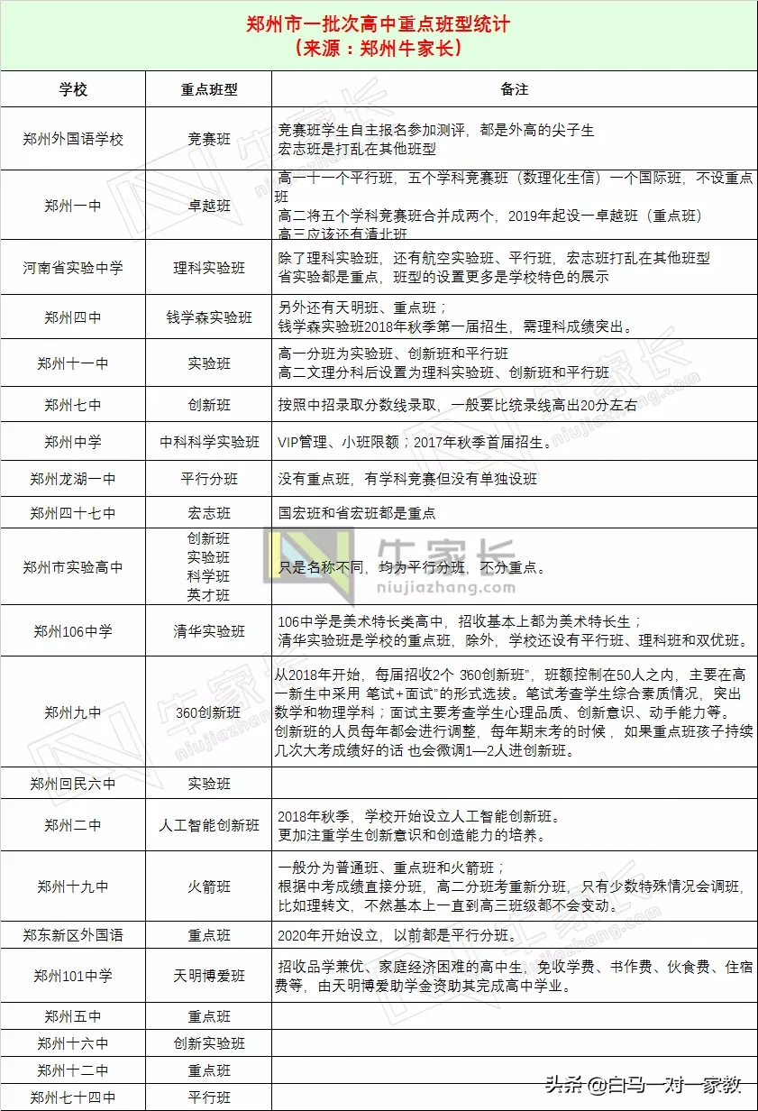
在中考录取的时候,如果走分配生被录取,一般都是在平行班就读,分数超过统招线被录取了,进重点班应该是没有问题的,学校的最好班型一般要高于统招线15-20分才能进入。

点击查看高清大图
注意:
① 以上分班情况来源于学校官网、家长及在校生分享。如有出入,欢迎指正!
② 除了个别学校之外,郑州市一批次高中的重点班基本上名字都和创新班挂钩,大致为创新班、重点班和平行班;
③ 新高一的分班一般都是按照中招成绩直接划分的,到高二文理分科后多数会重新分班,一般情况下不会有大的调动;
④ 关于民族班:是由教育局统一进行分配,郑州市有四中的藏班、七中的疆班、十一中的疆班。
高考成绩是一个高中办学成绩最直接的体现,但是在近几年,高考成绩不允许学校大肆“宣扬”,但也会有部分学校高考成绩的流出,其中对于录取率我们也只能做个简单的了解,具体“真实度”,需要家长们自行去辨别了。
因高考成绩对外并不十分透明,会分享搜集到的2018--2020年的成绩给大家,22所一批次并不全面,希望大家见谅!
郑州外国语学校:
清北录取人数:2018年61人,2019年65人,2020年73人,均包含小语种保送。
2020年:

2019年:
2018年:
郑外一本上线人数910人,一本过线 98.3%,其中,朱文浩同学全省第四,郑州市理科头名。郑州市文科前十名,郑外占了六名。理科650分以上137人600分以上的537人,占考生总人数的80%。文科600分以上127人,占考生总人数的70%。
河南省实验中学:
2019-2020年高考成绩整理:
2020年:

2019年:

2018年:

郑州一中:
2020年:
2017年中招录取833人,今年高考文理一本上线798人,其中理科一本过线727人,690分以上12人;文科一本过线71人,650分以上2人。文理各高分层次人数均多于往年,预计全国前十的著名大学录取超过200人,清北录取人数逐年攀升,双一流大学录取超过600人。
郑州一中2014-2018年高考成绩:

点击查看高清大图
郑州四中:
2020年:


点击查看高清大图
郑州十一中:
2020年:
高考一本率94.5%,600分以上比率63.5%。双一流录取率70%。理科英才班平均分663.1分,超一本线119.1分(高二文理分科后,理科会设置两个英才火箭班)。
2019年:
过一本线人数816人。一本率94%。其中英才班985率90%,211率100%。其中两名同学被清华大学录取。
2019年中国5项学科竞赛省一获奖人:数物理1人,化学2人,信息5人。
2018年:
过一本线人数726人。
郑州七中:
2020年:
据不完全统计,郑州七中一高三理科班最高分694分,全班62人,总分 600分以上多达59人,只有3人未过600分。
2019年:
一本上线756人,连续三年超过90%;
郑州市文科第一名花落七中,吴宜汶同学以全省并列第四的成绩,被北京大学录取。
郑州中学:
郑州101中学天明博爱班:
从2014年首届天明博爱班高考成绩开始,一本升学率都是100%;每年招数100人,享受天明班的待遇!
郑州龙湖一中:
2020年:
直观一些来看:
郑州五中:
数据来源:学校公布高考喜报
郑东新区外国语中学:
郑东新区外国语中学在2019年迎来自己的第一届毕业生,截止到2020年,已经有两年的毕业生了,小编根据学校公布的高考喜报总结数据如下:
郑州七十四中:
2020年:
关于以上高考成绩的统计,数据来源学校官网及高考喜报!
版权声明:我们致力于保护作者版权,注重分享,被刊用文章【郑州101中学2017高考成绩(看准这3大切入口)】因无法核实真实出处,未能及时与作者取得联系,或有版权异议的,请联系管理员,我们会立即处理! 部分文章是来自自研大数据AI进行生成,内容摘自(百度百科,百度知道,头条百科,中国民法典,刑法,牛津词典,新华词典,汉语词典,国家院校,科普平台)等数据,内容仅供学习参考,不准确地方联系删除处理!;
工作时间:8:00-18:00
客服电话
电子邮件
beimuxi@protonmail.com
扫码二维码
获取最新动态
