家长朋友快来一起看看~
环翠区中小学招生工作意见
招生对象
1. 小学招生对象:环翠区户籍及外来务工人员随迁子女年满6周岁的适龄儿童。
2. 初中招生对象:环翠区户籍及外来务工人员随迁子女的小学应届毕业生。
招生安排
2021年,环翠区持续推进义务教育招生入学“一网通办”,继续与大数据中心合作,升级完成与“爱山东”APP数据资源共享,通过网上入学报名、证件现场确认、录取结果查询一体化管理的模式,实现与公安、不动产、人力资源社会保障、市场监管等多部门数据资源共享,为招生入学提供更便捷服务。城区中小学新生入学证件由环翠区教体局组织现场确认;镇(街)中小学由镇(街)政府牵头,各中学组织实施。
招生政策
(一)严格落实招生政策
1. 保障适龄儿童入学。根据《义务教育法》《山东省义务教育条例》的规定,凡年满6周岁的儿童,其父母或其他法定监护人应当依法保证其按时入学,接受并完成义务教育。
2. 坚持控制班额招生。严格执行义务教育适龄儿童少年免试入学规定,按照省定班额标准控制起始年级学位数,小学每班不超过45人,初中每班不超过50人。根据生源总数、学校分布、学校规模、招生能力等,科学划定各学校招生区域,确保适龄儿童少年免试就近(或相对就近)入学。新生入学不采取任何考试方式进行分班。
3. 严格控制跨区入学。根据市政府专题会议纪要的规定,高区户籍居民子女和经区户籍居民子女符合到古寨中小学、张村镇、羊亭镇和新苑学校就读的,由高区、经区教育分局负责证件审核后,统一报环翠区教体局备案,并发放入学通知书。不符合会议纪要规定的高区、经区、临港区户籍居民子女仍按原划定区域入学,不得跨区择校。
4. 规范民办学校招生。第二实验小学、环翠国际中学、大光华国际学校的招生工作纳入学校审批地教育部门统一管理,与公办学校同步进行。当报名人数超过招收计划人数的,实行电脑随机派位录取;报名人数未超过招收计划人数的,剩余学位上报市教育局备案批准,面向学校审批地或属地之外、威海市域内招生。
(二)严格入学资格审查
5. 环翠户籍居民子女入学。环翠区户籍居民子女入学,需提交户口本和房产证(含不动产登记证、正规购房合同及交款手续、拆迁协议及交款手续)的原件,优先安排房户一致且房户主均为法定监护人的子女;对挂靠户口的子女入学,根据所在招生区域学校的招生能力、挂靠时间、挂靠类型等统筹安排入学。
6. 外来务工人员随迁子女入学。外来务工人员随迁子女入学,需提交户口本和环翠区房产证(含不动产登记证、正规购房合同及交款手续、拆迁协议及交款手续)的原件;需提交户口本、同一法定监护人的正式居住证、劳动合同(或营业执照)、缴纳社保单据(或区市场监管局备案的年检材料、区税务局备案的纳税材料)。依法保障外来务工人员子女接受义务教育,根据学位实际情况,结合提交的有效证件,统筹安排入学。
7.外籍人员子女入学。外籍人员子女入学需提交孩子及法定监护人的护照、签证,子女关系证明并提供汉语解释,环翠区派出所办理的外国人员居留证,房产证或房屋租赁合同,环翠区务工的相关材料等,就近(或相对就近)安排到具有接收外籍学生资格的学校就读。
(三)保障特殊群体受教育权利
8. 保障残疾儿童少年入学。大力推进融合教育,优先采用普通学校随班就读的方式,就近就便安排轻度适龄残疾儿童少年接受义务教育;对不能随班就读的中、重度残疾儿童少年开展送教上门服务,依法保障其接受普通教育权利。
9. 保障特殊家庭子女入学。对符合条件的各级高层次人才子女、烈士子女、驻威现役军人子女、公安英模、因公牺牲伤残警察子女、立功受奖抗击新冠肺炎疫情一线人员子女及其他各类优抚对象,在不超省定班额标准的前提下,按照有关规定给予优先安排。
(四)严格落实控辍保学责任
10. 做好控辍保学工作。严格落实《义务教育法》《未成年人保护法》《山东省义务教育条例》等法律规定,父母或者其他法定监护人无正当理由,未送适龄儿童少年入学接受义务教育或造成辍学,情节严重或构成犯罪的,要依法追究法律责任。建立失学辍学书面报告、联控联保和劝返复学工作机制,切实履行义务教育控辍保学法定职责,做好疑似失学辍学适龄儿童情况排查和劝返复学工作,保障适龄儿童少年接受义务教育权利。
(五)严禁违规招生行为
11. 严格落实纪律要求。遵守义务教育免试入学政策,不采取任何形式的笔试、面试、面谈、考察或擅自附加其他任何条件招生。全面取消各类特长生招生,严禁以特长生名义违规招生。严禁民办学校提前组织招生,变相“掐尖”选生源。严禁以“国学班”“读经班”“私塾”等形式替代义务教育的非法办学行为。严格落实“一人一籍、人籍一致、籍随人走”的学籍管理规定,严禁“人籍分离、学籍造假、空挂学籍”等违规行为产生。
12. 加大违规查处力度。规范做好招生入学工作,维护正常招生秩序,保障教育公平。严格审查报名证件的真实性,与多部门联合,实现数据资源共享,通过大数据比对的方式,确保报名信息真实有效。对弄虚作假、伪造证件等干扰招生秩序的行为,一经查实,需服从调剂入学安排,并协同相关部门依法追究责任。
时间安排
8月29日,登录环翠区中小学招生入学服务平台“公办学校结果查询”或“个人中心-入学详情”,查询新生入学录取学校。
8月30日,中小学一年级新生持电子版新生入学录取通知书(或自行打印入学通知书)到录取学校报到。报到时,须严格遵守疫情防控标准,佩戴口罩、测量体温、出示健康码、不聚集、保持间隔距离。
9月1日,全区中小学开学。
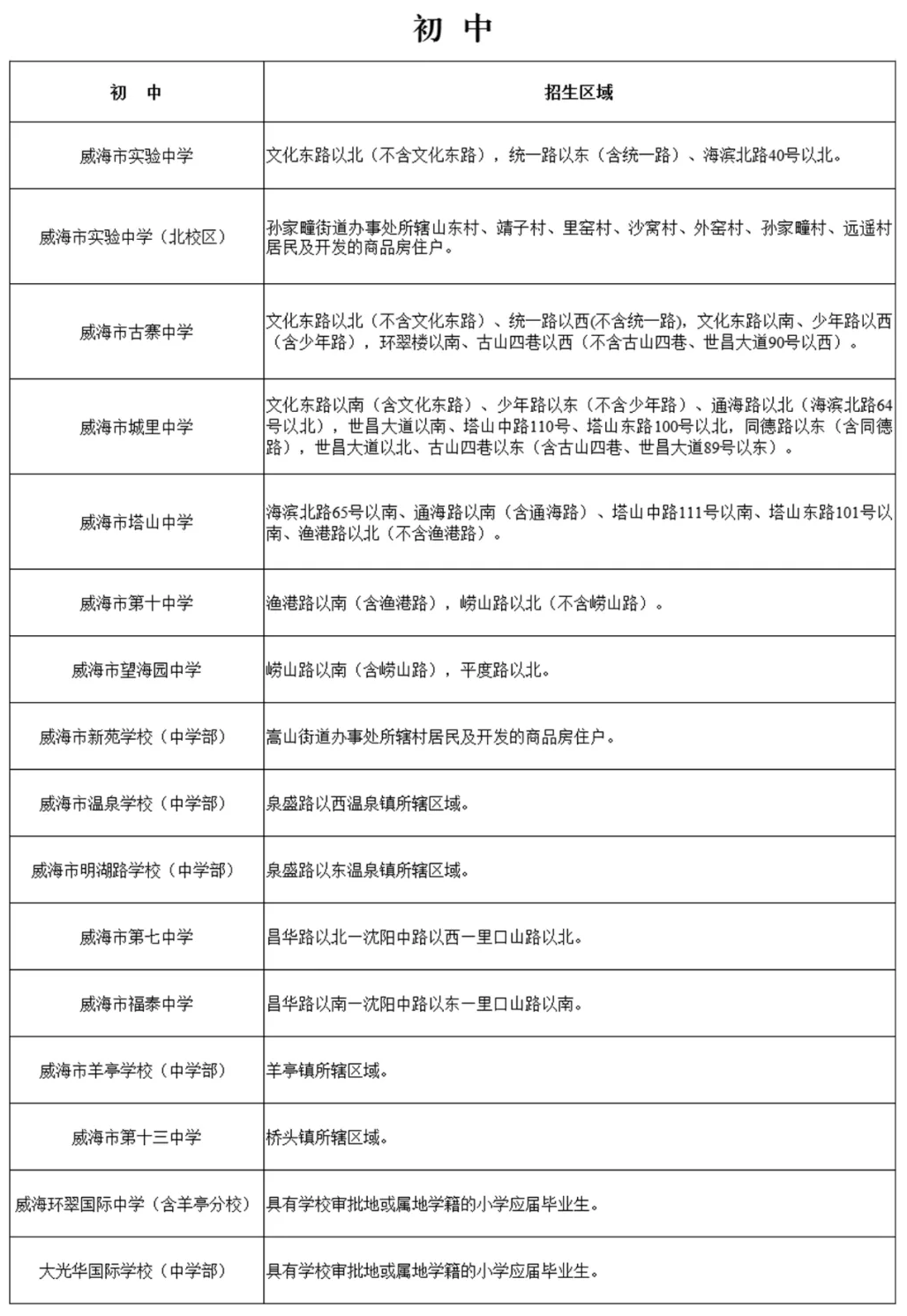
环翠区2021年义务教育学校
招生入学区域划分
高区中小学招生工作意见
基本政策
(一)严格入学资格审查
小学招生对象为高区户籍及外来务工人员子女年满6周岁的适龄儿童。初中招生对象为高区户籍及外来务工人员子女中的小学应届毕业生。
1.高区户籍入学。需提交户口本和房证(含不动产登记证、正规购房合同及交款手续、拆迁协议及交款手续。(1)优先安排房户一致且房户主均为法定监护人的子女;(2)对集体户口、挂靠户口等情况严格查验法定监护人的户口本或房证(房产证或不动产证),根据所在学区学校的招生能力、挂靠时间、挂靠类型等统筹安排入学。
2.高区户籍就读环翠区中小学。根据威海市人民政府相关专题会议纪要规定,文化路以南、世昌大道以北、古寨西路以东的高区籍中小学一年级新生,如申请到古寨中小学就读,需先经过高区教育分局审核户口本和房证(房产证或不动产证)等相关证件,初审后,由高区教育分局转交环翠区教育和体育局,由环翠区教育和体育局根据招生计划确定录取人数,发放入学通知书。
双岛街道双岛西山村、前双岛村、海庄村、卧龙村、北郊村、廒上村、店上村居民户籍子女入学,根据威海市教育局相关专题会议纪要规定,由高区教育分局组织审核报名,协调环翠区教育和体育局安排就近入学。
3.外来务工人员子女入学。需提交(1)原始户口本;(2)高区居住证;(3)高区房证(房产证或不动产证)或购房合同(含交款证明)或房屋租赁证;(4)父(母)或其他法定监护人在高区企业的劳动合同及社会保险缴费证明或高区营业执照及纳税证明。教育分局根据提交的相关证件,统筹安排入学。
4.威海城区报名政策。根据威教发[2004]10号文《关于做好外来务工就业人员子女接受基础教育工作的通知》规定,威海城区内的学生仍按环翠区、高区、经区原来划定的区域就学,不得跨区择校。若户口是其他城区在高区租房,不得在高区报名;如户口是其他城区在高区购房,可在高区报名,但需服从调剂。
5.外籍人员子女入学。外籍人员子女入学应持境内签证、居留证、父母与子女的亲属关系证明、房产证或房屋租赁合同、体检报告等资料,就近(或相对就近)安排到具有接收外籍学生资格的学校就读。
(二)严格落实招生政策
1.严格控制学区。全区根据各学校的招生能力按照户口所在地和住址划片招生,免试就近入学,严格控制跨学区入学。
2.严格控制班额。按照省定班额标准,小学每班不超过45人,初中每班不超过50人。以整体调控、相对就近入学的原则,统筹安排入学。
(三)保障特殊群体子女入学权益
1.保障外来务工人员随迁子女入学权益。维护外来务工就业人员子女的正当权益,由全日制公办中小学接收外来务工子女入学,并按照实际在校人数拨付学校公用经费,对外来务工子女接受义务教育给予与当地常住户口学生同等对待。根据威海市人民政府《关于贯彻国发〔2006〕5号和鲁政发〔2006〕91号文件解决农民工问题的实施意见》(威政发〔2006〕91号)精神及我区教育实际,在执行省定班额情况下,外来务工人员子女实行就近或相对就近指定学校入学,按以下顺序录取外来务工人员子女入学:一是学区内有法定监护人房证(房产证或不动产证)的;二是学区内有法定监护人购房合同及交款手续的;三是学区内有法定监护人正规劳动合同及社保证明或工商营业执照及纳税证明的;四是学区内有法定监护人正规劳动合同或工商营业执照的;五是在高区内务工的其他情况。初中以威海九中、神道口中学等学校为主,小学以世昌小学、神道口小学、后峰西小学等学校为主。
2.保障残疾儿童少年入学权益。对符合入学条件的残疾儿童少年纳入学籍管理,对具有接受普通教育能力的残疾儿童少年安排随班就读,对不能到校就读的重度残疾儿童少年开展送教上门服务。
3.保障特殊家庭子女入学权益。对持英才卡的高层次人才子女、持三联三服人才卡子女、烈士子女、驻威现役军人子女、公安英模和因公牺牲伤残警察子女,在不超省定班额标准的前提下,按照有关规定给予优先安排。根据《中共山东省委办公厅山东省政府办公厅关于为疫情防控一线医务人员办好十二件实事的通知》要求,对省、市卫健部门确认的新冠肺炎疫情防控一线医务人员子女,结合招生的实际情况,就近就便协调就读。
(四)严格落实控辍保学责任
做好控辍保学工作。严格落实《义务教育法》《未成年人保护法》《山东省义务教育条例》等法律规定,父母或者其他法定监护人无正当理由,未送适龄儿童少年入学接受义务教育或造成辍学,情节严重或构成犯罪的,要依法追究法律责任。建立失学辍学书面报告、联控联保和劝返复学工作机制,切实履行义务教育控辍保学法定职责,做好疑似失学辍学适龄儿童情况排查和劝返复学工作,保障适龄儿童少年接受义务教育权利,做到应入尽入。
(五)严禁违规招生行为
严格落实纪律要求。遵守义务教育免试入学政策,不得以任何形式的笔试、面试、面谈、考察或擅自附加其他任何条件招生。全面取消各类特长生招生,严禁以特长生名义违规招生。严禁民办学校提前组织招生,变相“掐尖”选生源。严禁以“国学班”“读经班”“私塾”等形式替代义务教育的非法办学行为。严格落实“一人一籍、人籍一致、籍随人走”的学籍管理规定,严禁“人籍分离、学籍造假、空挂学籍”等违规行为产生。
加大违规查处力度。落实教育部、省、市文件通知中的“十项严禁”和执纪问责纪律要求,规范做好招生入学工作,维护正常招生秩序,保障教育公平。严格审查报名证件的真实性,与多部门联合,实现数据资源共享,通过大数据比对的方式,确保报名信息真实有效。对弄虚作假、伪造证件等干扰招生秩序的行为,一经查实,需服从调剂入学安排,并协同相关部门依法追究责任。
学区划分
小学招生区域划分
1.第一小学
(1)福山路以西、文化路以北、锦州路以东;(2)沈阳路以西、火炬路以北、锦州路以东、文化路以南区域;(3)吉林路以西、笔架山-垛顶山以北、沈阳路以东、文化路以南区域。
2.实验小学
(1)世昌大道以北、福山路以东、古寨西路以西、文化中路以南;(2)昆明路以南、古寨东路以西、古寨西路以东、世昌大道以北区域。
3.田村小学
(1)福山路以西、河北军营以东、垛顶山以南、大连路以北区域;(2)科技路以东、世昌大道以南、沈阳路以西区域;(3)沈阳路以东、大连路以南、福山路以西区域。
4.山大实验学校(小学部)
文化路以南、吉林路以东、福山路以西、毕家疃南山(笔架山东延)以北区域。
5.钦村小学
福山路以东、文化中路以北、古寨东路以西区域。
6.大岚寺小学
(1)世昌大道以南、古寨西路以东;(2)昆明路以南、古寨东路以东、世昌大道以北区域。
7.沈阳路小学
(1)垛顶山以南、沈阳路以东、大连路以北、河北军营以西;(2)火炬路以南、锦州路以东、科技路以北、沈阳路以西;(3)科技路以南、华兴街以北、沈阳路以西区域;(4)西涝台社区幸福广场南北路以东,华兴街以南、沈阳路以西、大连路以北区域。
8.科技小学
(1)大连路以南,世昌大道以北,沈阳路以西,科技路以东区域;(2)大连路以东,锦州路以西,科技路以北的区域;(3)大连路以北,科技路以东,华兴街以南,西涝台社区幸福广场南北路以西区域。
9.后峰西小学
大连路以南,科技路以西高区区域。
10.神道口小学
(1)文化中路以南、古寨西路以东、昆明路以北;(2)古寨东路以东,文化中路以北、古陌岭以南区域。
11.世昌小学
世昌大道以南、福山路以东、古寨西路以西区域。
12.恒山实验学校(小学部)
初村镇和双岛街道区域。
初中招生区域划分
1.第一中学
(1)福山路以西、垛顶山以北、沈阳路以东;(2)河北军营以西、垛顶山以南、大连路以北、沈阳路以东;(3)沈阳路以西、世昌大道以北;(4)世昌大道以南、科技路以西区域。
2.世昌中学
(1)福山路以东、世昌大道以南区域;(2)昆明路以南、古寨东路以东、世昌大道以北区域;
3.威海九中
(1)古寨西路以东、昆明路以南、古寨东路以西、世昌大道以北;(2)文化路以南、福山路以东、古寨西路以西、世昌大道以北;(3)垛顶山以南、河北军营以东、大连路以北、福山路以西;(4)大连路以南、沈阳路以东、福山路以西;(5)世昌大道以南、科技路以东、沈阳路以西区域。
4.神道口中学
(1)福山路以东、文化路以北、古陌岭以南区域;(2)文化路以南、古寨西路以东、昆明路以北区域;
5.恒山实验学校(初中部)
初村镇和双岛街道区域。
招生工作安排
1. 8月27日前,根据招生意见,完成中小学分生工作。
2. 8月29日,通过“爱山东”查询录取学校,查看入学通知书和入学须知。
3. 申请跨区就读的学生,8月29日先到高区中小学招生入学报名平台个人中心查询录取学校:
如录取到古寨中小学,请于8月29日8点半--12点携带户口本到神道口小学领取入学通知书;
如录取到羊亭学校、威海七中或千山路小学,请于8月29日8点半--12点携带户口本到威海恒山实验学校领取入学通知书;
4. 8月30日,按照入学须知要求,携带电子版或纸质版入学通知书报到。
5. 9月1日,全区中小学开学。
招生工作要求
1.做好新生入学安排。各学校要高度重视,认真做好招生入学工作,科学有序组织报名登记,为家长提供热情周到的服务,对家长的咨询要耐心细致地予以解答;各中小学幼儿园要特别关注农村留守儿童,及时与监护人联系,做好招生宣传工作,督促监护人送适龄儿童、少年入学并完成义务教育;要按照有关规定和教育规律,科学分班,不设重点班和非重点班,9月底前,各中小学要完成一年级新生注册、建籍工作。教育分局将联合大数据中心严格审查报名证件的真实性,对弄虚作假、伪造证件等干扰招生秩序的行为,一经查实,依法追究相关人员责任,以保障义务教育政策落实到位,努力创设一个安全、稳定、和谐的招生工作氛围,维护高区教育的良好形象。
2.做好其他年级转学工作。因家庭住址变化、户口迁移等因素确需转学的,先经转出和转入学校同意,然后报学校主管教育行政部门审批。各中小学严格根据《山东省普通中小学学籍管理规定》办理入学转学手续,毕业年级原则上不转学。如果居住地所在学区的学校学位已满,则由教育分局统筹安排。学期中间,原则上不再受理转学申请。要严格执行辍学报告制度,认真做好控辍保学工作。
3.严格收费管理。各中小学校要严格执行经国家和省、市政府批准的中小学收费、代收费项目和标准,除此之外,不得再向学生收取其他任何性质的费用,外来务工人员子女就学的各项收费与当地学生一视同仁。接收涉外学生的学校要严格按照《关于威海市公办中小学接受外国学生收费标准的通知》(威价发〔2011〕51号)要求,做好涉外学生入学收费工作。教育分局将协同有关部门对收费工作进行专项检查和督导。
经区中小学招生工作意见
基本政策
(一)严格入学资格审查。
1.严格控制入学年龄。根据《义务教育法》规定,小学一年级入学年龄为6周岁,即2015年8月31日以前出生的学龄前儿童。
2.经区户口学生。经区有房产的,提供户口本和房产证(或不动产登 记证或正规购房合同及交款手续或拆迁协议及交款手续)等原件。经区无房产的,提供户口本原件。
3.区外户口学生。经区有房产的,提供户口本、房产证(或不动产登 记证或正规购房合同及交款手续)等原件。经区无房产的,提供户口本、法定监护人在经区居住证、经区用工单位合法的劳动合同(提供人社部门备案的社保缴纳信息)或工商部门发放的营业执照等原件。
4.涉外子女。经区内有房产:父母或其他法定监护人的房证(或不动产证)及交款发票、契税发票、维修基金发票三种票据任选其一,或购房合同及交款单据;居留许可及学生居留许可的原件及复印件;父母或其他法定监护人在经区公安部门备案的居住证明的原件及复印件;境外公证机构出具的亲属关系证明原件及复印件;儿童计划免疫接种证、体检证明。经区内无房产:父母或其他法定监护人的就业证、居留许可及学生的居留许可的原件及复印件;学生及父母或其他法定监护人在经区公安部门备案的居住证明的原件及复印件;父母或其他法定监护人就业公司的营业执照原件及复印件;父母或其他法定监护人就业公司出具的在职证明;境外公证机构出具的亲属关系证明原件及复印件;儿童计划免疫接种证、体检证明。
(二)严格执行招生工作相关政策。
1.严格控制学区和班额。全区根据各学校的招生能力划分学区,依据学生户口和住址,按划定的学区入学,严禁跨学区入学、严禁超班额招生。
2.严格招生程序。所有中小学新生均通过网上报名,任何学校不得私自接收学生。
3.威海城区报名政策。根据威教发〔2004〕10号文《关于做好外来务工就业人员子女接受基础教育工作的通知》规定,威海城区内的学生仍按环翠区、高区、经区原来划定的区域就学,不得跨区择校。若户口是其他城区在经区租房,不得在经区报名;如户口是其他城区在经区购房,可在经区报名,但需服从调剂。
4.涉外学生入学。涉外学生由经区教育分局按照汉语语言测试成绩、报名顺序和居住地等安排到皇冠小学、实验小学、九龙湾小学、新都小学、青岛路小学、长峰小学、蒿泊小学、明珠小学、皇冠中学南北校区、新都中学、凤林学校、曲阜学校、崮山中学、泊于中学。各学校外国学生数不得超过学生总数的10%。
5.只有经区居住证的学生,根据学校的容纳能力及暂住地相对就近安排到以下学校就读:
小学:崮山中学小学部、泊于中学小学部;
中学:崮山中学、泊于中学。
(三)加大特殊群体子女入学保障力度。
1.保障外来务工子女入学权利。对于接收的外来务工人员子女就学,要按规定办理入学手续,建立健全各类档案。要切实做好学校管理和教育教学工作,维护外来务工就业人员子女的正当权益,在奖励、评优、加入少先队和共青团、参加校内外活动等方面给予与当地常住户口学生同等对待。根据威海市人民政府《关于贯彻国发〔2006〕5号和鲁政发〔2006〕91号文件解决农民工问题的实施意见》(威政发〔2006〕91号)精神及我区教育实际,在执行省定班额情况下,外来务工人员子女实行就近或相对就近入学,按以下顺序录取外来务工人员子女入学:一是在学区内有父母房产证或购房合同及交款手续的;二是在学区内有工商营业执照或正式劳动合同的;三是其它情况的,按务工时间长短分配。如果居住地所在学区的学校班额已满,则由经区教育分局按照相对就近入学原则统筹安排在其他学校就读。
2.保障残疾儿童少年入学权利。经区教育分局要做好具有普通教育能力的残疾儿童的招生工作。对符合我区学校招生条件的,具有接受普通教育能力的残疾适龄儿童、少年,学校不能歧视,一律按正常儿童同等受教育权利给予登记,安排入读,对不能到校就读的重度残疾儿童实行送教上门服务。
3.保障特殊家庭子女入学权利。各类高层次人才子女、现役军人子女、烈士子女、军队转业干部随迁子女、港澳台同胞子女、华侨子女、外商子女,在招生政策范围内不超规定班额的前提下,按照有关规定给予优先安排。
学区划分
(一)中学一年级招生区域分布。
皇冠中学南校区:海峰路以南,青岛路以东,上海路和大庆路以北,香港路以西。
皇冠中学北校区:华夏路以南,青岛路以西,统一南路以东,上海路以北;海峰路以南,青岛路以西,华夏路以北,嵩山路以东;海峰路以北的经区区域。
新都中学:上海路和大庆路以南,香港路以西,珠海路以北,铁路线以东的区域;华夏路以南,嵩山路以东,铁路线以西,深圳路向西延伸以北。
凤林学校中学部:香港路以东,珠海路以北;珠海路以南,青岛路以东,凤林路以北,海埠路以西。
曲阜学校中学部:凤林路以南,青岛路以东,海埠路以西,南至经区界;珠海路以南,青岛路以西的经区区域。
崮山中学:崮山镇驻地及各行政村。
泊于中学:泊于镇驻地及各行政村。
(二)小学一年级招生区域分布。
皇冠小学:上海路以北,海滨南路以东的经区区域。
实验小学:齐鲁大道以北,青岛路以东,上海路以南,黄海路以西。
九龙湾小学:黄海路以东,大庆路以北,海埠路以西,滨海大道以南(包括华发公寓楼);黄海路以东,大庆路以南,香港路以西,齐鲁大道以北。
蒿泊小学:上海路以南,青岛路以西、珠海路以北,铁路线以东;华夏路以南,嵩山路以东,铁路线以西,深圳路向西延伸以北。
长峰小学:嵩山路以东,海滨南路以西,平度路以南,海峰路以北。
青岛路小学:嵩山路以东,海滨南路以西,海峰路以南,华夏路以北;华夏路以南,统一南路以东,海滨南路以西,上海路以北。
新都小学:齐鲁大道以南,珠海路以北,香港路以西,青岛路以东。
新港小学:东海路以东,滨海大道以北。
凤林学校小学部:齐鲁大道以南,香港路以东,凤林路以北,海埠路以西。
海南路小学:珠海路以南,青岛路以东,凤林路以北,香港路以西;凤林路以南,青岛路以东,海埠路以西,南至经区界。
曲阜学校小学部:珠海路以南,青岛路以西的经区区域。
明珠小学:大庆路以南,香港路以东,齐鲁大道以北,海埠路以西;齐鲁大道以北,海埠路以东,滨海大道以南。
崮山中学小学部:崮山镇驻地及各行政村。
泊于中学小学部:泊于镇驻地及各行政村。
(三)新苑学校(环翠区学校)中小学一年级区域分布。
经区招生范围:珠海路以北,嵩山路以西,深圳路向西延伸以南经区区域。
招生工作安排
8月29日前,根据招生工作要求,完成中小学分生工作。
8月29日,发放入学通知书。家长通过爱山东APP个人中心,查看录取通知书。
8月30日,全区中小学一年级新生报到。
9月1日,全区中小学开学。
招生工作要求
1.各学校要高度重视,做好通知书发放及新生报到工作,对待新生及家长要热情接待、服务周到。
2.严格收费管理。各中小学校要严格执行经国家和省、市政府批准的中小学收费、代收费项目和标准,除此之外,不得再向学生收取其他任何性质的费用,并根据《威海经济技术开发区农村义务教育阶段免收杂费的实施意见》(经技区管发〔2006〕125号)和《威海市人民政府办公室关于免除城市义务教育阶段学生杂费的通知》(威政办发〔2007〕71号),认真做好学生免收杂费工作。外来务工就业人员子女就学的各项收费与当地学生一视同仁。接收涉外学生的学校要严格按照《关于威海市公办中小学接受外国学生收费标准的通知》(威价发〔2011〕51号)要求,做好涉外学生入学收费工作。教育分局将协同有关部门对收费工作进行专项检查和督导。
3.各中小学校要按学籍管理规定办理入学、转学手续,转入学生必须在假期或开学半个月之内办理转入手续和学籍注册手续,学期当中不予办理;各中小学校要严格执行辍学报告制度,建立学生电子学籍档案。新生报到、新生学籍注册同步进行。
其他
1.因皇冠小学老校区内部装修刚结束,为确保孩子健康、减少家长疑虑,暂不启用老校区,皇冠小学所有学生仍在皇冠小学悦海校区就读。
2.因新苑学校校额已满,嵩山路以东、珠海路以北、铁路线以西、深圳路向西延伸以南区域学生安排至我区学校就读,其中中学为新都中学、曲阜学校,小学为新都小学、蒿泊小学、曲阜学校。
3.因海埠小学校舍及配套设施陈旧,现将海埠小学整体搬至新港小学。
转给更多家长朋友看看!
综合威海教育
版权声明:我们致力于保护作者版权,注重分享,被刊用文章【大光华威海国际学校(2021年环翠区)】因无法核实真实出处,未能及时与作者取得联系,或有版权异议的,请联系管理员,我们会立即处理! 部分文章是来自自研大数据AI进行生成,内容摘自(百度百科,百度知道,头条百科,中国民法典,刑法,牛津词典,新华词典,汉语词典,国家院校,科普平台)等数据,内容仅供学习参考,不准确地方联系删除处理!;
工作时间:8:00-18:00
客服电话
电子邮件
beimuxi@protonmail.com
扫码二维码
获取最新动态
