近年来,长沙民办初中发展十分迅猛,广益、青一、中雅、长培等学校凭借全省范围内选拔牛娃入学,其生源质量、中考成绩普遍好于公办学校。
2019年长沙中考,青竹湖和广益更是一骑红尘,两所学校6A生总和接近长沙市6A生的一半,让许多家长对择校进民办的愿望更加强烈。那么长沙有哪些民办初中呢?作为小升初的家长,可一定要了解以下这些民办初中。
(点击查看大图更清晰)
(点击查看大图更清晰)
民办学校的伙食一般都不错,收费也比较合理,比方说广益,怡雅等。有家长反映,孩子宁愿在学校吃饭,因为有些家长的厨艺不如学校厨师,很多家长接送孩子,也会在学校食堂点餐。
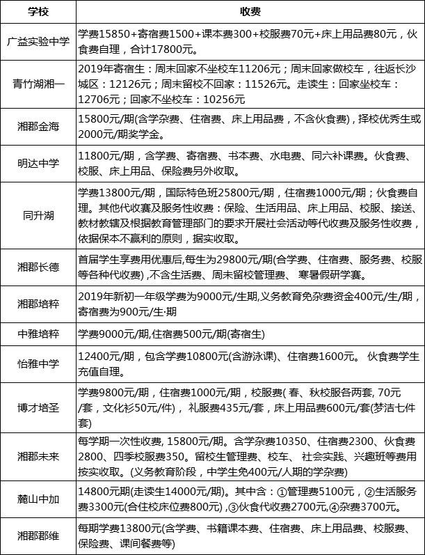
(点击查看大图更清晰)
民办学校的宿舍条件也都不差,比如广益的宿舍,8个人一个房间,下铺放行李,上铺睡觉。每个房间都有热水器,空调。学校不允许带手机,最多带一个古董手机或可通话手表,在学校住宿的学生周一到周五都被严格控制,基本没时间玩手机。现在手机成为影响学生学习成绩的最大恶魔,民办学校住宿管理在一定程度上克制了部分孩子的网瘾,同时也成就了部分自制力不强的孩子。从一定程度上来说,民办学校确实解决了很多工作狂家长和甩手掌柜家长的需求。
所属教育集团:师大附中系广益是长沙民办初中界的扛把子、头号初中名校,号称“师大附中初中部”,2017年6A率高居全市第一,近十年中考6A率从未跌出过全市前三,今年学用杯成绩名列全市第一。广益与青竹湖湘一并称长沙两大民办巨无霸,牛娃和优秀教师的集中程度连长郡双语都甘拜下风。
青竹湖湘一外国语学校所属教育集团:长沙市一中系青竹湖湘一是长沙最好的民办初中,与广益并称长沙民办双雄,中考6A率常年雄踞全市前两名,与广益各领风骚十几年,今年学用杯成绩名列全市第四。该校依傍于城北的青竹湖畔,虽然远离中心城区,但周边环境山清水秀、空气新鲜,远离“三室一厅”污染与世俗干扰,是学生身心健康成长的理想环境。青竹湖湘一是所有长沙小学尖子生梦寐以求的目标,6A率接近30%,该校每年三分之一的毕业生能进四大名校本部。学位房:水映加州(仅一手业主享受)、青竹湖曦园(仅一手业主享受)
中雅培粹学校所属教育集团:雅礼系中雅是雅礼系排名第一的民办中学,牛娃集中度非常高,今年学用杯成绩名列全市第二,把青一都超过了。中雅校区紧靠着雅礼本部,参加雅礼本部附近的培训非常方便,这是其他区域的学校所不能比的。该校生源非常好,势头极为强劲,继续发展很有可能掀翻青竹湖湘一,直逼广益,成为长沙最顶级的民办初中。
长沙市湘郡培粹实验中学所属教育集团:长郡系2016年,培粹实验中学一分为二,分别归属长郡系和雅礼系,其中长郡培粹中学由长郡中学全面托管,成为长郡中学初中校区。长培校长王秋云是长郡本部教育主任,主要管理干部由长郡中学派驻,教师由长郡教育集团内初中学校选派或由长郡中学选拔。长培的教育教学与长郡双语实验学校和麓山国际实验学校初中无缝对接,实现教学进度、教学资料、教学检测、教学评价四统一,今年学用杯成绩名列全市第六。和中雅一样,长培紧靠着长郡本部,参加本部附近的培训非常方便,这也是其他区域的学校所不能比的。
长郡郡维中学所属教育集团:长郡系长郡郡维原名长郡洋湖中学,是一所长郡与拓维合办的民办学校,校长来自长郡梅溪湖教导主任。这个学校2016年刚开学就到处招考牛娃入学,宣传造势力度很大,曾经在长郡集团联考中拿过平均分第一的好成绩,今年学用杯成绩名列全市第十。但是这一次同起点没有考过博才培圣。今年极有可能赶超麓山中加,成为洋湖片区头号初中。
湘郡未来实验学校所属教育集团:长郡系湘郡未来是星沙康桥长郡小区开发商的自建民办初中学校,长郡双语托管,2017年中考6A率位列全长沙前十名,成绩非常惊人,今年学用杯成绩名列全市第十一。该校虽然在长沙县,但却带有长沙城区学籍,毕业生可以参加城区中考,是星沙最好的初中。学位房楼盘:康桥长郡(仅一手业主享受)
麓山中加所属教育集团:长郡系麓山中加是麓山国际倾全力打造的国际化学校,麓山国际对麓山中加非常看重,倾注了不少资源,管理团队、教师团队、服务团队均由麓山国际直接委派和打造,今年学用杯成绩名列全市第十三。麓山中加致力于打造小学-初中-高中-国外名校的一体化教育链条,致力于成为长沙最好的国际学校,目前正在努力打拼实践中,前景十分良好。
博才培圣学校所属教育集团:师大附中系博才培圣是师大附中博才实验中学与马思特教育集团合办的民办初中,教学工作由师大博才全面管理。博才圣培今年学用杯成绩非常惊艳,名列全市第八,把雅礼实验都超过了。在附中集团内部的攀登杯考试中,博才圣培也名列前茅,让人刮目相看。
湘郡金海中学所属教育集团:长郡系湘郡金海中学是一所现代化寄宿制示范性民办初级中学。加入长郡“2+4”人才培养计划,即优秀学子在金海就读2年,可直接进入长郡本部学习4年。除此之外,还可直升金海集团高中部。学校以向长沙四大名校、西安交通大学少年班、全国特色高校附中等学校输送优秀生源为己任,办学至今已培养少年大学生34名。在整个长沙民办学校中,湘郡金海算是二类中排名前列的。据了解金海的校风和教学都比较严谨,受到家长们的一致好评。
怡雅中学所属教育集团:雅礼系怡雅中学是雅礼与怡海集团合办的民办中学,它奉行小班制原则,硬件条件和伙食都很好,并且与南雅关系密切。怡雅在集团内部属于中等档次,在雅礼民办序列中落后于中雅培粹,但由于地处初中教育落后的天心区,怡雅在区内的排名还是不错的,今年学用杯成绩名列全市第二十六。学位房楼盘:怡海星城(仅一手业主)
以上这十所民办初中,凭借着较好的教学质量和学习环境,是长沙目前来说公认前十的民办初中。另外6所民办初中,虽然各方面综合成绩不如以上学校出众,但是凭借严谨的办学氛围、较好的硬件设施,未来也可能渐渐崛起。
在小升初这场没有硝烟的战争中,主角是家长,学生只是傀儡,因为只有在小学阶段,主动权几乎全部掌握在家长手中。所以,不管家长有多忙,用心规划小升初、帮助孩子选择一个合适的学校和班级,对于孩子未来的学习、升学才能起到一个积极的作用。
版权声明:我们致力于保护作者版权,注重分享,被刊用文章【长沙用心教育培训学校(长沙小升初进入全派位时代)】因无法核实真实出处,未能及时与作者取得联系,或有版权异议的,请联系管理员,我们会立即处理! 部分文章是来自自研大数据AI进行生成,内容摘自(百度百科,百度知道,头条百科,中国民法典,刑法,牛津词典,新华词典,汉语词典,国家院校,科普平台)等数据,内容仅供学习参考,不准确地方联系删除处理!;
工作时间:8:00-18:00
客服电话
电子邮件
beimuxi@protonmail.com
扫码二维码
获取最新动态
