民办高中,在大多数初三家长的固有印象里都是“退而求其次”的选择,再加上学费的门槛,更是挡住了大批家长的了解和选择。从升学角度来看,并不是所有的民办高中都逊于公办,部分民办高中的升学数据也十分亮眼。
还是那句话,“公办有强弱之分,民办也不乏优质学校”,下文将从录取分数线、高考成绩、学费和奖学金政策等几个方面进行分析,来帮助大家直观地了解深圳部分热门民办学校情况,以便择校参考。
说明:2021年明珠学校未招生,未列入表单
上表以2021年中考录取分数线排序依据,汇总近三年民办高中Top10学校分数及名次变化。
整体来看,部分民办高中录取分数线高于当年公办AC类普高线的,但即便是民办最高录取线距离D类仍有差距。民办学校对于ACD类考生一视同仁,这一点会更受非深户的青睐。上表仅整理了录取线数据,而实际入学民办的考生高于D类普高线,甚至达到头部公办分数水平的考生也大有人在。
再看各校录取名次变化,对比公办高中梯队变化,民办高中浮动更大。北大附中南山分校排名最为稳定保持在一二名的位置,此外耀华实验、康桥书院、明德外语实验均有明显上升走势。
此外值得关注两点,一是2021年头部民办明珠学校未招生,也有传明珠学校的校园将扩建并到翠园中学,据最新学校反馈2022年将恢复正常招生了。二是2021年一所首届招生的新校冲入民办录取线第二名,这就是盐田区梅沙双语学校(梅沙高中),而梅沙高中每届仅招48人。
公办也好,民办也好,衡量一所高中学校离不开学校的【加工能力】,而高考数据则是一所学校培养成果的直观体现。但限于民办学校官方渠道披露的成绩数据较少,所以上表并不完整,只能给出一些大致参考。
同样,在高考出口这里北大附中深圳南山分校重本率40%左右,已经超过半数的公办高中。2019年耀华实验学校的本科率高达100%,这个数据还是很亮眼的。近三年富源和桃源居中澳实验的本科率稳定在80%-90%之间... ...仅从数据来看,这些学校真的做得到了不逊于公办。
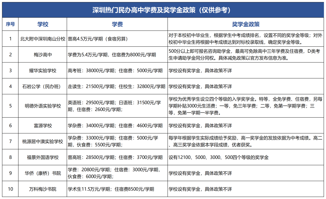
选择民办学校,学费是很大的一个门槛。所以民办学校为了吸引优质生源,基本上都会设置奖学金,为一些成绩优秀但学费支付困难的考生解决后顾之忧,最终能拿到奖学金人其实还是少数。
回到上表,可以看到学费最贵的是梅沙书院、梅沙高中,其次是北大附中深圳南山学校,费用最低的一年下来也要七八万。自掏腰包支付三年学费,大部分的普通工薪阶层真的是负担不起。看到这里,再回想老师常说“你好好学习就是给家里赚钱了”的话,想想真是肺腑之言。
相比于公办高中民办学校每年招生人数变化比较大,另外民办学校是可以招收高三复读生的,这一点公办高中做不到。而选择复读的考生往往有较大的概率冲击本科,这样对学校本科率还是有提升作用的。对于高考复读生大部分学校也有着相应的奖学金政策。
由于篇幅的关系,本文只整理了部分民办学校情况,如果大家相关民办,一定要更多地去了解。分数不是唯一的衡量标准,每所学校都有自己独有的特色。最后祝各位2022中考生都能进入一所适合自己的理想学校。
版权声明:我们致力于保护作者版权,注重分享,被刊用文章【深圳梅沙双语学校(2022年深圳中考择校)】因无法核实真实出处,未能及时与作者取得联系,或有版权异议的,请联系管理员,我们会立即处理! 部分文章是来自自研大数据AI进行生成,内容摘自(百度百科,百度知道,头条百科,中国民法典,刑法,牛津词典,新华词典,汉语词典,国家院校,科普平台)等数据,内容仅供学习参考,不准确地方联系删除处理!;
工作时间:8:00-18:00
客服电话
电子邮件
beimuxi@protonmail.com
扫码二维码
获取最新动态
