客车电驱动系统研究
摘要:介绍当前市场中新能源客车的最主流的几种电驱动方式,对这些驱动方式进行较为详细的对比和分析,寻找后续新能源客车驱动发展的趋势为四轮轮边驱动系统,并分析了该技驱动系统技术上的可拓展性,从而为新能源客车驱动系统的发展提供一些参考。
关键词:电驱动系统;客车;电机集中驱动;分布式驱动;轮边驱动;特点对比
Research on typical electric drive system of bus
Liu Su, Liu Jian,Wang Zhing
(YANGTSE MOTOR GROUP CO.,LTD , WuhHan 430040, China)
Abstract: This paper introduces several mainstream electric drive modes of new energy bus in the current market, compares and analyzes these driving modes in detail, finds out that the development trend of new energy bus drive is four-wheel drive system, and analyzes the technical extensibility of the driving system. It will provide some references for the development of new energy bus driving system.
Key words: electric drive system; bus; motor centralized drive; distributed drive; wheel drive; characteristics comparison
能源和气候变化问题是世界各国在发展的道路上一个迫切而无法回避的问题,也是人类可持续发展过程中需要解决的难题。做为汽车大国,发展新能源汽车已是国家七大战略性新兴产业之一,如《中国制造2025》,《节能与新能源汽车技术路线图》等岗领性文件均有重点说明;放眼全球,美日欧等发达国家也在新能源汽车市场发力,以求抢得技术和市场的制高点;当前我国的新能源汽车在全球是一支独秀,从权威网站上下载的各主要省份新能源客车市场预测表,见表1所示,我们可以看到,各省后续更新的客车中,新能源公交所占比重越来越高,充电桩的建设也会逐步加快。纯电动汽
车技术发展至今,要想有更好的突破,一体化电动汽车专用底盘,轻量化材料应用,高效节能技术成为发展趋势。
1 几种主流的电驱动方式[1-5]
当前,客车上已使用和正在研发的主流驱动系统有三种,分别是电机集中驱动、双电机分步式驱动、四轮轮边驱动系统,其中以电机集中驱动方式最为普遍,是最早广泛应于用各新能源客车上的;后来BYD,ZF等公司开发了分布式电驱桥,并逐步实现了批量应用和销售,如比亚迪K9型大巴,相对于电机集中驱动,分布式驱动结构更为复杂,技术更加先进;现在,一些更具前瞻性的公司将目光投向了四轮轮边驱动,车辆由四个独立的驱动轮和车体联接,相对于前面两种驱动型式,技术更加先进。
表1. 各主要省份新能源客车市场预测表
1.1 集中驱动式系统原理
如图1所示,该图片所示结构为集驱系统最常见的结构,由一个驱动电机为动力源(部分系统配置了变速器),通过传动轴与驱动桥主减速器相联,并将动力传递至两边的驱动轮,常见的新能源公交大客车为使中部地板高度尽可降低,以方便客车上下车,电机往往后置;部分旅游车辆为配置独立的后备仓,以及保持车内地板相对平整,在不追求低地板的情况下会采用电机中置。
图1 电机集中驱系统结构图
电机集中驱动系统主要有以下优点:
1)结构简单,系统成熟可靠;
该系统只有一个驱动电通过传动轴与驱动桥相联,车桥和电机市面上都有非常可靠的产品,因而系统相对简单可靠。
2)开发难度小,周期短;
该系统与传统由发动机驱动的车辆结构大体相同,驱动系统的联接和动力传输路线也一样,仅需在原有成熟的柴/汽油车上进行匹配/计算并替换驱动源即可,因此开发难度很小,能很快投向市场。
3)成本相对较低,具备价格优势;
除上述优点外,该系统也其缺点,主要包括以下几个方面:
1)系统重量普遍偏重;
相对于传统柴/汽油车,因整体结构类似,驱动系统重量也无法减轻,普遍偏重,与当前客车发展追求的“轻量化”目标不一致。
2)系统可提升性能可提升空间不大;
3)车辆内部结构受驱动系统结构影响较大,减少了乘座空间;
相对于分布式驱动来说,驱动型式相对简单,难以通过控制器进一步提升效率,降低能耗。
1.2 分步驱动式系统原理
如图2所示,该图片为ZF新型的分布驱动式结构,该系统将两个3相异步电机与减速器小型化并集成到了轮边,驱动桥为整体式铸造低门桥,因为驱传动系统高度集成,不再有单独的传动轴。
图2 分布驱动系统结构图(轮边电机)
后轴分布式驱动系统最主要的优点是车内乘座空间大幅增加;
:
图3 分布驱动系统结构图(轮毂电机)
如图2和图3所示所示的后轴分布式驱动系统不用再耗费单独的驱动电机安装空间,且没有主减速器带来的后桥中部凸起,所以即便驱动桥处的过道也可以做成一级踏步型式,后部或中部亦不用因电机安装而抬升高度,因此车内乘坐空间和舒适性便有了大幅提升,车辆档次明显提升;
后轴分布式驱动系统也有其缺点,包括:
簧下质量偏大,动力学性能不佳;后轴分布式驱动系统由于集成了驱传动系统到驱动桥,造成簧下质量偏大,动力学性能偏差,同时增大了轮胎的磨损。
2)行驶平顺性略有不足
后轴分布式驱动系统的车桥采用的是非独立式铸造车桥,加之偏大的簧下质量,使得车辆在单侧车轮过坡过坎时,另一侧的车轮受扭力的作用振动偏大,导致行驶平顺性略有不足。
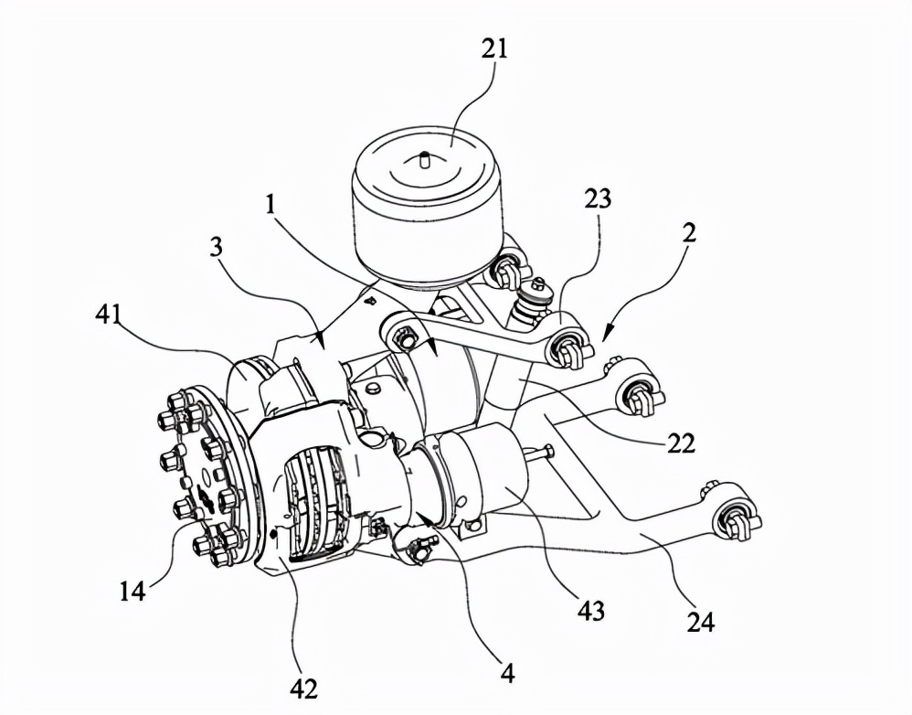
1.3 轮边驱动系统原理
如图4所示,轮边驱动系统则将驱动、减速、传动、制动、悬挂、及车轮集成为一体,做成一个独立的电驱动轮单元,一个客车上装配4组独立电驱动轮单元。
图4 轮边驱动系统结构图
轮边驱动系统主要有以下优点:
模块化程度高,生产效率高;由于整车有四个独立的电驱动轮单元,但每组电驱动轮单元除前后制动系统略有差别外,基它结构几乎一样,便于模块化生成和装配。
驱动控制可提升余地大,系统节能率高;由于整车具有四个驱动单元,控制系统根据实际路况切换多种驱动方式,如在平路和下坡时,系统可自动关闭前轮两个驱动电机,近一步降低能耗,而在加速爬坡时又能自动切换为四个电机驱动,提高动力性;
通过性能可大幅提升;每组电驱动轮的集成化程度很高,主销处可安装转向电机,从而实现四轮独立转向,通过程序控制,车辆四个轮协调转向,可实现以前后轴中心点为圆心360度转弯,亦可在车辆进出站时四个轮同时向同一个方向驶出,通过性将得到革命性提升。
2 三种主流驱动方式比较
本节将从几项重要的指标对比评价三种主流驱动系统的优劣势,分析客车后续驱动系统的发展趋势。
2.1“轻量化”程度对比;
对于新能源汽车,续驶里程是其重要参数,为此现在车辆设计都会在“轻量化”上下功夫,一般来说汽车自重每降低10%,能耗降低5%-8%,要想增加续驶里程,在电池技术暂未取得革命性突破的前提下,车辆的轻量化指标尤为重要;从表2、表3、表4以国内具有代表性的10-12米电动大巴的三种驱动系统进行统计对比来看,集驱式、分布式、轮边驱动三种系统的同类别主要零部件重量分别是:2089kg、2197kg、1586kg,轮边驱动系统有着明显优势。
表2 集驱式驱动系统主要零件重量统计表
表3 后轴分布式驱动系统主要零件重量统计表
表4.轮边驱动系统主要零件重量统计表
2.2乘座舒适性对比;
主要从悬挂形式和车内地板状态进行对比,如表5所示,从悬挂形式来看,分布式驱动为前独立后非独立式,车体的振动相对优于集驱式系统;而轮边驱动系统则因为前后均采用独立式悬挂,就车体的振动和路面状况的过滤来说,效果最优;从车内地板态态来看,分布式驱动和轮边驱动系统的车内乘座空间大大优于集驱式系统的车辆。
3客车高效驱动系统的发展趋势
通过上面的对比我们可以看到,轮边驱动系统在性能上有着极大优势,且便于模块化生成,且轮边驱动技术相对集驱式系统和后轴分布式驱动系统有更大拓展性,其可拓展性如图5所示。
图5. 轮边驱动系统技术拓展设想图
表5.乘座舒适性对比表
4结束语
本文介绍的是作者长期从事客车底盘设计特别是底盘驱传动系统设计之余,针对现今较为主流的三种驱动系统形式进行的总结,分析和对比,在这三种典型驱动系统中,集驱式系统应用广泛,但技术较为落后;后轴分布式驱动系统在许比配置比较高的车辆上也有较多应用,技术相对先进;现今已有很多厂家开展了对轮边驱动系统的研究和开发并取得很多成果,从本文的详细分析和总结可以看到,轮边驱动技术因其更好的性能和技术指标,以及更优的技术拓展性,将会是未来新能源客车驱动系统的发展趋势。
参考文献
[1]王淑坤,房梁,郑龙.电动汽车轮边驱动系统的设计与研究[J].机械设计与制造,2012(06):152-154.
[2]田其轩.城市客车的轮边驱动装置[J].客车技术与研究,1997(03):179-180.
[3]宁国宝.电动车轮边驱动系统的发展[J].上海汽车,2006(11):5-9.
[4]王昕,姜继海.轮边驱动液压混合动力车辆再生制动控制策略[J].吉林大学学报(工学版),2009(06):137-142.
[5]张昕,王松涛,张欣.轮边驱动电动车的转矩协调控制方法[J].北京交通大学学报,2017(01):124-132.
[6]屈孝和,范帅,刘飞霞.轮边驱动单发动机道路洗扫车的研究[J].建设机械技术与管理,2014:90-93.
[7]田其杆.城市客车的轮边驱动装置[J].客车技术与研究,1997,19(3):179-180.
[8]张慧慧.基于电子差速的轮边驱动电动汽车动力驱动系统仿真研究[D].长安大学,2010.
[9]屈宝鹏.多连杆悬架—轮边驱动模块的研究[D].同济大学汽车学院;同济大学,2007.
[10]陈星.轮边驱动电动城市客车驱动控制研究[D].北京理工大学,2015.
[11]徐倜凡.四轮轮边驱动电动车纵向车速估算算法研究[D].同济大学汽车学院;同济大学,2008.
作者简介:刘肃(1979-),男,硕士,工程师,主要从事客车底盘设计开发以及客车轻量化方面的工作。
版权声明:我们致力于保护作者版权,注重分享,被刊用文章【北京交通大学学报(客车电驱动系统研究)】因无法核实真实出处,未能及时与作者取得联系,或有版权异议的,请联系管理员,我们会立即处理! 部分文章是来自自研大数据AI进行生成,内容摘自(百度百科,百度知道,头条百科,中国民法典,刑法,牛津词典,新华词典,汉语词典,国家院校,科普平台)等数据,内容仅供学习参考,不准确地方联系删除处理!;
工作时间:8:00-18:00
客服电话
电子邮件
beimuxi@protonmail.com
扫码二维码
获取最新动态
