很多人都有一个错误的认知,认为生物只靠纯记忆就能取得不错的成绩,其实这种说法是片面的。
今天就来和大家聊一聊生物如何取得高分。
生物学习的确背诵比较多,但不代表考的都是课本上的原话,特别是现在高考题型特别新颖,考试趋向于考查学生的学习能力,主要包括信息提取、材料分析、概括总结等等,不再是单纯的死记硬背这么简单了。
想要学好生物,找准方法是非常关键的。很多同学觉得生物难记难背,其实就在于没有找出其内在的联系,生物学科每个章节的内容联系都十分紧密,只要跟着考纲内容结构复习,把生物整理成册,学好生物就变得轻松了。
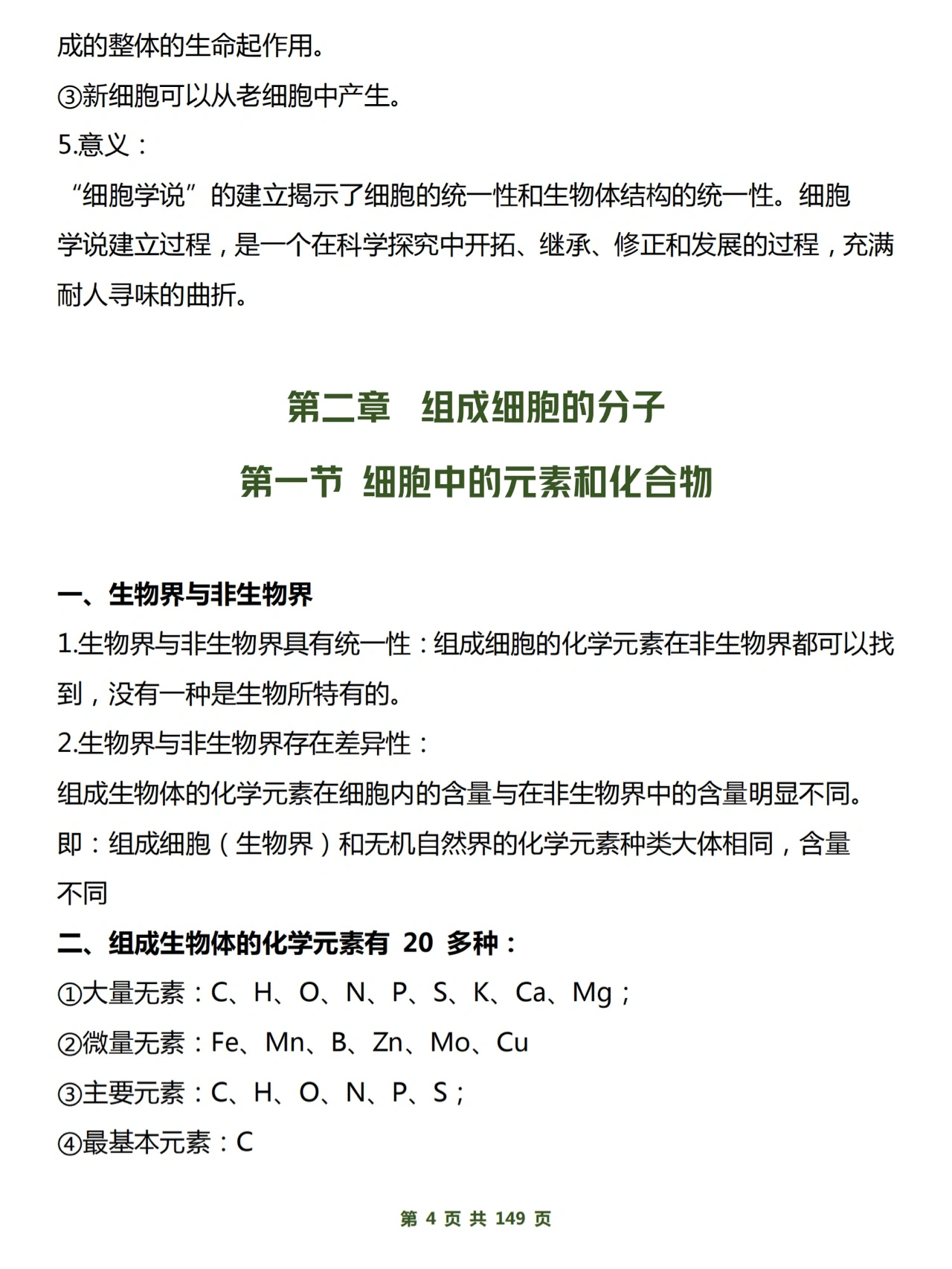
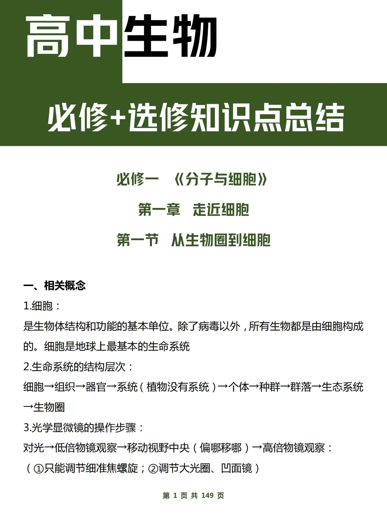
因此,在文章的最后还给大家整理了《高中生物必修+选修知识点汇总》
那么想要取得高分我们应该怎么做?
首先你要重点掌握课本上的内容,这个是大前提。在课本知识熟练掌握的基础上,可以看一些课外的与生物有关的科普类文章来丰富自己的知识,像书上的实验或者是课本中的小问题一定要弄明白。
还有就是想把某一个知识点掌握牢固,可以搭配对应的习题来检验自己对内容的掌握程度,要去钻研标准答案,多积累一些答题术语。
很多同学对生物最深的一个印象就是多而杂,总感觉考的内容特别多,复习时虚无缥缈,漫无目的。
生物是一个联系十分紧密的学科,看似零碎其实是有一条线将所有的信息都串联起来的。
就比如蛋白质这部分内容,你在必修一的时候会学结构蛋白,在研究病毒的时候,会遇到蛋白质的性质(蛋白质外壳)这部分,很多知识贯穿始终,这就是生物的特点。
所以在背某个知识点时,一定要把它所涉及的所有知识点都串联起来,一起来背更能帮助你记忆。当你在学习每一本书的时候,不仅要听老师讲解,也一定要动脑思考。
在学习过程中,如果你有一些自己的想法,一定不要害怕和老师同学交流,可以拿小本子先记下来,然后询问老师或者查资料,带着问题去听课是很有效果的。
复习时一定要自己建立模块,分块来学习,把知识点串起来化零为整,遇到难题时不要慌也不要放弃,各个突破。
学习其实是非常主观的,有的人说应该大量刷题,有的人说刷套卷,有的人说少刷题,应该看课本,把课本吃透比干什么都强。不能说谁的方法更好,咱们要找到适合自己的方法。
以下就是为大家整理的《高中生物必修+选修知识点汇总》
由于篇幅原因,今天的内容就分享到这!
第一步:评论 “提分”
第二步:点击左上角头像,进入主页并关注,点击私信发“666” 即可
如果需要其他年级、科目的精品学习资料,都可以进入主页浏览其他文章打印!
版权声明:我们致力于保护作者版权,注重分享,被刊用文章【高考生物考哪几本书(高中生物必修)】因无法核实真实出处,未能及时与作者取得联系,或有版权异议的,请联系管理员,我们会立即处理! 部分文章是来自自研大数据AI进行生成,内容摘自(百度百科,百度知道,头条百科,中国民法典,刑法,牛津词典,新华词典,汉语词典,国家院校,科普平台)等数据,内容仅供学习参考,不准确地方联系删除处理!;
工作时间:8:00-18:00
客服电话
电子邮件
beimuxi@protonmail.com
扫码二维码
获取最新动态
