大家都知道,在第一轮国家双一流学科评选中,华中科技大学的一流学科入选数不尽如人意,仅有8个学科入选。非别是:机械工程、光学工程、材料科学与工程、动力工程及工程热物理、电气工程、计算机科学与技术、基础医学以及公共卫生与预防医学。
尽管入学学科的含金量不俗,机械、光学、材料、计算机、电气等都是大类学科,含金量十足,不过,相对来说,数量还是有些少。
现在,双一流学科的评选依然接近尾声,估计年底会公布出相应的结果,那么,5年过去了,华中科技大学在本轮学科建设周期内会有那些出色的表现呢?
由于在本轮学科评估以及一流学科建设周期内,华科在物理学、生物医学工程、临床医学、以及新闻传播学等学科均有不俗表现,所以,个人认为这4门学科有可能新晋本轮的一流学科建设点。
首先,我们来看看该周期内华科的物理学。硬件方面,坐拥三大基础科研设施——磁约束氘氘聚变中子源预研装置、国家脉冲强磁场科学中心(筹)以及精密重力测量研究设施等国家重大科技基础设施。
国家脉冲强磁场科学中心
科研实力:华科的物理学在物理方面多点开花,除了测量出了世界上精度最高的引力G值之外,还利用自身的工科优势,将其转化成了高精度量子重力仪,并交付给中国地震研究所使用。因此就实力而言,华科的物理学完全能够跻身一流建设学科之列。
另外,由于未来技术学院和国家集成电路融创平台同时落户华科,对于后者而言,和物理学是强相关的,着从侧面也反映了国家对于华科物理学方面的认可。
其次,我们来看临床医学,该学科据网传已经入选了本轮的双一流学科,但是结果还没正式公布,所以一切都还未知。而华中科技大学的同济医学院,作为我国最早的医学院之一,历来都是名声在外,实力也毋庸置疑。在2020年的疫情之战中,也能够体现出华科强大的临床医学能力。
第三,那就是和医学相关但又不是医学类学科的生物医学工程,是工科类学科,而华中科技大学在该学科方面可谓是独树一帜,其实力位居国内首位,如果本轮双一流学科建设增加该学科的话,那么华中科技大学是不二之选。
最后,我们来看看起源于上世纪80年代华中工学院成立的新闻传播学,作为一所以工科起家学校,华科的新闻传播学实力同样不容小觑,尽管成立时间不长,但是在第四次学科评估中获批A类学科,仅次于中国人民大学和中国传媒大学,与复旦大学一起并列第三,可谓十分抢眼,因此也具备双一流学科的实力。
其实,除了上述学科,华中科技大学的管理类、生物学等方面的学科实力也不俗,也具进入一流学科建设的水平,不过本轮进入的概率相对较低。
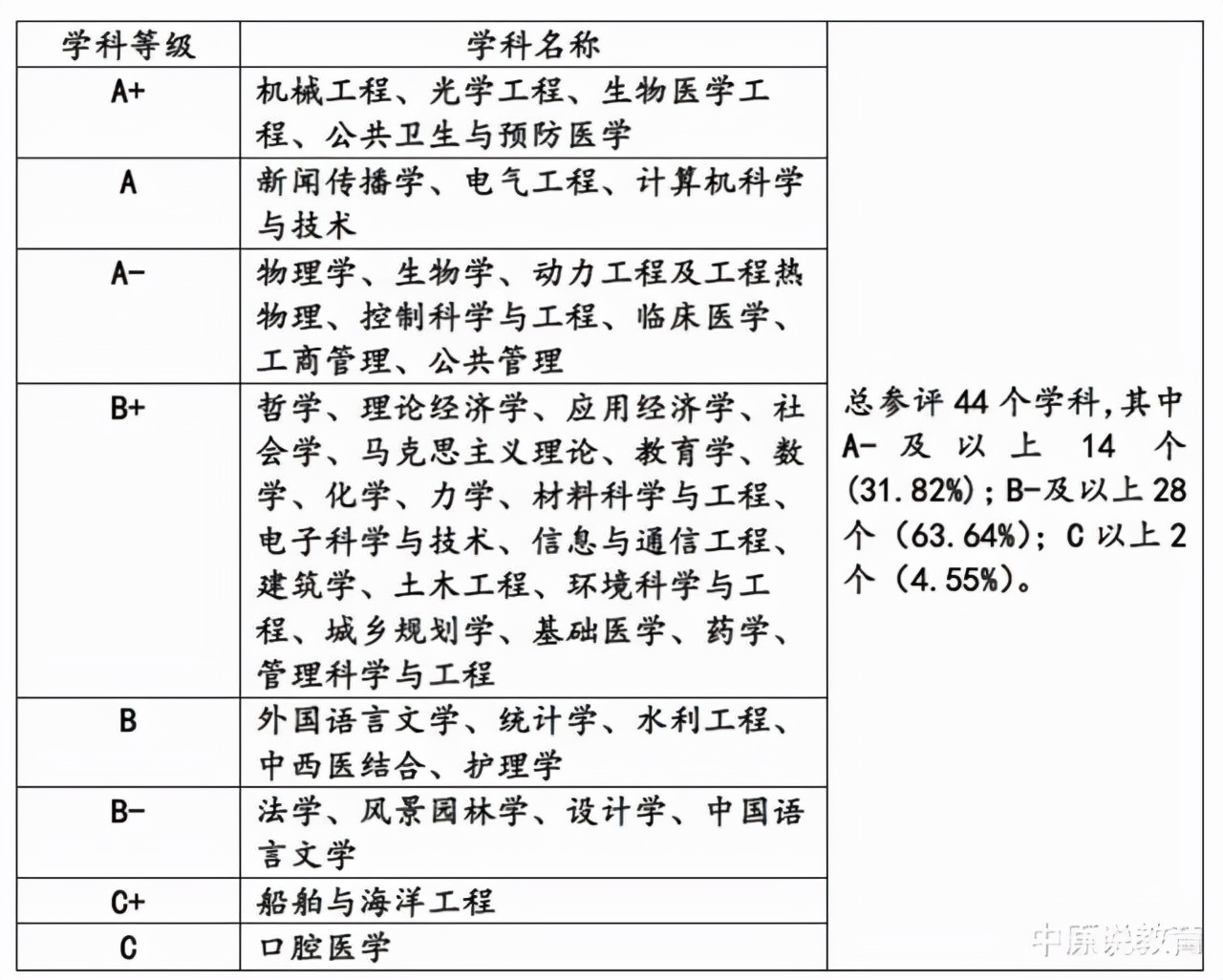
华中科技大学第四轮学科评估
华中科技大学:是我国教育部直属重点综合性大学,由原华中理工大学、同济医科大学、武汉城市建设学院于2000年5月26日合并成立,是国家“211工程”重点建设和“985工程”建设高校之一,是首批“双一流”建设高校、国家集成电路产教融合创新平台以及首批未来技术学院高校之一。
师资力量:现有专任教师3600余人,其中教授1300余人,副教授1400余人;教师中有专职院士18人,“973计划”项目首席科学家15人,重大科学研究计划项目首席科学家2人,国家重点研发计划项目首席科学家57人,国家级教学名师9人,“万人计划”科技创新领军人才34人、青年拔尖人才28人,教育部新世纪优秀人才支持计划入选者224人,国家百千万人才工程入选者41等等。
学科建设:学校拥有哲学、经济学、法学、教育学、文学、理学、工学、医学、管理学、艺术学等10大学科门类。
设有106个本科专业、46个硕士学位授权一级学科、44个博士学位授权一级学科、39个博士后科研流动站。现有一级学科国家重点学科7个,二级学科国家重点学科15个(内科学、外科学按三级计),国家重点(培育)学科7个。
科研中心:学校建有武汉光电国家研究中心以及国家脉冲强磁场科学中心(筹)、精密重力测量研究设施等国家重大科技基础设施;还拥有国家重大公共卫生事件医学中心、1个国家制造业创新中心、4个国家重点实验室、1个国防科技重点实验室、6个国家工程(技术)研究中心、1个国家临床医学研究中心 、1个国家工程实验室、2个国家专业实验室、6个科技部国家国际科技合作基地及一批省部级研究基地。
华中科技大学
如果华科上述四个学科能够入选一流建设学科的话,那么华科本轮的一流学科建设点将达到12个,更为重要的是,华科将会成为文理工医均具备一流建设学科的高校,向着综合性大学有迈出了一大步。
当然,目前双一流评选结果还未公布,对于具体哪些学科能够入选,哪些学科不能入选只能做一个大体的猜测,一切还要以教育部公布的结果为准。
您认为华中科技大学本轮将会新增几个一流学科呢?欢迎留言讨论。送人玫瑰,手有余香,期待您的点赞关注,下期内容更精彩!感谢您的阅读!
版权声明:我们致力于保护作者版权,注重分享,被刊用文章【华中科技大学基础医学院(新一轮双一流评估)】因无法核实真实出处,未能及时与作者取得联系,或有版权异议的,请联系管理员,我们会立即处理! 部分文章是来自自研大数据AI进行生成,内容摘自(百度百科,百度知道,头条百科,中国民法典,刑法,牛津词典,新华词典,汉语词典,国家院校,科普平台)等数据,内容仅供学习参考,不准确地方联系删除处理!;
工作时间:8:00-18:00
客服电话
电子邮件
beimuxi@protonmail.com
扫码二维码
获取最新动态
