随着2022年四川省高职单招录取工作的进行,不少院校已经公布了拟录取考生名单。不出意外,这部分同学就算是顺利上岸了!!在这里提前恭喜大家,通过单招顺利录取!
除此之外,对于已经单招上岸的同学来说,还有一个好消息就是即将拥有5个多月的假期!
但是,如果未被单招录取
该怎么办?
少部分单招院校会有补录的情况,但是去年有补录的学校,今年也不一定会,这是根据当年的招生情况来定的。同学们可以随时关注学校官网,以免错过唯一的机会。
对于大多数考生来讲,单招结束后,备战高考或“对口高考”才是最关键的。普高生可以继续参加普通高考,中职生除了可以选择参加普通高考外,还可以选择更适合自己的“对口高考”(高职单招确认录取后就不能参加)。
本科高校招收中职毕业生和专科高校招收中职毕业生招生考试简称对口招生考试,也被称为“对口高考”。该考试通过“文化+技能”进行评定。
“对口高考”可以帮助2021年高职单招未被录取或者想要报考本科层次的中职生圆梦大学。“对口高考”可以给中职生们提供“第二次高考”的机会,在单招考试之后弥补自己的不足,再次冲刺大学。还有一部分想通过高职单招检验自己的实力的中职同学,“对口高考”对于他们来说,是冲刺本科大学的最佳途径之一。最后为各位单招考生们收集了各院校官方公布录取分数的相关信息,大家可以看看自己属于专业中的哪个水平。
注:以下院校录取分数信息来自学校官网、官方微信公众号,院校排名不分先后,如有出入,以学校公布为准
各专业拟录取最低总成绩如下:
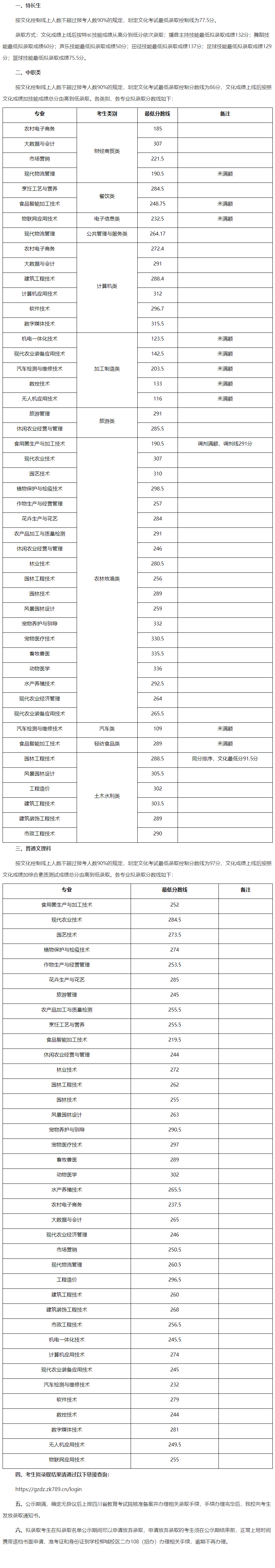
特长生拟录取最低总成绩:
录取分数线如下:
2022年高职单招最低录取控制线公示如下:
1.普通高中理科类:294.5分;
2.普通高中文科类:285.5分;
3.中职加工制造类:254分;
4.中职财经商贸类和旅游类:214.5分。
(最终录取分数与录取结果以学校官网公布为准)
2022年学院单招录取文化控制线和综合素质测试(面试)、职业技能测试控制线公布如下:
备注:
1.控制线上考生只是具备录取资格,并不是录取结果。
2.在文化考试和综合素质测试(或职业技能测试)成绩控制分数线上的考生中,按照分类别、分专业计划数,各专业按考生总成绩从高分到低分依次录取。
3.拟录取名单将按招生章程规定时间在学院招生网上公示,正式录取结果以四川省教育考试院核准备案为准。
一、分类成绩控制线
1.普高类
总分:272分,文化考试成绩:117分
2.艺术类
总分:230分,文化考试成绩:106分
3.中职类
总分:188分,文化考试成绩:107分
4.体育特长
总分:217分,文化考试成绩:78分
5.文艺特长
总分:270分,文化考试成绩:85分
6.时尚表演与传播专业
总分:268分,文化考试成绩:108分
二、专业分类录取线
普通高中类最低控制线文化总分89分
中职类最低控制线文化总分67分
2022年单招各类分数线为:
经济管理类普高240分
经济管理类中职192分
电子信息类普高243分
电子信息类中职222分
旅游服务一类普高214分
旅游服务一类中职231分
旅游服务二类普高233分
旅游服务二类中职227分
艺术类普高227分
艺术类中职233分
体育类普高236分
体育类中职203分
高职单招各类别文化成绩控制分数线(语文、数学、英语三科成绩)公告如下:
中职类(对口高职):70分;
普高类(文、理科):96分;
艺术特长生:
普高类文化:80分;
中职类文化:75分;
特长技能综合测试:160分。
2022年单独招生录取划线方案如下:
一、特长类
文化成绩控制线为60分,特长测试成绩控制线为180分,特长优异测试成绩不低于270分。
分项目按特长测试成绩从高到低录取(在录取分数相同时,按照数学、英语、语文分数顺序规则排序)。
二、中职类
文化成绩控制线为70分,技能测试成绩控制线为150分;
分专业按总成绩从高到低录取(在总成绩相同时,按数学、英语、语文分数顺序排序)。
三、普通类
文化成绩控制线为95分,素质测试成绩控制线为150分;
分专业按总成绩从高到低录取(在总成绩相同时,中外合作办学专业按照英语、数学、语文分数顺序排序,其他专业按照数学、英语、语文分数顺序排序)。
学院2022年单独招生考试录取剩余计划不递补、不调剂,全部转入学院2022年普通高考、对口高考招生计划。关于免试考生录取学院将根据省教育考试院对考生提交的免试申请材料审核结果,在学院门户网站另行通知。
2022年单独招生录取合格线如下:
(一)艺术特长生
专业测试合格线170分,文化考试合格线65分。
(二)体育特长生
专业测试合格线170分,文化考试合格线65分。
(三)美术考生
专业测试合格线145分,文化考试合格线65分。
(四)体育考生
专业测试合格线170分,文化考试合格线65分。
(五)中职类考生
工程类专业综合素质面试合格线140分,文化考试合格线130分。
文管类专业综合素质面试合格线145分,文化考试合格线125分。
(六)普通高中类考生
工程类专业综合素质面试合格线140分,文化考试合格线130分。
文管类专业综合素质面试合格线145分,文化考试合格线125分。
2022年单独招生各专业文化成绩控制分线数如下:
2022年高职单招各专业拟录取最低分数线如下:
2022年高职单招特长生拟录取最低分数线如下:
2022年单独招生各类别成绩最低控制线为:
经学院单独招生考试领导小组研究审定,我院单独招生考试按成绩总分(文化+综合素质面试或职业技能测试)排序录取,拟划定普高类、中职类录取分数控制线如下:
1、普高类拟录取分数控制线161分;
2、中职类拟录取分数控制线141分;
2022年高职单招文化控制线如下:
普通高中类:98分
中职类:72分
2022年单独招生划线方案公布如下:
2022年单独招生考试各类别、各专业拟录取分数控制线公布如下:
2022年高职教育单独招生各专业各类别拟录取分数线如下:
一、普高各专业拟录取分数线
二、中职各专业拟录取分数线
2022年单招录取文化控制线及各专业录取总分最低线如下:
2022年单招录取控制线如下:
2022年单独招生最低录取控制线如下:
2022年普通高职单招各专业拟录取分数线如下:
根据《四川省高等教育招生考试委员会 四川省教育厅关于做好2022年普通高等学校高职教育单独招生工作的通知》(川招考委[2022]3号)和《四川体育职业学院2022年高职单招章程》规定,划定今年学院高职单招文化最低录取控制分数线为65分。
2022年高职单招考试拟录取分数线:
普高类:201分
中职类:202分
2022年高职单独招生各类别最低控制线如下:
2022年高职单招拟录取相关事宜公布如下:
(1)普高成绩折合总分240分(文化40%+综合素质面试60%),中职成绩折合总分230分(文化30%+职业技能测试70%)。
(2)普高类拟录取最低控制线 104 分;中职类拟录取最低控制线 108 分。
(最终录取分数与录取结果以学校官网公布为准)
版权声明:我们致力于保护作者版权,注重分享,被刊用文章【成都农业科技职业学院单招分数线(高职单招落榜了怎么办)】因无法核实真实出处,未能及时与作者取得联系,或有版权异议的,请联系管理员,我们会立即处理! 部分文章是来自自研大数据AI进行生成,内容摘自(百度百科,百度知道,头条百科,中国民法典,刑法,牛津词典,新华词典,汉语词典,国家院校,科普平台)等数据,内容仅供学习参考,不准确地方联系删除处理!;
工作时间:8:00-18:00
客服电话
电子邮件
beimuxi@protonmail.com
扫码二维码
获取最新动态
