石家庄
河北医科大学第一医院公开招聘工作人员
一、招聘单位基本情况
河北医科大学第一医院是一所集医疗、教学、科研、预防保健、急救为一体的三级甲等综合性医院。
二、招聘原则
坚持德才兼备,贯彻民主、公开、竞争、择优的原则,实行公开招聘,在考试、考核的基础上择优聘用。
三、招聘方式
本次招聘采取单位招聘方式。
按照制定招聘方案、发布招聘公告、报名及资格审查、考试、考察、体检、拟聘人员公示、聘用等步骤进行。
四、招聘条件、岗位、人数
(一)应聘人员应具备以下基本条件:
1、具有中华人民共和国国籍;
2、拥护中华人民共和国宪法,具有良好的品行和职业道德;
3、具有符合岗位要求的工作能力;
4、具有正常履行职责的身体条件;
5、具备岗位所需要的其他资格条件。
(二)招聘人数和岗位条件:
我单位拟公开招聘专业技术岗位人员3名。具体招聘人数和岗位条件详见《河北医科大学第一医院2017年公开招聘工作人员岗位条件表》。
凡涉及到工作年限需要确定时间的,计算日期截止到2017年11月27日。
五、招聘程序
通过河北人社网(www.hbrsw.gov.cn)、河北医科大学第一医院官网公告栏(www.jyyy.com.cn)面向社会公开发布招聘信息。
(一)报名和资格审查
1、现场报名
报名时间:2017年11月28日--12月1日(上午8 :00-12:00)
(下午2:00-5:00)
2017年12月4日--12月5日 (上午8 :00-12:00)
(下午2:00-5:00)
报名地点:河北医科大学第一医院 人力资源部
具体地址:石家庄市东岗路48号河北医科大学临床学院(南院)尚勤楼327室
2、报名要求:报名者须填写《河北医科大学第一医院2017年公开招聘工作人员资格审查报名表》,可从医院官网下载打印,并携带本人身份证、毕业证(含本科期间)、学位证(含本科期间)、资格证书和有关材料原件以及复印件、3张近期同底1寸免冠照片报名。
报考人员应如实提交有关信息和材料,凡本人填写信息不真实、不完整或填写错误的,责任自负;弄虚作假的,一经查实即取消考试资格或聘用资格。
请考生保持报名时所留联系电话的畅通,以便通知有关事宜。
详情登录
http://www.hbrsw.gov.cn/a/kaoshizhaopin/2017/1127/5499.html
晋州市招聘公益性岗位人员30名
一、招聘岗位和人数
本次计划招聘30名就业困难人员,岗位为在乡镇劳动保障所从事辅助性、非营利性、临时性的公益性岗位工作。
二、招聘条件
(一)具有晋州市内常驻户籍,有劳动能力和就业愿望,热爱工作,有较强敬业精神,品行端正,身体健康,无违纪违法行为。
(二)岗位限国家计划内招收的全日制普通类院校专科(含)以上学历毕业生。
(三)毕业后一直未正式就业的就业困难高校毕业生,符合以下条件之一的人员:
1、低保家庭成员;
2、父母双失业,且无稳定经济来源生活困难的;
3、单亲、烈士子女家庭,且无稳定经济来源生活困难的;
4、家有重症病人,或家庭主要收入创造者丧失劳动能力,造成家庭经济困难的。
三、报名材料
符合条件的就业困难人员报名及资格认定时所须材料如下:
1、本人户口本、身份证、全日制高校毕业证书、报到证、父母户口本(毕业生未与父母在同一户口本的,需在村证明上说明关系)、《就业创业登记证》原件及复印件,一寸近期免冠照片1张;
2、属享受最低生活保障的人员需提供《低保证》和低保金发放存折;
3、属父母双失业人员需提供父母领取失业金或安置费等相关手续,并附带村委会和乡镇劳动保障所开具的经济困难情况证明;
4、属单亲、烈士子女家庭的需提供父母离婚证、死亡证明等相关证件材料,并附带村委会和乡镇劳动保障所开具的经济困难情况证明;
5、属家有重症病人,或家庭主要收入创造者丧失劳动能力,造成家庭经济困难的需提供父母残疾证、重病住院病历等相关材料,并附带村委会和乡镇劳动保障所开具的经济困难情况证明。
四、招聘程序
1、报名时间:即日起至2017年12月25日。
2、经审核合格的办理聘用手续,与用人单位签订就业援助协议,合同期限三年,三年以后自行择业不再续签合同。聘用人员在工作期内享受岗位补贴(我市现行标准为1480元/月)和社会保险补贴(基本养老、基本医疗、失业、工伤)。协议期满后自主择业,不享受《劳动合同法》有关经济补偿金待遇。
3、报名地点:晋州市人民政府便民服务中心二楼就业服务窗口35号,联系电话:0311-84325309。
详情登录
http://www.jzrsj.gov.cn/ArticleContent/567
石家庄私立第一中学招聘
一、学校简介
石家庄私立第一中学始建于1995年,是由企业家张建鹏先生投资上亿元兴建,是我省规模大、设施全、管理严、学风正、质量高的现代化全日制寄宿学校。
二、招聘岗位及条件
初中:语文、数学、英语、物理、化学、生物、历史、地理、政治等九大学科教师
要求:本科及其以上学历,专业对口,有教师资格证及普通话证,成绩优秀的毕业生优先考虑。
小学:语文教师、数学教师、英语教师
要求:大专及其以上学历,专业对口,有教师资格证及普通话证,成绩优秀的毕业生优先考虑。
幼儿园:主班老师、配班老师
要求:大专及其以上学历,专业对口,有教师资格证及普通话证,成绩优秀的毕业生优先考虑。
三、薪酬福利
教师岗位薪资范围为3000-7000元 ,条件符合学校统一为员工缴纳五险,享受国家法定节假日,双休,接收员工档案,发放过节福利等。
四、应聘方式及联系方式
1、请有意者将简历发送至邮箱:siliyizhong001@126.com ,简历名称:应聘岗位+姓名
2、联系方式:0311-85266590
详情登录
http://huihua.hebtu.edu.cn/jiuye/index.php?mods=show&id=1100
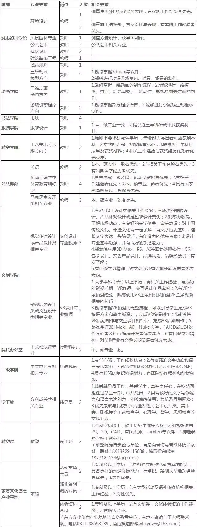
河北美术学院招聘53人
根据工作需要,我校决定面向社会公开招聘专业教师37名、专职学生辅导员3名、行政科室人员5名,雕塑院设计师2名,东方文化创意产业基地工作人员6名。教师岗位要求硕士研究生及以上学历或讲师及以上职称,行政人员、辅导员岗位要求硕士研究生学历,现将招聘有关具体事宜公告如下:
一、招聘计划
二、招聘流程
1.报名
自启事发布之日起开始报名,至招满为止。应聘者可直接到河北美术学院人事处报名,亦可通过电子邮件(附件格式为:姓名+学历+专业+应聘岗位+简历)报名。应聘材料中须有详细的个人履历情况介绍。
2.资格审核
由招聘工作小组按照招聘条件对应聘人员资格进行审查,审查合格者,人事处将通过电话、短信或邮件等方式通知具体测试内容、测试时间。
3.测试
专业教师测试分基础测试(手绘或素描)、专业测试、试讲;
行政人员、辅导员测试分笔试和面试。
三、联系方式
1.学校网址:http://www.hbafa.com
2.简历投递邮箱:hbmsxyrsc@163.com
3.联系地址:河北省石家庄市空港工业园区北环港路111号
河北美术学院人事处,邮编:050700
4.联系人:林老师、史老师
5.联系电话:0311—88596092
详情登录
http://www.hbafa.com/info/1028/4092.htm
保定
涞水县委组织部招聘工作人员75人
一、招聘原则
1、公开招聘原则;
2、公平竞争原则;
3、择优录用原则。
二、招聘计划
招聘涞水县委组织部乡镇工作人员。共计75人(男40人,女35人)
三、招聘人员的基本条件
1、拥护党的路线、方针、政策,组织纪律观念强,服从命令,听从指挥,志愿从事所应聘工作,本人及直系亲属无违法犯罪记录;具有吃苦精神,保持艰苦朴素作风。
2、年龄在35周岁以下。
3、高中以上学历。
4、政治合格、身体健康、形体端正、无残疾、无纹身、无口吃、无重听、无色盲、会讲普通话。
5、服从岗位分配、调整。
四、报名
1、时间:2017年11月25日—12月15日每天上午8:30-12:00,下午2:00-5:30,名额有限,选够为止。
2、报名须知:报名人员需提供本人以下证件的原件及复印件一份:身份证、户口本、学历证书。提供从学信网打印的学历证书电子注册备案表一份,本人近期1寸彩色免冠照片1张。需缴纳考试报名费100元/人。工作人员对报名人员的身份、年龄、学历、专业、户籍等情况进行初审,并根据报名者提供的材料进行资格审核。报名者提供的资料必须真实可靠,如有弄虚作假,材料不实的,一律取消录用资格。
3、报名地址:
保定市东风西路373号
4、报名表下载方式:
邮箱bdshengtaixin@126.com,密码3028555。
详情登录
http://www.hebd.lss.gov.cn/ecdomain/framework/bdrsw/fapkbklhcmenbbofijodpgfmchllheel.jsp
涞水县市场监督管理局招聘工作人员15人
一、招聘原则
1、公开招聘原则;
2、公平竞争原则;
3、择优录用原则。
二、招聘计划
招聘涞水县市场监督管理局机关及派出机构工作人员。共计15人,男女不限。
三、招聘人员的基本条件
1、拥护党的路线、方针、政策,组织纪律观念强,服从命令,听从指挥,志愿从事所应聘工作,本人及直系亲属无违法犯罪记录;具有吃苦精神,保持艰苦朴素作风。
2、年龄在35周岁以下。
3、高中以上学历。
4、政治合格、身体健康、形体端正、无残疾、无纹身、无口吃、无重听、无色盲、会讲普通话。
5、服从岗位分配、调整。
四、报名
1、时间:2017年11月25日—12月15日每天上午8:30-12:00,下午2:00-5:30,名额有限,选够为止。
2、报名须知:报名人员需提供本人以下证件的原件及复印件一份:身份证、户口本、学历证书。提供从学信网打印的学历证书电子注册备案表一份,本人近期1寸彩色免冠照片1张。需缴纳考试报名费100元/人。工作人员对报名人员的身份、年龄、学历、专业、户籍等情况进行初审,并根据报名者提供的材料进行资格审核。报名者提供的资料必须真实可靠,如有弄虚作假,材料不实的,一律取消录用资格。
3、报名地址:
保定市东风西路373号
4、报名表下载方式:
邮箱bdshengtaixin@126.com,密码3028555。
详情登录
http://www.hebd.lss.gov.cn/ecdomain/framework/bdrsw/fapkbklhcmenbbofijodpgfmchllheel.jsp
为了进一步加强师资队伍建设,满足学校教学需要,现向社会招聘物理、历史、政治教师。
招聘要求:
1、热爱教育事业,有较强的责任心、事业心。
2、具有本科或以上学历,具备高中教师资格证。
应聘方式:
1、应聘者请从学校网站(www.bdsz.com.cn)查看招聘信息说明,从bdsz5023032@163.com,密码:5023032,下载《保定市第三中学和保定三中实验学校联合招聘登记表》(Excel格式),认真填写后将电子稿(高中教师资格证编号必须注明)与电子简历以附件形式(不超过1M)发至学校招聘信箱bdszzhaopin@163.com。
2、学校在收到电子邮件后将对资料进行初选,符合条件者学校将通过电子邮件或电话形式通知试讲及面试事宜。
咨询电话:0312-5023032
网址:http://www.bdsz.com.cn
联系人:李涛
详情登录
http://www.bdsz.com.cn/?m=show&cid=62&id=693
邯郸
邯郸市复兴区人民法院、复兴区人民检察院招录司法辅助人员
一、招录计划
复兴区人民法院招录书记员22名;复兴区人民检察院招录书记员15名。
二、招录条件
1、遵守宪法和法律,具有良好的品行和职业道德;
2、邯郸户籍;
3、复兴区人民法院要求:年龄20周岁以上(1997年10月1日以前出生),35周岁以下(1982年10月1日以后出生),复兴区人民检察院要求:年龄23周岁以上(1994年10月1日以前出生),35周岁以下(1982年10月1日以后出生);
4、大专以上学历,法律专业的优先聘用;
5、身体健康,五官端正;
6、能够熟练操作计算机(中文录入水平达到120字/分钟以上有效录入(不限定输入法)。
三、薪酬待遇
执行邯郸市最低工资标准及三险(养老保险、失业保险、工伤保险),并按照国家政策调整工资。合同期限为3年,期满根据工作需要和考核情况决定是否续约。
四、报名办法
1、报名时按岗位登记,每位报名人员只能报考一个岗位。
2、报名时间、地点:2017年 11月28日至 11月29日,上午8:30-11:30;下午2:30-5:30;报名地点:和平路396号财富大厦7-G2室;咨询电话: 0310-2050009 13463076386。
3、报名手续及资格审查:
报名时填写《公开招录报名登记表》,携带本人有效二代身份证、户口簿(不含户籍证明)、毕业证(应届生带就业协议书)等相关证件的原件及复印件2份,本人近期同底小2寸免冠彩色照片3张;
五、招录方式
1、招录工作以劳务派遣的方式,由邯郸市昌林人力资源有限公司负责公开招考、择优录用,并负责与录用人员签订劳动合同。。
2、招录通过笔试、面试、体检、政审等环节择优录用,报考人员需保持电话畅通,凡未在规定时间内参加招录环节的视为自动放弃。资格审查将贯穿招录工作始终,不符合条件的,随时取消招录资格。
详情登录
http://www.hehd.lm.gov.cn/ecdomain/framework/hdjyw/index.jsp
廊坊
三河市燕灵路中学招聘教师
燕灵路中学是一所经市教育局批准的全日制民办学校,始建于2017年。
一、招聘岗位
初中、高中:语文、数学、英语、政治、历史、地理、生物、物理、化学、音乐、美术、体育、计算机、心理辅导老师和英语外籍教师。
二、招聘条件
1、全日制师范类院校毕业,本科以上学历。
2、身体健康,专业精良,热爱教育事业,爱心施教、具有良好的沟通能力和心理素质。
三、薪酬福利
1、初中:
(1)语文、数学、英语、政治、历史、物理、化学:近年毕业大学生年工资总额6---8万元(不含班主任津贴)
(2)地理、生物、美术、音乐、体育、计算机、心理咨询师:近年毕业大学生年工资总额4.5---6万元(不含班主任津贴)。
2、高中:
(1)语文、数学、英语、政治、历史、地理、生物、物理、化学:近年毕业大学生年工资总额6---8万(不含班主任津贴)。
(2)美术、音乐、体育、计算机、心理咨询师:近年毕业大学生年工资总额4.5---6万(不含班主任津贴)。
3、班主任津贴人均1000元以上/月。
4、五险一金
5、中、高考奖励(待定)。
四、联系电话
15200009930王老师
18710040919张老师
详情登录
http://huihua.hebtu.edu.cn/jiuye/index.php?mods=show&id=1092
衡水
安平县公安局公开招聘警务辅助人员
一、招聘原则
按照德才兼备、以德为先的用人标准,采取公开考试、严格考察、平等竞争、择优录取的方法组织招录。
二、招聘职位及报名条件
(一)招录职位
勤务辅警10人,男性;文职辅警10人(男性7名,女性3名)。
(二)招录条件
1、具有安平县常住户籍,年龄30周岁以下(即1987年1月1日后出生),全日制普通高等专科学校及以上学历;
在公安机关基层单位连续工作两年以上,未取得辅警资格的人员,由县公安局认定后,学历可放宽到高中(中专)及以上学历,年龄可放宽到35周岁(即1982年1月1日后出生)。与其他报考人员成绩相同的情况下优先录用。
2、具有良好的政治思想素质和团结协作精神,无违法违纪行为,政审合格,有志于从事公安工作,服从人民警察的领导和管理;
3、男性净身高170cm以上,女性净身高160cm以上,体重不高于标准体重(身高-110)30%,不低于标准体重15%,单眼裸视力4.8以上,无纹身,身体健壮,能胜任工作要求。
4、有下列情形之一的,不得报考:
(1)受过治安拘留以上行政处罚或刑事处罚的;
(2)正在被司法或纪检部门调查的;
(3)道德败坏,有偷窃、吸毒、卖淫嫖娼等不良行为的;
(4)曾被开除公职的(含编外用工开除、辞退的);
(5)其它不适合从事辅警工作的。
5、对招录职位的说明:
勤务辅警岗位中,招聘4名具有全日制专科及以上学历的图像、视频处理或艺术设计专业技术人员;1名为具有高中及以上学历,具备相关专业证书的战地救护员;文职辅警要求具有全日制专科及以上学历的文秘、汉语言文学、新闻等专业人员。
三、招录程序和方法
报名与资格审查
2017年12月1日8:30至3日16:30在县人力资源和社会保障局人事股(红旗东街,东方世纪城售楼部西侧,安平县社会保障服务中心三楼)报名,进行资格审查。每名考生需提交以下资料:
(1)填写《安平县招录警务辅助人员个人简历》,一式两份。
(2)填写《安平县招录招录警务辅助人员资料档案袋封面》一份。
(3)二代身份证、毕业证、报到证、驾驶证、退伍证等证件的原件及复印件一份(复印件存档,原件审查后发回)。
(4)近期小二寸彩色免冠蓝底照片4张。
(5)报名人员须现场扫描安平县人社局微信二维码,随时关注微信有关通知。
报名采取现场报名确认的方法,每人只能报考一个职位。
通过招录工作领导小组资格审查的考生进入考试阶段。
对具备国家和省级武术等级资格证书的武术教练、运动员,在国际、国家、省级武术比赛中取得名次,在部队特种突击队和武警特警中服役退伍的士兵等特殊人才(所持证书必须有据可查,真实有效),与其他报考人员成绩相同的情况下优先录用。
详情登录
http://mp.weixin.qq.com/s/np6GEWAH-1Y6Z5FMmGCb0A
安平县检察院公开招聘检察辅助人员
一、招聘原则
公开招聘坚持德才兼备的用人标准,贯彻公开、平等、竞争、择优的原则。实行公开招聘,在考试、考核的基础上择优聘用。
二、招聘方式
本次招聘采取公开招聘方式进行,按照制定招聘方案、发布招聘公告、报名及资格审查、招聘考试(笔试、面试)、体检、考核(政审)及资格复查、拟聘用人员公示、聘用等步骤进行。
三、招聘岗位及人数
根据检察工作需要,检察院公开招聘检察辅助人员共计15名(其中协警10名,文职人员5名)
四、招聘对象及条件
(一)应聘人员基本条件:
1、遵守宪法和法律,本人或直系亲属无犯罪记录或其他不良记录,具有良好的品行和职业道德。
2、年龄在30周岁以下,协警为男性,文职人员男女不限。
3、全日制普通专科及以上学历毕业生,法律、中文、哲学、党史、计算机专业同等条件下优先;有文字写作经验的同等条件下优先;复员军人可放宽到高中学历。
4、中共党员、复员军人同等条件下优先。
5、身体健康,户籍或生源地为安平县的同等条件下优先。
(二)下列人员不得报考:
1、曾因犯罪受过刑事处罚或曾被开除公职的人员,在各级公务员招考中被认定有舞弊等严重违反录用纪律行为的人员,公务员被辞退未满5年的,不得报考。
2、报考人员不得报考录用后即构成回避关系的招录职位。回避关系是指公务员法第六十八条关于“公务员之间有夫妻关系、直系血亲关系、三代以内旁系血亲关系及近姻亲关系的,不得在同一机关担任双方直接隶属于同一领导人员的职务或者有直接上下级领导关系的职务,也不得在其中一方担任领导职务的机关从事组织、人事、纪检、监察、审计和财务工作”的规定。
3、法律规定不得录用为公务员的其他情形的人员,不得报考。
五、报名方法
2017年12月1日8:30至3日16:30在安平县人力资源和社会保障局人事股(红旗东街,东方世纪城售楼部西侧,安平县社会保障服务中心三楼)报名,进行资格审查。考生开始报名前,须完全了解本次招聘政策,并提交以下资料:
(1)填写《安平县公开招录聘任制工作人员报名表》,一式两份。
(2)填写《安平县公开招录聘任制工作人员资料档案袋封面》一份。
(3)二代身份证、户口簿、毕业证、报到证、退伍证等证件的原件及复印件一份(复印件存档,原件审查后发回)。
(4)近期小二寸彩色免冠蓝底照片4张。
(5)报名人员须现场扫描安平县人社局微信二维码,随时关注微信有关通知。
报名采取现场报名确认的方法,每人只能报考一个职位。
资格初审通过的考生凭身份证到报名点领取准考证,领取准考证时间另行通知,未在规定时间领取准考证的,视为自动放弃资格。
详情登录
http://mp.weixin.qq.com/s/cX67yNY9ELasN5imSAB5Xw
安平县广播电视台招聘新闻记者、播音主持的补充公告
鉴于我县广播电视台公开招聘新闻记者、播音主持职位报名人数较少的实际情况,经招聘工作领导小组研究决定,对新闻采编记者、播音主持报名条件调整如下:
1、新闻采编记者(男,4名)
要求全日制普通高校本科及以上学历,不限专业;中文、新闻学、采编设计制作、传播学、传媒学等相关专业可放宽至全日制普通高校专科学历。
2、播音主持 (男1名、女1名)
要求全日制普通高校本科及以上学历且有播音主持工作经验者,专业不限;播音主持、中文、艺术、新闻等相关专业为全日制专科及以上学历。
其他招聘要求报名条件不变。
新闻采编记者和播音主持职位报名时间延长至2017年11月30日16:00。
报名地点:县电视台三楼办公室
咨询电话:7716661 7989029
详情登录
https://mp.weixin.qq.com/s/FoyCIBxZx9gJasxgDXBEng
秦皇岛
一、招聘人数及岗位
本次招聘50名男性,警务辅助工作岗位。
二、招聘条件
(一)应聘人员应具备下列条件:
1、拥护并遵守宪法和法律,具有良好的品行和职业道德;
2、户籍:秦皇岛市常住户籍(含海港区、北戴河区、山海关区、北戴河新区、经济技术开发区、抚宁区、昌黎县、卢龙县、青龙县);
3、年龄:20周岁以上(1997年12月1日以前出生),30周岁以下(1987年12月1日以后出生);
4、学历:国家承认的大学专科及以上文化程度,退役士兵可放宽到高中文化程度;
5、身体条件:身高170CM以上,双眼矫正后视力不低于4.8,身体健康,体貌端正,具有履行职责的身体条件和工作能力;
6、具有良好的语言表达和沟通能力;
7、同等条件的退役士兵优先考虑;
8、同意无条件服从用人单位的工作岗位安排。
三、报名事宜
(一)报名时间
报名时间:2017年11月27日至11月30日止(上午8:30—12:00,下午1:30—5:00)。
(二)报名地点
抚宁大酒店一楼会议室(抚宁长途汽车站对面)
报名联系:周例会、王江丰
联系电话:0335-6026988 17733575444
15603326777
秦皇岛市第一中学2017年公开招聘专任教师
一、招聘单位基本情况
秦皇岛市第一中学创建于1929年,1955年被确定为河北省重点中学,1978年被确定为河北省首批优先装备的重点中学,2001年被确定为河北省首批示范性普通高级中学,是一所有着悠久历史和优秀教育教学成果的名校。
二、招聘原则
坚持德才兼备,贯彻民主、公开、竞争、择优的原则,在考核的基础上择优聘用。
三、招聘范围及方式
(一)招聘范围。面向全国招聘符合岗位条件人员。
(二)招聘方式。采取选聘方式,以到人才培养单位选人、寻聘的方式。按照制定招聘方案、发布招聘信息、报名、资格审查、考核、体检、考察、拟聘人员公示、聘用等步骤进行。
四、招聘条件、岗位、人数
(一)应聘人员应具备以下基本条件
1、具有中华人民共和国国籍;
2、遵守宪法和法律,具有良好的品行和职业道德;
3、具有相应的教师资格证书,普通话、计算机等级达到相应要求;
4、具有与招聘岗位要求相适应的年龄、学历学位、专业和技能条件的全日制硕士研究生。
5、具备适应岗位要求的身体条件;
6、现役军人、试用期内的公务员和试用期内的事业单位工作人员不在招聘范围。曾因犯罪受过刑事处罚或曾被开除公职的人员;法律、法规规定不得招聘为事业单位工作人员的其他情形人员,不得应聘。此外,应聘人员不得报考聘用后即构成回避关系的招聘岗位。
(二)岗位及人数
秦皇岛市第一中学2017年公开招聘专任教师20人。具体招聘人数和岗位条件详见《秦皇岛市第一中学及2017年招聘专任教师岗位条件表》(附件1)。
五、招聘程序
(一)发布公告。2017年11月27日起在秦皇岛市人力资源和社会保障局门户网站、秦皇岛市第一中学校园网发布公告。
(二)2017年11月29 日至30 日,秦皇岛市第一中学赴人才培养单位东北师范大学招聘专场进行选拔。
(三)报名。采取现场报名的方式。
1.报名时间:2017年11月29日在东北师大现场报名。
2.报名要求:每名报考人员只能报考一个岗位。报名者须投递个人简历,填写《秦皇岛市第一中学2017年选聘专任教师登记表》,携带本人有效身份证、资格证书和有关材料原件以及复印件。
3、报名者提交3张近期同底1寸免冠照片,其中2018年应届毕业生须提供由本校毕业生就业指导部门签署意见的毕业生就业协议书。报考人员应如实提交有关信息和材料,凡本人填写信息不真实、不完整或填写错误的,责任自负;弄虚作假的,一经查实即取消考试资格或聘用资格。报名与考试时使用的身份证必须一致。
请考生保持报名时所留联系电话的畅通,以便通知有关事宜。
详情登录
https://www.qhdrsj.gov.cn/ecdomain/framework/qhdrsjweb/odhjicfjgghgbboaiphjnbepfphjbdic/gafggccpgghhbboaiphjnbepfphjbdic.do?isfloat=1&disp_template=cbkgecfnggehbboakpcflgoimgjikipd&fileid=20171127170853197&moduleIDPage=gafggccpgghhbboaiphjnbepfphjbdic&siteIDPage=qhdrsjweb&infoChecked=1
邢台
邢台市环保局内丘县分局招聘环境保护人员
一、招聘原则
坚持德才兼备的用人标准,贯彻公开、平等、竞争、择优的原则,实行考试、考察的方式择优录用。
二、招聘计划
此次公开招聘环境保护人员20名,其中男性14名,女性6名。
三、招聘条件
1、具有邢台市辖区户籍。
2、身体健康,五官端正,年龄在35周岁以下。
3、具有国家承认的全日制普通高校大专及以上学历。
4、热爱环保事业,具有良好的政治素质和道德品行。
5、环保类、建筑类、规划类、法律类、文秘类、财会类、播音主持专业同等条件下优先。
6、凡涉及到户籍、年龄、学历等需要确定时间的,计算日期截止到发布公告之日。
四、工资待遇
执行内丘县最低工资标准,月工资1480元(以后按河北省最低工资标准相应调整),享受基本养老、医疗、失业、工伤保险待遇。
五、人员管理
招聘的环境保护人员采取劳务派遣模式,由邢台市环保局内丘县分局委托的劳务派遣公司统一签订劳动合同,缴纳各类保险,派遣到邢台市环保局内丘县分局工作,由邢台市环保局内丘县分局负责环境保护人员的日常管理。
六、招聘程序及方法
(一)报名及资格审查
1、发布公告:2017年11月23日在县电视台发布公告,在内丘县人力资源网发布公告、招聘简章。
2、组织报名:2017年11月28日—11月29日,报考人员需在内丘县人力资源网下载《报名资格审查表》,填写后持本人身份证、毕业证、报到证等有效证件原件及复印件,同时提交教育部学历证书电子注册备案表(学信网上打印)及小二寸近期免冠彩照3张到县人力资源和社会保障局人力资源市场报名。
咨询电话:0319-6867581
详情登录
http://nqxrlzy.com/news_view.asp?NewsId=425
(河北日报微信)
版权声明:我们致力于保护作者版权,注重分享,被刊用文章【保定三中实验学校(河北最新招聘近千人)】因无法核实真实出处,未能及时与作者取得联系,或有版权异议的,请联系管理员,我们会立即处理! 部分文章是来自自研大数据AI进行生成,内容摘自(百度百科,百度知道,头条百科,中国民法典,刑法,牛津词典,新华词典,汉语词典,国家院校,科普平台)等数据,内容仅供学习参考,不准确地方联系删除处理!;
工作时间:8:00-18:00
客服电话
电子邮件
beimuxi@protonmail.com
扫码二维码
获取最新动态
