HR喜欢的简历都是简洁大方,而且阅读起来流畅的简历。因为这样的简历,HR可以快速抓住简历的重点信息,快速知道候选人是否匹配,提高工作效率,包括很多500强HR都推荐这样的简历。
那么,HR喜欢的简历又该怎么做呢?
关于应届生的简历,可以从这四点来制作:
应届生的简历难点在于没有工作经验或经验少,很多时候觉得应该多写点。这时候便有一个误区,很多应届生将能想到的都写上去,将HR想象成了一个很有耐心的老师。但事实上,HR在招聘时,尤其是招聘季一天会过很多简历,根本没有时间去你的简历中去挑选关键信息,甚至很多时候看到内容很多的简历,粗略扫一眼没有重点,简历就被淘汰了。
简历最好控制在一页纸以内,一页纸简历在一屏内,HR可以既可以看到简历的整体内容,也可以快速看到简历的关键点,自然能提高简历通过率。
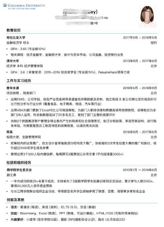
下面的样例是普华永道(世界四大会计事务所之一)的简历:刚好一页纸,既有简约的排版和具体工作的描述(尤其是数据支撑),这都是世界500强HR很喜欢的。
STAR法则,即情景、任务、行动、结果。
即事情是在什么场合发生的?我们要完成什么样的任务?我们怎么做的去完成任务?得到什么结果,或者学习到什么?
这个法则是讲述自己故事的方式,或者说,是一个清晰、条理的作文模板。不管是什么,合理熟练运用此法则,可以轻松的对面试官描述事物的逻辑方式,表现出自己分析阐述问题的清晰性、条理性和逻辑性。
将每件事用S T A R 四点写出,将重要的事情做成表格。
例:大一辩论比赛获得冠军
S:系里共有5支队伍参赛,实力。。。,我们小组。。。。。
T:熟悉辩论流程,掌握辩论技巧,获得系冠军
A:自己主动整理资料,组织小组学习流程,编制训练题,小组训练,根据每个人的特点,分配任务(详细,尽量详细,包括当中遇到的困难都要回忆起来,自己是怎么解决的)
R:获得系辩论赛冠军
以上这个例子中,可以让HR迅速了解你整个活动的前因后果,同时,也突出了你在这个活动过程中的领导能力,沟通能力,主动解决问题的能力等等。
从上面的例子可以看出,好的简历内容编写是有技巧的。好的经历不代表有好的简历内容,更何况应届生的工作经历本来就不太多,如果不会合适的方法表述自己的简历,胡乱堆砌自己的经历,不突出重点能力,就会错失了很多的面试机会。
这就是很多时候,我们觉得做过的事情不少,做的也还可以,但是放到简历上总感觉差点什么,不是HR想要的原因。
再比如,很多应届生有过学生会的经历,需要撰写这部分内容。
你写出来的可能是:
参加外联部,为学校活动拉取赞助;为其他部门活动提供经费保障。
HR看到的是:这份简历的应聘者做的拉赞助的工作,提供经费支撑。然后没了,HR不知道做得怎么样,不清楚应聘者是否与所招的岗位匹配度能达到百分之多少。
使用star来撰写工作经历这部分:
参加外联部,对接其他部门活动及经费需求,分组针对不同的商家进行活动经费拉取,平均为每场活动拉取经费1000余元;及时收集部分经费需求,根据不同活动制定经费安排计划,保障20余场活动顺利举行。
怎么样?当HR看到这样的描述,可以很快明确应聘者做了什么,做的结果如何,能够在很短的时间内对应聘者做出判断。自然,HR对这样的简历也更青睐。
对于HR来说,什么样的简历信息是HR最需要的,当然是你从哪里来,做过什么事。所以在排列简历内容的时候,需要将教育经历和工作经历放在前面,这也是HR重点关注的。
还有就是,在写教育经历的时候,在校学生很容易犯的一个错误就是,将毕业时间写成“至今”,但是HR只想知道的是你什么时候毕业,这就导致无法判断是否是应届毕业生。
对于成绩好的应届生,可以将自己的成绩放到最上面显眼的位置;对于成绩差的应届生,可以将自己的经历放到上面,成绩放到下面或者不放。简历技巧应该注意扬长避短,而不是全盘推出。
凡是企业进行招聘的,一般都是术业有专攻的人,比如企业招一个会计,他们并不需要一个沟通和销售能力特别强的人,所以简历的编写一定要与岗位匹配。
在简历内容方面,和岗位相关的能力可以多展现,不相关和无关的内容可以少写,以免乱了内容的主次,不能突出应有的竞争力。
相关性除了内容相关,还有专业动词的相关性,比如应聘的是财务相关的岗位,就可以用到演算、评估、分析等专业动词。
有个关键的技巧,就是拿企业的招聘需求,里面有岗位要求,逐条分析岗位要求,然后根据岗位要求所需的专业技能和其他能力,有针对性地编写自己的简历。当然这是针对有目标企业的情况,但这个技巧很多人试过,事实证明,面试通过率很高。
我是墨凡,聚焦职场,关注进阶。这里有简历、面试、职场、管理知识分享,很高兴与你相遇,欢迎关注、讨论,一起进步。
版权声明:我们致力于保护作者版权,注重分享,被刊用文章【学校拉赞助怎么拉(HR喜欢的简历是什么样的)】因无法核实真实出处,未能及时与作者取得联系,或有版权异议的,请联系管理员,我们会立即处理! 部分文章是来自自研大数据AI进行生成,内容摘自(百度百科,百度知道,头条百科,中国民法典,刑法,牛津词典,新华词典,汉语词典,国家院校,科普平台)等数据,内容仅供学习参考,不准确地方联系删除处理!;
工作时间:8:00-18:00
客服电话
电子邮件
beimuxi@protonmail.com
扫码二维码
获取最新动态
