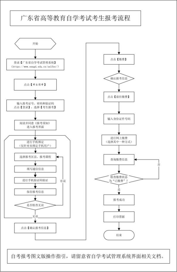
近期,广东省自学考试(自考)已经开始报名了,很多朋友在报名的过程中遇到照片不符合要求的情况,只能到照相馆或请人帮忙,今天就教大家如何自己手机拍摄轻松处理好电子版照片,顺利完成报名。
2、在规定时间通过广东省教育考试院官方小程序进行正式报名。正式报名成功后将获得唯一准考证号,所有考生务必牢记。
4、上传正面半身照片,可以手机自拍
版权声明:我们致力于保护作者版权,注重分享,被刊用文章【广东自学考试管理系统(广东省自学考试报名流程)】因无法核实真实出处,未能及时与作者取得联系,或有版权异议的,请联系管理员,我们会立即处理! 部分文章是来自自研大数据AI进行生成,内容摘自(百度百科,百度知道,头条百科,中国民法典,刑法,牛津词典,新华词典,汉语词典,国家院校,科普平台)等数据,内容仅供学习参考,不准确地方联系删除处理!;
工作时间:8:00-18:00
客服电话
电子邮件
beimuxi@protonmail.com
扫码二维码
获取最新动态
