各位同学、家长大家好,每天分享学习方法与干货,希望能帮助大家。
短时间想提高作文水平最快速的方法是什么?
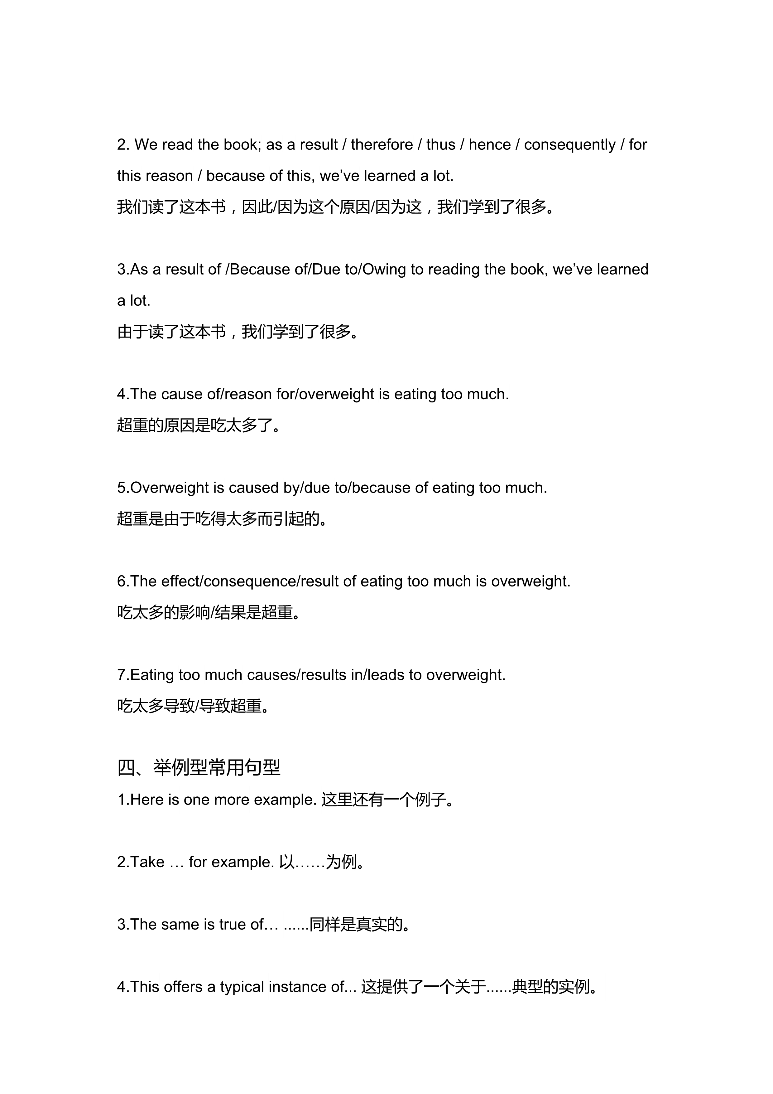
第一步,就是要保证字迹好看,工工整整的卷面使得改卷老师身心舒畅,第一印象会大幅提升。
第二步,结构清晰,这点我们要着重来讲。
因为流水式的改作文法,所以老师很看重结构,我在这里给题主列个作文结构大纲
1,开头+主题句
2、主体段
3,主体段
4,主体段
5,结尾,升华主题。
这个大纲十分的普遍,但是正因为它普遍,我们就要在上面做文章,
改卷老师无非就看1和5,所以,开头和结尾一定要拿捏好,建议开头点题,结尾升华主题。
下面是针对高中知识,给大家整理的高考写作高级功能句型汇总,如果有需要的同学可以打印。
资料获取方法
点击作者头像,私信,发送“作文句型”免 费获取电子版
版权声明:我们致力于保护作者版权,注重分享,被刊用文章【高考作文句型(高中语文提分技巧)】因无法核实真实出处,未能及时与作者取得联系,或有版权异议的,请联系管理员,我们会立即处理! 部分文章是来自自研大数据AI进行生成,内容摘自(百度百科,百度知道,头条百科,中国民法典,刑法,牛津词典,新华词典,汉语词典,国家院校,科普平台)等数据,内容仅供学习参考,不准确地方联系删除处理!;
工作时间:8:00-18:00
客服电话
电子邮件
beimuxi@protonmail.com
扫码二维码
获取最新动态
