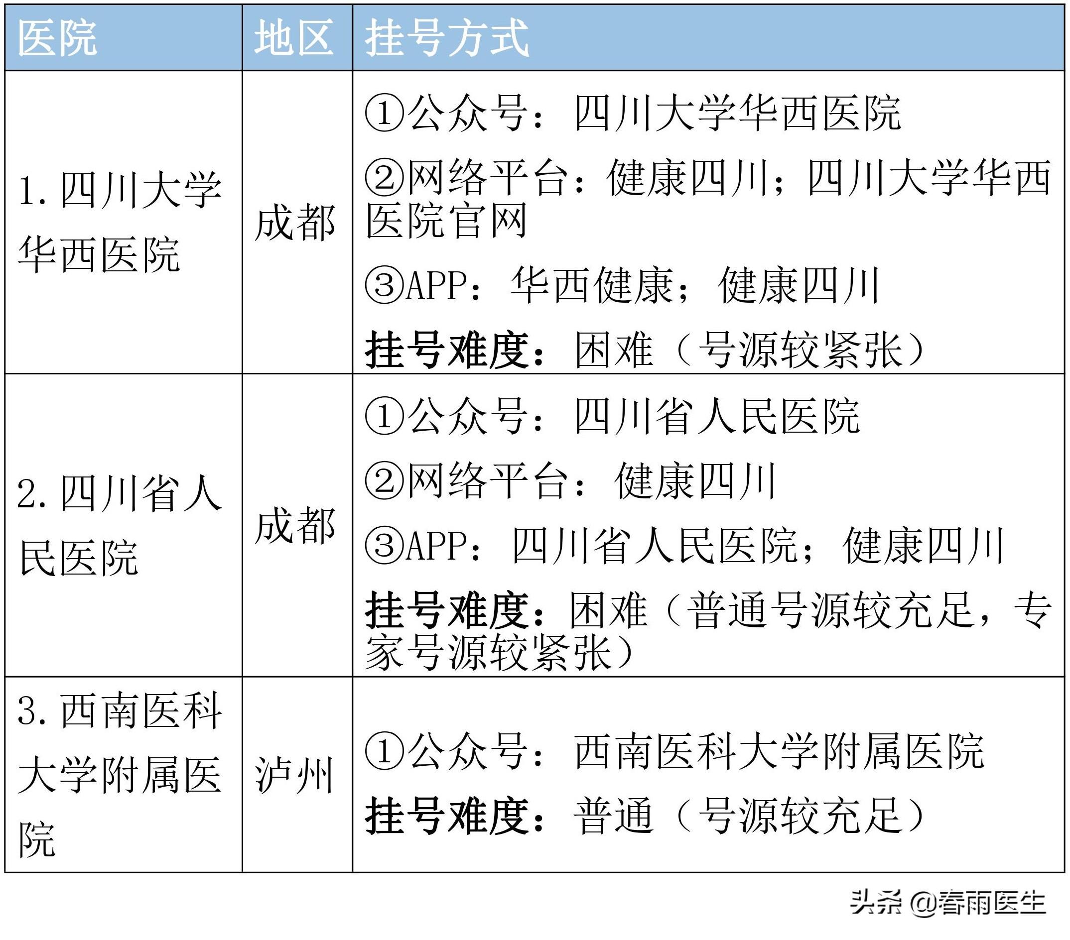
经常有四川的小伙伴来咨询就医顾问:“四川哪家医院最好?”“皮肤病去哪家医院治?”“小儿咳嗽哪家医院好?”“华西医院怎么挂号?”……
为了让大家了解在四川看什么病去什么医院、怎样挂号,就医顾问为大家整理了四川综合医院排行榜以及各专科前三名医院排行榜,并且附上了挂号方式,希望对大家有帮助。
小儿呼吸疾病、小儿五官疾病、小儿消化疾病、小儿神经发育、小儿皮肤病、生长发育、儿童保健等
妇科炎症、妇科内分泌疾病、盆底疾病、妇科肿瘤、流产、不孕不育、计划生育、性功能障碍等
食管疾病、胃疾病、肠道疾病、肝胆胰疾病、腹膜及肠系膜疾病、腹水、便秘、腹泻、消化道出血
肺部&呼吸道感染、支气管病、结核、肺栓塞、肺心病、间质性肺病、肺结节、肺癌、呼吸窘迫、呼吸衰竭等
皮肤真菌病、昆虫性皮肤病、维生素缺乏皮肤病、皮炎、皮疹、红斑、毛发及甲床问题、皮肤肿瘤、疱疮等
尿结石、肾结石、肾脏和膀胱肿瘤、前列腺疾病、睾丸疾病、梗阻性尿道疾病、女性泌尿系统疾病等
耳部疾病:中耳炎、听力障碍、鼓膜穿孔等;鼻部疾病:鼻炎、鼻息肉等;咽喉疾病:咽喉炎、腺样体肥大、扁桃体炎等
骨折、骨关节炎、骨关节感染与结核、骨肿瘤、骨质增生、颈椎病、脊柱疾病、运动损伤、手足骨病等
医院选取依次参考如下资料:(1)复旦大学医院管理研究所《中国医院及专科声誉排行榜》。(2)政府卫生部门评定的临床重点专科和教育部门评定的重点学科分布。(3)医院对应科室的高级职称人数。(4)医院对应科室的床位数。
点击下方【了解更多】,下载“春雨医生”APP,可以查看四川省更多专科排名。全国各省市医院排名都可以查!
版权声明:我们致力于保护作者版权,注重分享,被刊用文章【四川最好的专科学校(四川省顶级医院名单)】因无法核实真实出处,未能及时与作者取得联系,或有版权异议的,请联系管理员,我们会立即处理! 部分文章是来自自研大数据AI进行生成,内容摘自(百度百科,百度知道,头条百科,中国民法典,刑法,牛津词典,新华词典,汉语词典,国家院校,科普平台)等数据,内容仅供学习参考,不准确地方联系删除处理!;
工作时间:8:00-18:00
客服电话
电子邮件
beimuxi@protonmail.com
扫码二维码
获取最新动态
