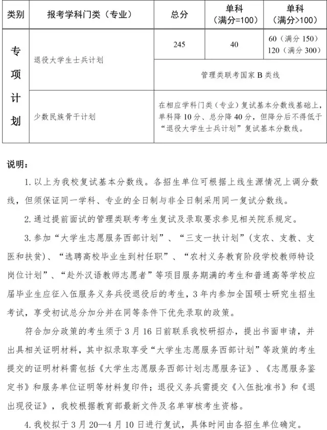
今天给大家带来的是中山大学近几年复试分数线统计
中山大学
2017-2021年各学科复试分数线
以下整理仅为校线历年变化,具体请看各个学院公布的复试分数线。










版权声明:我们致力于保护作者版权,注重分享,被刊用文章【中山大学考研分数线(院校分数线)】因无法核实真实出处,未能及时与作者取得联系,或有版权异议的,请联系管理员,我们会立即处理! 部分文章是来自自研大数据AI进行生成,内容摘自(百度百科,百度知道,头条百科,中国民法典,刑法,牛津词典,新华词典,汉语词典,国家院校,科普平台)等数据,内容仅供学习参考,不准确地方联系删除处理!;
工作时间:8:00-18:00
客服电话
电子邮件
beimuxi@protonmail.com
扫码二维码
获取最新动态
