考研需要经历初试与复试两场比赛的竞争,复试内容一般为专业知识、外语及综合能力。
复试方式为面试与笔试相结合或面试,20考研遇特殊情况,复试主要以线上为主,也有院校开学时会补笔试。但21年基本恢复正常,还是以线下面试为主,竞争还是很大的。
复试作为整个研究生考试阶段的一部分也是不可以忽视的,每年都有同学栽在了复试!
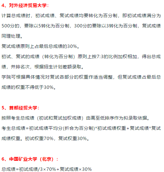
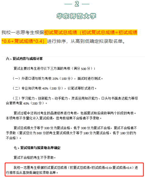
但是有这么一些学校,它们的最终录取成绩更加看重初试成绩,据相关院校公布的初试占比来看,最高可达70%,
这就意味着只要12月份考试分数越高,入学的几率就越大!这对于一些不善于复试面试的同学来说无疑是一个好消息!我们一起来看一下各个院校的具体情况!
以下为各院校的具体成绩计算方式:
各位研友们在择校时一定要注意目标院校对复试有什么要求、初试成绩有什么要求,一些院校复试还需要写论文提交材料等,如今年改革的中国传媒大学等等,不同的院校有不同的要求,因此同学们一定要在了解清楚之后再谨慎选择院校!
以上就是对初试成绩占比院校的分享,还有不少初试占比不到50%的院校,感兴趣的可以私信我备注“初试”,相关考研资讯与你分享!
版权声明:我们致力于保护作者版权,注重分享,被刊用文章【哪些学校研究生好考(超级捡漏)】因无法核实真实出处,未能及时与作者取得联系,或有版权异议的,请联系管理员,我们会立即处理! 部分文章是来自自研大数据AI进行生成,内容摘自(百度百科,百度知道,头条百科,中国民法典,刑法,牛津词典,新华词典,汉语词典,国家院校,科普平台)等数据,内容仅供学习参考,不准确地方联系删除处理!;
工作时间:8:00-18:00
客服电话
电子邮件
beimuxi@protonmail.com
扫码二维码
获取最新动态
